治理河湖八大类技术汇总
治理河湖技术众多,特别是近年随着社会经济发展,科学技术突飞猛进,治理河湖技术不断创新、与时俱进,为加快有效治理大中小各类水体提供了技术保证,为同时治理水体、底泥污染和蓝藻爆发提供了技术支撑。
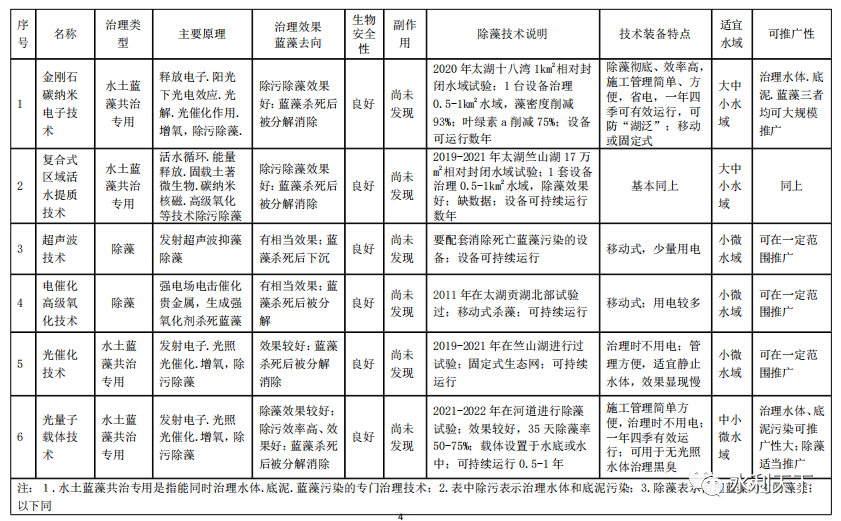
如近年创新的以金刚石碳纳米电子技术为代表的微粒子(电子)技术,就是一种水土蓝藻三合一共治专用技术的代表,可以对大中小水体进行有效彻底治理,可以同时消除黒臭、提升水质、恢复水体清澈透明、清除底泥有机污染、全面消除蓝藻爆发、自然修复水生态系统,不用再进行常规技术的清淤。
本文是在总结治理太湖、消除蓝藻爆发和富营养化经验教训的过程中,收集了全国能够收集到的有关的各类技术特别是创新技术,对其的可行性、适应性、有效性、持久性、经济性等方面进行分析、对比和汇总,共大家参考,可根据各水域的具体情况予以推广。望各位专家学者工程技术人员提出补充、修改等宝贵意见。所收集总结的技术分为八类40余种。

微粒子是指分子、原子中存在的人类肉眼看不见的要借助显微镜才能看见的很小的物质。期间存在极大的能量,这些能量在某种因素驱动下得到释放,如通电后金刚石碳纳米薄膜电子就能够释放出相当大能量,分解水,产生氧气,在光的作用下进行光解、光催化作用,消除水体、底泥及蓝藻等污染物;或光量子载体进入水体后、在能量波共振的作用下,产生相当能量,分解水,产生氧气及其他一些物质,能够消除水体、底泥及蓝藻等污染物
。这些均是现代科学中产生的可以同时治理水体、底泥和蓝藻污染的新技术。
添加剂除藻一般分为氧化型和非氧化型两类,
氧化型主要有过酸碳钠、液 氯、次氯酸纳等,非氧化型主要有无机(有机)金属化合物等。
也有硫酸铜等应急除藻剂,有持久的毒性,太湖等湖泊不允许使用。

混凝气浮法除藻。此法使蓝藻、悬浮物、底泥有机质等物质气浮至水面,再打捞并移出水面。或制造具有混凝气浮、打捞、分离一体化处置功能的设备,
此类技术同时具有增氧消除污染的作用。或通过提水加混凝剂过滤,在达到上述效果。
在清除底泥时同时清除蓝藻,即将蓝藻随底泥一起移出水体。
此类设备较好的有雷克底泥洗脱船、气动泵吸泥除藻设备、环保型绞吸式设备等,
一般的清淤机械设备也有此功能,但要加重水污染或其他的副作用比较多。
目前能抑制蓝藻生长繁殖或直接杀死蓝藻的微生物很多。
相当多的高效复合微生物组合而成的生物技术均能杀死蓝藻和同时消解蓝藻、净化水体、消除底泥有机污染,
即为微生物的水土蓝藻共治技术。此类微生物可分为固定化载体微生物和普通微生物二类;
以微生物来源可分为土著微生物与外来微生物二类。微生物除藻技术在水源地水域使用的关键是选择安全的和专家评审时能通得过的微生物。

改变蓝藻原来在浅水中自然生长的压力、温度等生境,
如高压深井除藻技术就是将蓝藻进行短时间的高压处理,使蓝藻在相当程度上失去生长繁殖能力至死亡。
生物种间竞争除藻可以调节水生态系统的结构,削减蓝藻,增加其他有益藻类。其中生物包括水生植物和动物、微生物、蓝藻以外的藻类,这些生物对蓝藻进行竞争:
一是生境竞争,通过自然或人为因素使生境不利于蓝藻的生长繁殖;二是生命竞争,即是直接杀死或消除蓝藻。通过生物种间竞争,削减蓝藻,丰富生物多样性,逐步使生态系统达到良好平衡。
相当多专家认为改善富营养化至一定程度如达到Ⅲ类水就可以有效减慢蓝藻生长繁殖速度,
或达到生态环境部2020.12.30提出的国家生态环境基准TN 0.59mg / L、TP 0.029mg/L、叶绿素a 3.4µg/L,就可相当程度减轻蓝藻爆发或有些水域就能消除蓝藻爆发,为加快全面消除蓝藻爆发的进程创造条件;此类治理富营养化的技术包括:控源截污、调水 、常规清淤、常规打捞水面蓝藻、恢复湿地等技术。如在洱海等深水湖泊,若水质提升至Ⅰ~Ⅱ类,可直接消除蓝藻爆发。
但在太湖等这样的大中型浅水湖泊,治理、消除富营养化至一定程度仅能减慢和抑制蓝藻生长繁殖速度、减轻蓝藻爆发程度,仍无法将藻密度降至蓝藻不爆发的程度、即不能消除蓝藻爆发。

水土蓝藻三合一共治技术,即是可同时治理水体污染、底泥污染和蓝藻爆发污染的一种技术,不需要采取多类技术去分类治理水体污染、清淤消除底泥污染和消除蓝藻爆发。
此技术有可分为专用技术和组合技术二类。
其中,专用技术是指一个技术就能够同时治理水体、底泥和蓝藻污染的技术,简称水土蓝藻三合一治理专用技术、或水土蓝藻共治专用技术;
组合技术是指二个或多于二个技术组合在一起后可同时治理水体、底泥和蓝藻污染的技术,简称水土蓝藻三合一治理组合技术、或称水土蓝藻共治组合技术。

此八大类河湖水体治理技术是在研究治理太湖水体、底泥污染和消除蓝藻爆发时的技术,同样也适合于治理全国大部分水体。
这里要说明的是治理河湖水体的前提是全力控制外源,因为控制外源的技术非常多且为大家所熟知,
所以下表中仅略提了一下,主要是汇总治理河湖水体的技术。具体见表1-表8。








文章来源:水利天下
免责声明:本文系网络转载,版权归原作者所有。如涉及版权,请联系删除!