技术干货 | 连续跌落太麻烦?HyperWorks自动建模工具了解一下
2023年9月14日 11:53啪嗒,这是心碎的声音
消费电子、网络设备、家电等行业需要对产品进行不同区域的多次跌落试验,以研究产品在已有损伤的情况下,再次发生跌落,产生的影响。连续跌落仿真计算,可以对多次跌落产生的损伤累计进行查验,满足产品强度验证的需求。
即使带有包装,运输中的跌落仍会损坏产品
背部跌落
角部跌落
多次跌落的仿真建模,需要考虑诸多问题
连续工况:需要继承前一步结果继续计算,累计应力、应变、损伤等。
冲击位置:角点、侧边、屏幕或背板等。
冲击速度:不同的速度大小和方向,且要按照时序依次施加。
重力方向:对应每次冲击不同的位置,重力方向需要配合跌落冲击方向,在对应的地面上建立局部坐标系。
回弹和能量释放:每次跌落冲击后,产品还会在空中“飞行”,内部也会有弹性应力,在进行下一次分析之前,要让产品恢复到静止稳定状态。仅靠结构阻尼,需要非常多的计算时间。
15% 结构阻尼,结构持续振动仍没有明显衰减
使用动能释放,一到两个周期以内振动基本停止
地面随动:前序跌落过程中,后续要使用的地面需要跟随产品运动,保证定义好的冲击位置不变。
接触切换:只有参与跌落的地面与产品之间的接触生效,其他接触暂时失效避免发生穿透或影响产品运动。
因此整个建模过程复杂,难以掌握,容易出现纰漏而导致计算失败。
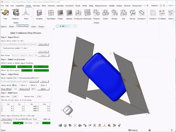
连续跌落自动建模工具
为了方便用户快速完成建模,易于掌握,Altair 基于HyperWorks 丰富的二次开发接口,新开发了这个 “连续跌落自动建模工具”。
连续跌落自动建模工具界面
使用 Altair 多次跌落建模工具,实现自动化建模:
1、一次建模可设定 3 次连续跌落工况,支持读取前序计算结果实现更多跌落次数。
2、支持不同单位制的模型。
3、自动调整每次跌落地面位置,建立对应的接触关系和重力场。
4、未使用的地面与产品设定随动,保证接触位置在前序跌落过程中不变。
5、用户指定产品尺寸后自动缩放地面尺寸,以兼容不同设备;每个刚性地面可以单独设定缩放和与产品的间隙。
6、用户设定跌落速度、冲击时长、回弹时长后,自动生成所需卡片和求解文件。
↓↓↓
自动生成连续计算工况文件
↓↓↓
7、自动进行模型检查并输出合适的时间步长。
8、Radioss 支持 3 个工况的连续计算,自动回弹,生成动画云图及能量曲线。
工程师必备
- 项目客服
- 培训客服
- 平台客服
TOP




















