图文介绍如何读懂液压系统原理图(上)(转自 液压传动与控制)
2021年2月20日 23:37遵循行内比较认可的定义,一个完整的液压系统由五个部分组成,即动力单元、执行单元、控制单元、辅助单元(附件)和液压油。之所以叫单元而不是元件,因为元件通常指代的是某一单个功能产品,而单元是很多个元件组成的一个功能集成体。
1. 动力单元
动力单元的作用是将原动机的机械能转换成液体的压力能,指电机带动油泵,向整个液压系统提供动力。
2. 辅助单元
辅助单元包括油箱、滤油器、冷却器、加热器、蓄能器、油管及管接头、密封圈、快换接头、高压球阀、胶管总成、测压接头、压力表、油位计、油温计等。
3. 液压油
液压油是液压系统中传递能量的工作介质,有各种矿物油、乳化液和合成型液压油等几大类。
4. 控制单元
控制单元(即各种液压阀)在液压系统中控制和调节液体的压力、流量和方向。根据控制功能的不同,液压阀可分为压力控制阀、流量控制阀和方向控制阀。根据控制命令方式的不同,可分为开关阀和比例/伺服阀。
5. 执行单元
执行单元(液压缸和液压马达)的作用是将液体的压力能转换为机械能,驱动负载作直线往复运动或回转运动。
从工程设计和现场布置的方便性,我们把上述五部分分成A和B来讨论。
A: 包括动力单元、辅助单元、液压油。根据实际情况和功能区分,我们更具体的定义为主油泵单元、油箱单元、循环泵组单元、以及蓄能器单元。
图示为某一大型液压系统泵站室内布置图,包括:油箱单元、主泵组、蓄能器组以及循环泵组单元。
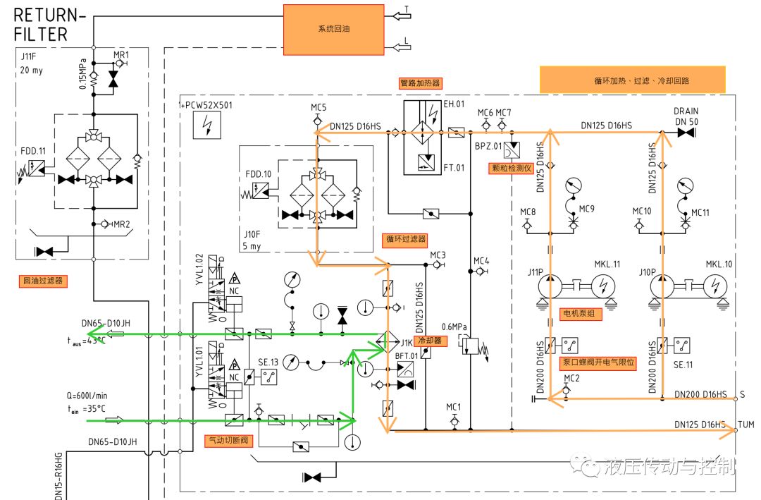
上图实物对应的液压原理参考如下(不包含蓄能器部分)。
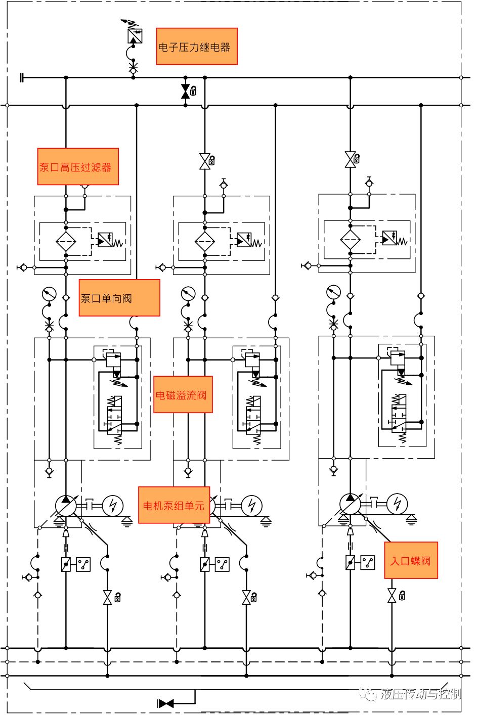
A.1 主油泵单元
上图所示为9台主泵,其中8台工作,1台备用。工业连续生产的液压系统,通常情况下会考虑备用泵。
我们现在对如下的单一泵组单元进行分析。
入口蝶阀带限位或接近开关,当该信号正常确保入口蝶阀是打开的状态,泵具有启动条件。
电机泵组为一体,把机械能转化为液压能,可以几台泵组公用一个底座。此处的泵可选用齿轮泵、叶片泵以及柱塞泵。对于每一种类型的泵,在主泵回路以及循环回路的设计上,都会有差异。原理图示采用的恒压变量柱塞泵。
泵出口设置电磁溢流阀。为避免电机带载启停,一般泵电机启动3~5s后,电磁溢流阀得电,系统加载;如需停泵,电磁溢流阀先失电,系统卸载,3~5s后,电机再停。
泵口单向阀一般装在溢流阀之后,即使装反了也可以保护泵。
对系统清洁度要求比较高的场合,在泵口通常考虑增加高压过滤器。可选是否带旁通阀和压力报警显示功能。
主泵出口设定的电子压力继电器用以监测系统压力,当系统压力极低,超过比如10s以上的时间,就需要检查故障如是否有大量漏油的情况,其将停止泵的运转保护泵。
A.2 油箱单元
油箱的材料可选的通常为碳钢或者不锈钢。碳钢材料的需要做防锈处理。
液压油可选的类型比较多,最为常用的就是普通抗磨液压油。工业上为了适应不同的工况需求,如要求抗燃的,则可以考虑水乙二醇或者脂肪酸酯;如需要工作在极低温工况的,可选用变速箱油或者航空油。
油箱上的辅件比较多,比如空气滤清器,液位控制器,电子温度计、水分监测仪等。
液位控制器可以提供开关量或者模拟量。通常设置为当液位处于极低低位<50%为了保护泵,液压系统泵停止运行;当液位低于<60%时,液位低报警,提醒液压操作工及时检查液位情况,找出原因并采取相关措施;当液位>60%且<90%时,液位正常;当液位高于>90%时,液位高报警,液压操作工需要查找原因比如是否进水等。
电子温度计实时监控油液温度。当温度<25°的时候,温度过低报警,主泵不能允许;当温度<35°的时候,加热器开,当温度达到40°的时候,加热器关;当温度>48°的时候,冷却器开,当温度降低到42°的时候,冷却器关;如果温度>60°,温度高报警并停泵。
水分检测仪通常是一个可选项,用以监控液压系统含水量是否过高。
A.3 循环泵组单元
为了提高整个系统循环过滤的效率,大型液压系统都需要设置一个单独的循环冷却过滤过滤回路。图示黄色箭头为循环液压油流动方向,绿色为冷却水流动方向。
只有当循环泵工作之后,主泵才能开启,以确保主泵壳体得到足够的冲洗。
循环泵用得最多的就是螺杆泵,其流量脉动小,噪音低等优点常常成为标配。除了螺杆泵之外,也可以用齿轮泵或者叶片泵,但是要注意的是,通常,螺杆泵一般自带溢流阀,而齿轮泵和叶片泵的话,必须在回路上另设计溢流安全阀。
加热器的安装目前有两种方式。一种直接装在油箱箱体上,这种加热器工作的时候只能加热局部的液压油,如果是很大的油箱,很难保证均匀加热,因此很多公司倾向于循环回路加热,即把加热器装在循环回路上,如上图所示意,其可以大大的提高加热效率,避免过热现象。通常情况下,是把几个加热管集成在一个油桶里。加热器通和断的逻辑参见油箱单元的描述。
循环过滤器和回油过滤器是回路中必不可少的。对于连续24小时运转的系统,一般都采用双筒过滤器,确保不停机情况下在线更换滤芯。
除此之外,冷却器也是必不可少的。冷却回路需要外接冷媒介质一般为水。冷却水的通和断的逻辑参见油箱单元的描述。根据系统大小和对冷却效率的要求,可选管式冷却器或者板式冷却器。小型系统选用管式较多,大型系统一般都选用板式。
对于一些简单的液压控制系统或者对成本比较敏感的系统,也可以把冷却和过滤器放在主泵的溢流管上。
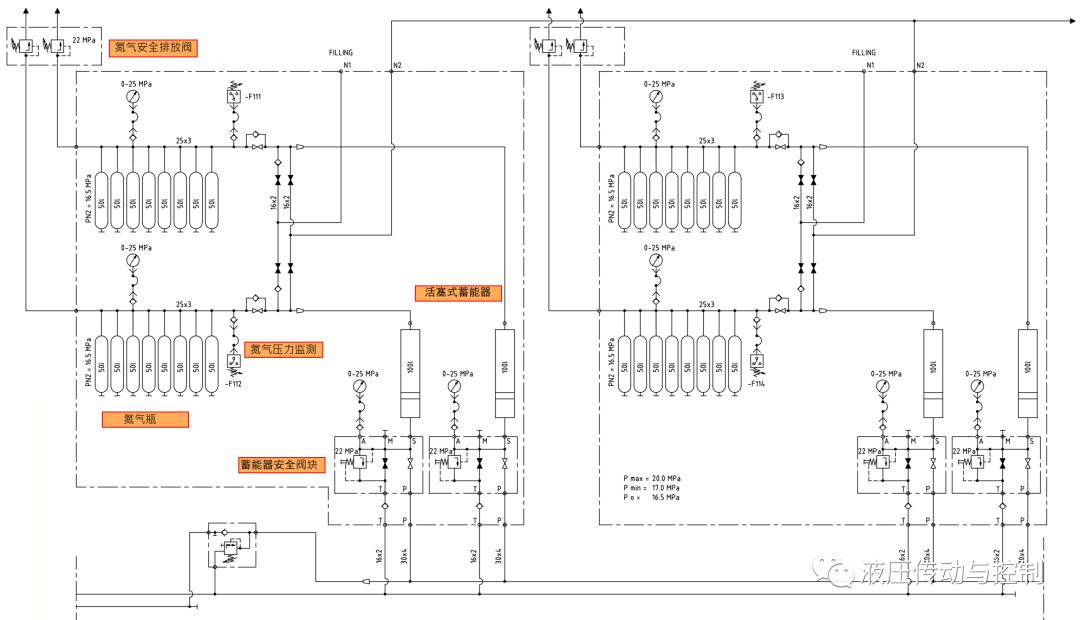
A.4 蓄能器单元
蓄能器组在不同的系统里面作用大不相同,主要有:
节省驱动功率
能量储备
衰减压力冲击
减小泵的压力脉动
保持压力恒定
通常大家比较关心的是蓄能器的充气压力Po,这取决于不同的蓄能器功能。
蓄能:Po < 0.9 * P1 (P1为蓄能器的最低工作压力,这个取决于每个不同的应用工况。其中0.9*P1是充气压力极限。下同)
吸收冲击:Po < (0.6~0.9)*Pm (Pm指平均工作压力。下同)
吸收脉动:Po = 0.6 * Pm
充气压力还需考虑不能超过压缩比(每种蓄能器的压缩比不一样)。压缩比就是P2/Po,即最高压力与充气压力的比值。
根据蓄能器结构的不同,又可以分为皮囊式蓄能器、活塞式蓄能器、隔膜式蓄能器,如图示分别从左至右。
下图示蓄能器组(活塞式蓄能器+氮气瓶)用以事故紧急功能:当泵停止运行时,蓄能器存储的压力油可以确保一连贯的设备完成一次动作,确保整套设备的安全,如在连铸机中的应用。
未完待续:
图文介绍如何读懂液压系统原理图(下)
工程师必备
- 项目客服
- 培训客服
- 平台客服
TOP




















