在一片文章中看到作者在做一款大电压、大电流供电的产品,测试发现启动时的冲击电流很大,最大达到了14.2A,见下图示波器通道2的蓝色波形:

▲ 通道4的绿色波形是采样电阻的电压
后来同事指点说,解决这个问题需要增加缓启动电路,也叫软启动电路。
同事继续解释道:
这个电路的供电是由一个PMOS控制通断的,软启动的设计是让PMOS的导通时间变缓,电路上的做法是在PMOS的栅极和源极之间接一个合适的电容,PMOS的导通时间就会变缓了。
作者听了同学的解答之后,在PMOS的栅极和源极之间接了一个电容,发现开机冲击电流降下来了。
试了几个不同容值的电容,对应的效果不一样。最后作者选了一个合适的电容换上去,电池的开机冲击电流降到了2.6A:

不过从作者的描述来看,差不多就是我之前写过的《带软开启功能的MOS管电源开关电路》。只是电路参数有区别,能通过的电流、能承受的耐压等不一样,但是软启动的原理是一样的。
作为上面案例的补充,让我们重温一下MOS管电源开关电路软启动的原理。下面用来讲解的电路,以5V的电压为例,一般控制1A左右的电流的通断,已经大批量使用:
▲ 本文要讲解的电路
电源开关电路,经常用在各“功能模块”电路的电源通断控制,是常用电路之一。
本文要讲解的电源开关电路,是用MOS管实现的,且带
软开启功能,非常经典。
既然带“软”开启功能,不妨把这个电路理解为一个“软”妹纸,让咱们深入去了解她吧!
电源开关电路,尤其是MOS管电源开关电路,经常用在各“功能模块”电路的电源通断控制,如下框图所示:

▲ 框图中“1个MOS管符号”代表“1个完整的MOS管电源开关电路”
在设计时,只要增加一个电容(C1),一个电阻(R2),就可以实现软开启(soft start)功能。

▲ 电容C1、电阻R2实现软开启(soft start)功能
软开启,是指电源缓慢开启,以限制电源启动时的浪涌电流。

加入软开启功能后,电源开关会慢慢打开,电源电压也就会慢慢上升,上升沿会比较平缓。

浪涌电流可能会令电源系统突然不堪重负而掉电,导致系统不稳定。严重的可能会损坏电路上的元器件。
▲ 浪涌电流时常导致系统不稳定,并可能损坏电路元器件
电源上电过快过急,负载瞬间加电,会突然索取非常大的电流。比如在电源电压是5V,负载是个大容量电容的时候,电源瞬间开启令电压瞬间上升达到5V,电容充电电流会非常大。如果同样的时间内电源电压只上升到2.5V,那么电流就小得多了。下面从数学上分析一下。
从公式可以看出,当电容容量越大,电压越高,时间越短,电流就会越大,从而形成浪涌电流。
大电容只是形成浪涌电流的原因之一,其他负载也会引起浪涌电流。
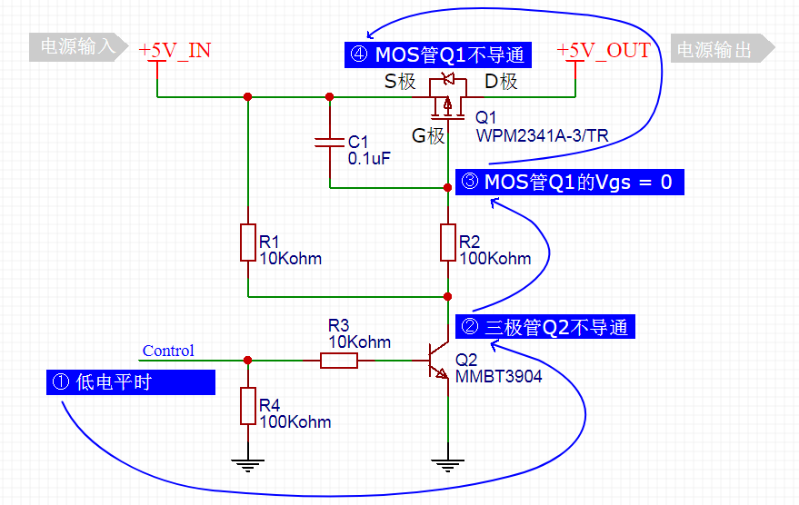
1、控制电源开关的输入信号 Control 为低电平或高阻时,三极管Q2的基极被拉低到地,为低电平,Q2不导通,进而MOS管Q1的Vgs = 0,MOS管Q1不导通,+5V_OUT 无输出。电阻R4是为了在 Control 为高阻时,将三极管Q2的基极固定在低电平,不让其浮空。

2、当电源 +5V_IN 刚上电时,要求控制电源开关的输入信号 Control 为低电平或高阻,即关闭三极管Q2,从而关闭MOS管Q1。因 +5V_IN 还不稳定,不能将电源打开向后级电路输出。此时等效电路图如下:

此时电源 +5V_IN 刚上电,使MOS管G极与S极等电势,即Vgs = 0,令Q1关闭。
3、电源 +5V_IN 上电完成后,MOS管G极与S极两端均为5V,仍然Vgs = 0。
4、此时将 Control 设为高电平(假设高电平为3.3V),则:

-
①三极管Q2的基极为0.7V,可算出基极电流Ibe为:
(3.3V - 0.7V) / 基极电阻R3 = 0.26mA
-
②三级管Q2饱和导通,Vce ≈ 0。电容C1通过电阻R2充电,即C1与G极相连端的电压由5V缓慢下降到0V,导致Vgs电压逐渐增大。
-
③MOS管Q1的Vgs缓慢增大,令其缓慢打开直至完全打开。最终Vgs = -5V。
-
④利用电容C1的充电时间实现了MOS管Q1的缓慢打开(导通),实现了软开启的功能。

5、电源打开后,+5V_OUT 输出为5V电压。此时将 Control 设为低电平,三极管Q2关闭,电容C1与G极相连端通过电阻R2放电,电压逐渐上升到5V,起到软关闭的效果。软关闭一般不是我们想要的,过慢地关闭电源,可能出现系统不稳定等异常。过程如下图。

过慢地开启和关闭电源都可能导致电路系统异常,
这个MOS管电源开关电路及其参数已经过大批量使用验证,一般情况下可以直接照搬使用。
调整C1、R2的值,可以修改软启动的时间。值增大,则时间变长。反之亦然。
使用原理图中所标型号的MOS管(WPM2341A-3/TR),
通过的电流最好不要超过1.75A,留至少30%的余量,并且要注意散热。余量是否足够,跟MOS管的温度有关,应用时要注意做好实验验证。
因为下图中该MOS管的数据手册说它超过
2.5A会损坏。

在公众号内回复您想搜索的任意内容,如问题关键字、技术名词、bug代码等,就能轻松获得与之相关的专业技术内容反馈。快去试试吧!
由于微信公众号近期改变了推送规则,如果您想经常看到我们的文章,可以在每次阅读后,在页面下方点一个「赞」或「在看」,这样每次推送的文章才会第一时间出现在您的订阅列表里。
或将我们的公众号设为星标。进入公众号主页后点击右上角「三个小点」,点击「设为星标」,我们公众号名称旁边就会出现一个黄色的五角星(Android 和 iOS 用户操作相同)。
http://www.eeworld.com.cn/mp/wap
EEWorld(www.eeworld.com.cn)