不懂传感器在PLC中怎么接线?掌握这两点,其实很简单
2021年7月1日 14:09在工厂里不同的设备由厂家设计,控制系统PLC有很多种,使用的传感器类型也不同,有的用NPN型,有的用PNP型,所以很多电工一看到NPN型和PNP型传感器就发懵,无从下手,这里小编结合实际经验分享两种传感器的区别以及实际工作中如何应用。
PLC 图1
NPN和PNP型传感器控制原理
在我们工业控制中,传感器有两线制、三线制、四线制,其中三线制、四线制输出信号类型有常开(NO)和常闭(NC)区分,最常用的是三线制NPN和PNP输出型为常(NO)型传感器,下面以这种为例。
图2 传感器
三线制传感器三根线通常棕色线代表正极(VCC)、蓝色代表负极(GND)、黑色代表信号输出端(OUT)如图2所示。PN和PNP型传感器输出核心控制器件是三极管,其检查、放大电路都是一样。
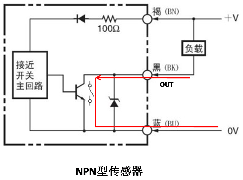
图3 NPN型传感器
NPN型传感器控制输出器件是NPN型三极管,当接近开关工作时,此时集电极和发射极相当一个开关接通,其集电极开路输出对电源电源负极接通,输出是低电平。(如图3所示)
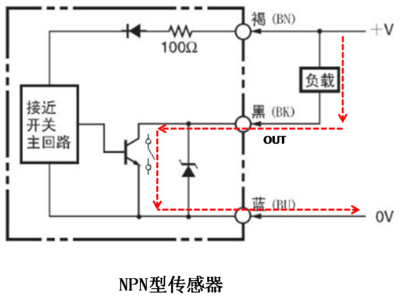
图4 NPN型传感器电流流向
当控制负载时,其电流走向是:24+--流入负载---从负载流出流入传感器out端---传感器0V端---0V,电流是从传感器out端流入。(如图4所示)
图5 PNP型传感器
PNP型传感器控制输出器件是PNP型三极管,当接近开关工作时,此时集电极和发射极相当一个开关接通,其集电极开路输出对电源正极接通,因此输出是高电平。(如图5所示)
图6 PNP型传感器电流流向
当控制负载时,其电流走向是:24+--流出传感器out端---流入负载---流出负载--0V,电流是从传感器out端流出。(如图6所示)
PLC数字量输入模块接线方式
PLC的数字量输入模块有两种不同的接线方式:源型输入方式和漏型输入方式。所谓源型输入与漏型都是相对于PLC输入公共端(COM或M端)而言,连接时要根据不同逻辑来选择对应传感器。
图7 PLC源型输入
当电流从模块的公共端流入,从模块的输入通道流出的接线方式,称为源型输入,电源正极作为源型输入的公共端。(如图7所示)
图8 PLC漏型输入
当电流经过外部开关,从模块的通道流入,再经过内部电路,从公共端流出的接线方式,称为漏型输入,电源负极作为漏型输入的公共端作。(如图8所示)
NPN和PNP型传感器与PLC连接
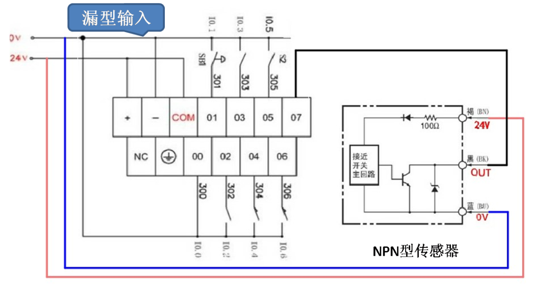
图10 NPN型传感器与PLC实物接线
根据上面分析可知,当NPN型传感器的输出信号接入到PLC的输入端时,则PLC公共端M必须接高电平(即电源24V端),此时PLC输入端接法应使用源型接法。(如图9所示)
图10 PNP型传感器与PLC实物接线
对于PNP型输出的传感器接入到PLC的输入信号端时,公共端M就必须要要接低电平(即电源的0V),此时PLC输入端接法应接为漏型接法。(如图10所示)
图11
当然工作中也有一种情况,当你的PLC输入端子是漏型或源型接法,手头有没有相对应的PNP或NPN型传感器时,可以通过中间继电器来对传感器输出信号进行转换,满足PLC输入信号的正确(如图11所示)。但是此种接法相比传感器直接接入PLC时效性不好,仅限应急使用,如果是高精度应用场合不可用。
工程师必备
- 项目客服
- 培训客服
- 平台客服
TOP




















