电动汽车是节能环保型车辆,由于对环境影响相对较小,其前景被广泛看好。但发展初期,各国对未来市场的发展没有统一的认识,且各国配电网络的电压频率等电气特性存在较大差异,故在制定标准上有所区别。标准的差异既造成了后续全球充电接口不统一、通信协议不兼容的现状,也引出了目前迫切融合的需求。
本文介绍了国内外电动汽车充电系统标准化的现状,主要从充电系统一般要求、充电接口、交流充电控制导引、直流充电通信协议等方面阐述了国内外技术方案的共性与差异,并对后续充电系统标准的融合及发展规划做了展望。
全球范围内电动汽车充电系统标准,主要有国际电工委员会(Intermnational Electro technical Commission,IEC)标准、欧洲电工标准化委员会(European Norm,EN)标准、美国汽车工程师协会(Society of Automotive Engineers,SAE)标准、日本电动汽车协会(CHArge de Move,CHAdeMO)标准以及我国GB/T标准。
IEC 61851 系列标准是由 IEC组织制定的国际上最早的充电系统标准,对其他国家充电系统标准的制定具有重要的参考意义。
IEC 61851-1规定了充电系统的通用要求,是IEC 61851系列标准的纲领性文件,在 2017 年2 月发布的第三版文件中,整合了对交流充电设施的要求.取代了IEC 61851-22; 2001 交流充电设施标准。IEC 61851-1 适用于交流标称最大值为1000V,直流标称最大值为1500V的电动车辆车载和非车载充电设备,标准规定了电动汽车4 种充电模式、3种充电连接方式和充电接口及其相关要求等。
IEC 61851-21-1 规定了对充电系统车载充电机的 EMC要求,IEC 61851-21-2 规定了对充电系统非车载充电机的 EMC 要求,但要求对象不涵盖无线充电系统。
IEC 61851-23 规定了对充电系统直流充电设施的要求,包括直流充电桩的连接线缆和插头装置。
IEC 61851-24 规定了对充电系统电动车辆和直流充电桩通信协议的要求。
IEC 62196 系列标准规定了对充电系统连接装置的要求,包括插头、插座、车辆耦合器和车辆插孔的一般要求、尺寸兼容性与互换性要求。
欧盟电动汽车充电系统标准体系包括 EN 61851 系列标准、EN 62196 系列标准以及 CLC/TS 50457系列标准,主要涉及充电设备、充电站、插头插座及通信协议标准,从表1可看出,其中 EN 61851 系列标准、EN 62196 系列标准采标相应的IEC国际标准,本文后面不再赘述。
SAE 充电系统标准,大部分与相应IEC标准兼容。SAE J1772 对应IEC 61851 相关要求,并定义了IEC 62196关于充电接口的相关要求。
SAE J2847-1 规定了电动汽车与公共电网间能量传输的通讯要求,SAE J2847-2 规定了与非车载充电机之间通信要求和规格,SAE J2847-3 规定了V2G 反向送电通信架构和要求。
SAE J2953 规定了电动汽车和插电式混合动力汽车和充电设施(EVSE)间互操作性要求和测试规范。
我国充电系统标准 (表2)包括充电系统的通用要求、交直流接口规范、充电设施与电池管理系统间的通信协议要求及一致性测试要求、传导充电互操作性测试规范等。
我国第二大类充电标准是国家能源局制定的标准,主要对充电设施的技术要求、试验规范做出了要求,主要标准见表3。
充电接口国际标准主要由 IEC62196-1、IEC 62196-2 和 IEC 62196-3 三部分组成。
IEC 62196-1《电动汽车传导充电用插头、插座、车辆耦合器和车辆插孔—第1部分∶通用要求》,标准规定了充电接口的通用要求,第3 版于2014 年 6月份发布。
IEC 62196-2《电动汽车传导充电用插头、插座、车辆耦合器和车辆插孔—第 2部分∶交流插针、导电铜管附件的尺寸互换性要求》规定了交流充电接口的结构和物理尺寸,第2版于2016 年2 月份发布。该标准包括了3 种交流充电接口方案,分别定义为Typel、Type2、Type3,其中 Typel主要支持国家为美国和日本,Type2 的主要支持国家为德国,Type3 的主要支持国家为意大利和法国。
IEC 62196-3《电动汽车传导充电用插头、插座、车辆耦合器和车辆插孔—第 3 部分∶直流插针、导电铜管附件的尺寸互换性要求》,标准规定了传导式充电接口的直流接口尺寸互换性要求,采纳了日本、中国、美国和德国等四国的提案,包含在 Typel 和 Type2 上演进的 Combol&2 系统。该标准第1版于2014 年6月发布。
SAE J1772《电动汽车和插电式混合动力汽车传导式充电接口》规定了电动汽车充电接口的通用要求、物理结构和尺寸、控制导引电路,2017年 10 月修订最新版。标准中所规定的交流充电接口的结构尺寸和 IEC 62196-2 中的 Typel一致。
SAE J1772 涵盖交流充电标准与直流充电标准,均分别区分Level1与Level2 两种规格。这两种规格主要是输出功率不同。
SAE Level1和Level2 交流充电接口界面如图1所示,电气参数见表5。
SAE Level 和Level2 直流充电接口界面如图2 所示,电气参数见表6。
GB/T20234 标准是参考IEC 62196,并根据我国实际情况制定的,分为一般要求、交流接口和直流接口3个部分。
根据行业发展需要,GB/T 20234已经修订到2015版。新标准中增加了额定工作电压 (优选值)1000V(DC)以及额定工作电流(优选值)10A(AC)、80A(DC)和200A (DC),删除了额定工作电流超过 16A(不含 16A)的充电连接装置应具备控制导引电路的要求,明确了直流充电接口的车辆插头应安装电子锁锁止装置等要求。
充电接口作为电网与电动汽车交互的重要组件,其标准化是实现连接器物理连接和互换性的基础。下文主要阐述 GB/T20234 与IEC 62196 主要相似及不同之处,首先介绍交流充电接口部分∶
IEC 62196-2 规定了3 种交流充电接口物理结构,定义为 Typel、Type2、Type3,分别来自于美国、德国和意大利的提案。中国的交流充电接口总体布置和 Type2 最为接近,采用7 芯结构,可单相充电和三相充电。
GB/T20234.2—2015 同时规定了机械锁和电子锁两种锁止方式,而 Type2 只规定了电子锁一种方案。
Type2 中车辆插座使用的是公针,车辆插头使用的是母针,GB/T 20234.2—2015的布置相反。Type2 满足连接器设计中供电侧使用母针的原则,但是由于 V2G 的研究和应用已成为发展的趋势,供电和受电是相对的。另外,GB/T 20234.2—2015 在车辆充电插头的顶端设计了绝缘帽,同时控制导引电路也保证了在接口完全连接前插头上不带电。
CB/T 20234.2—2015 规定车辆插头两个控制针都采用短针,与Typel 一致,而 Type2中采用一长一短的方案。
表7为IEC 62196-2∶ 2016 和 GB/T20234.2—2015 规定的交流充电优选额定电压、电流及频率。
直流充电接口技术要求主要涉及外形尺寸、针脚数、锁止方式、电气性能要求等。我国标准和其他标准关于直流充电接口的简要对比见表 8。
从表4看出,各国直流充电接口型式区别较大,主要特点概述如下∶
1)IEC/SAE标准规定小功率直流充电时,可以使用交流接口标准中定义的Typel/Type2 交流口,但当直流充电时其充电线缆必须满足标称充电电流。另外为弥补大功率充电的缺憾,在 Typel/Type2 的基础上衍生出了 Combol&2组合式充电接口,其将直流和交流车辆插座合二为一,具有以下特点∶
②交直流车辆插座合二为一,减小车辆插座占用的空间,降低成本,可兼容现有的交流充电设施。
③采用电力载波通信方式(Power Line Communication PLC),可扩展性强,便于今后有序充电技术的发展。
2)CHAdeMO和GB/T标准充电接口针脚定义相近,采用机械锁和电子锁相结合的锁止方式,且适用CAN通信协议,其抗噪性能优越且检错能力、通信安定性和可靠性较高。
3)接口针脚布置方面,与交流接口类似,国标标准插座使用母针,车辆插头使用公针,而其他标准恰恰相反。
4)结构方面,CHAdeMO结构复杂,成本较高,且PE线规格小,信号传输易受干扰。国标接口结构的公差配合尚存在问题,大电流充电时接口部位过热严重,导致连接器寿命短。
物理结构的标准化只是保证了接口物理连接的互换性除此之外,还需要用控制导引电路完成连接状态的判断和电过程的安全控制。
虽然国内外交流充电接口拥有多种不同物理接口方案但是控制导引电路已基本可以兼容。以中国的交流充电接口标准为例,其典型控制导引电路如图 3 所示。
车辆控制装置通过测量检测点3 与 PE 之间的电压值来确认当前充电连接装置(电缆)的额定容量,通过测量检测点2的 PWM 信号占空比确认当前供电设备的最大供电电流。
直流充电通信的国际标准主要由 IEC 61851-24 和 ISO 15118 系列标准组成。
IEC 61851-24 规定了电动汽车与直流充电站之间的充电控制数字通信格式规范与时序要求。
ISO15118 系列标准主要涉及电动汽车与电力电网网络通信的基本要求、接口网络与应用协议要求及一致性测试、无线通信的通用信息和用例定义等。
我国直流充电通信协议标准 GB/T 27930—2015,规定了电动汽车非车载传导式充电机与电池管理系统之间基于控制器局域网 (CAN)的通信物理层、数据链路层及应用层的定义。
欧美 CCS 系统是基于交流控制导引电路,采用 PLC 技术通信。CHAdeMO 和 GB/T的直流导引电路由于和交流分开,采用 CAN 通信完成,在通信的安全稳定性方面优势明显。但着眼未来 V2G 的发展趋势,未来基于以太网的直流通信或许是各国标准融合的方向。
2019年12 月,工信部发布《新能源汽车产业发展规划(2021—2035年)》(征求意见稿),指出要促进新能源汽车与能源的融合发展、强化标准对接与数据共享,构建产业协同发展新格局。笔者认为未来提升用户充电体验,需要从以下三个方面努力∶
欧美国家主导的 CCS 系统在 2020 年预计可以实现 350kW 充电功率,日本升级后的 CHAdeMO 3.0最高可支持 500kW 超充。我国大功率充电标准也在加紧制定中,远景目标充电电压 1000(1500)V,最大充电电流 500(600) A,最高功率达 900kW。研制标准涉及充电连接器组件、通信协议、充电机,旨在形成与现有充电技术标准体系兼容的大功率充电技术标准。我国大功率充电发展规划如图 4所示。
未来电动汽车充电时间随机性强、需求电量大的动态特性将对电网安全、稳定、经济、高效运行提出了新的挑战。因此发展智慧充电业务,使得电动汽车与电网间的能量及通信的双向互动显得尤为重要,既可以减少电动汽车充电对电网的影响,保障电动汽车的可靠能源供给,也可以改善电网供电可靠性,提高电网运行效率(图 5)。
目前ISO 15118 系列标准、SAE J2847、J2758 系列标准已经在相关方面给出了规范化的建议。
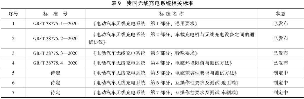
我国无线充电的相关标准还在逐步完善,预计2025年以后随着智能网联汽车产业成熟,无线充电产业也将实现产业化。
无线充电原理示意图如图6所示,我国无线充电发展规划如图7所示,相关标准见表9。
相比国内,国外无线充电发展相对快一些,但离规模化 仍尚需时日,其中IEC 和 SAE 发行相关指导标准见表10。
转发此篇至朋友圈,并扫描二维码,加小编微信获得以下福利:

1.原价59元可加入的知识星球,现免费加入,星球内资源免费下载;
2.邀请加入公众号技术交流群,群内精英荟萃,共同提升;
3.免费获取公众号视频及文档资料。

好的专业书籍推荐-新能源汽车结构与原理
加小编微信, 微信回复:book,获取获得书籍方法。