牙龈是一种高度坚韧和有弹性的生物软组织,具有多层结构,可保护牙齿和下方骨骼。理想的牙龈组织替代品应具有良好的生物相容性、机械强度、易于操作和生物降解性,以实现组织再生。不幸的是,没有商业软组织工程产品完全适用于粘膜龈手术。胶原基质具有与牙龈相似的结构,已被广泛用作牙科诊所的商业产品。然而,目前尚不清楚细胞胶原真皮基质移植物在牙龈再生方面是否比其他材料更好。 
 

 
 
 
 
 最近,中国科学技术大学 
 高怀岭副研究员 
 、 
 俞书宏院士 
 ,与同济大学附属口腔医院 
 王佐林主任医师 
 团队合作共同展示了一种软牙龈组织再生的新策略(图 1)。一种新型层状壳聚糖支架 (LCS) 模仿附着牙龈的层状结构,用于容纳不同种类的细胞,以促进牙龈组织再生。随着双向冰模板技术的实施,获得的LCS具有典型的长程多孔层状微观结构,每个层状中有许多随机分布的孔隙,使整个支架相互连接。LCS 与之前报道的多孔壳聚糖支架明显不同,在水合状态下表现出良好的形状记忆功能和优异的机械性能,非常适合体内软组织增强。此外,体外和体内研究表明,LCS 可以作为牙科临床应用中软牙龈组织再生的新候选者。文章Biomimetic Lamellar Chitosan Scaffold for Soft Gingival Tissue Regeneration发表在期刊《Advanced Functional Materials》。 
 
 
 

 
图1,层状壳聚糖支架(LCS)的制备和应用示意图。A) 通过双向冷冻方法制造 LCS。B) 通过调节巨噬细胞极化,植入 LCS 作为牙龈再生的牙龈替代品。B) 通过调节巨噬细胞极化,植入 LCS 作为牙龈再生的牙龈替代品。
 
 

 
图2 LCS的形态和力学性能。A-C)数码照片显示了不同状态下准备的 LCS。D) SEM 图像的侧视图显示了 LCS 的多孔层状结构。E) SEM 图像的放大侧视图显示了 LCS 的详细微观结构。白色虚线圆圈表示相邻薄片之间的接头。F) SEM 图像的顶视图显示了 LCS 中薄片的详细表面形态。白色虚线圆圈表示薄片中的孔。G-K) 湿 LCS 和胶原膜 (CM) 的拉伸应力-应变曲线。左:LCS 和 CM 在拉伸试验前后处于湿态的数码照片。右:图表显示了不同状态下 LCS 和 CM 之间的抗拉强度、韧性和应变的比较。
 
 

 
 
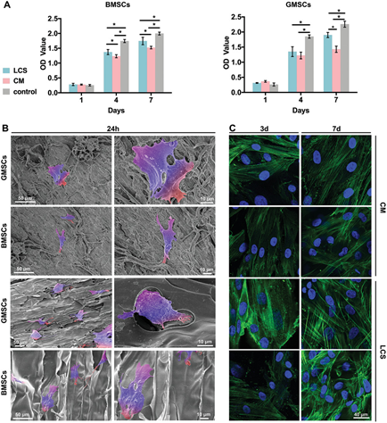
 图3,细胞对 LCS 的反应。 
 A) 在 LCS 和 CM 上培养的 GMSC 和 BMSC 的量化细胞活力。B) SEM 图像显示 GMSCs 和 BMSCs 在细胞接种 24 小时后粘附在 LCS、CM 上。C) 细胞粘附测定:分别在 3 天和 7 天后在 LCS 和 CM 上培养的 GMSC 和 BMSC 的免疫荧光染色。 
 
 
 
 

 
 
 图4 植入小鼠背部皮肤的 LCS 的组织学分析 
 。A) 背部皮肤下生物过程的示意图。EL,上皮层;CL,连接层。B) 分别植入小鼠背部皮肤 3、7 和 14 天的 LCS 和 CM 的 H&E 染色。C) 分别在第 3、7 和 14 天各组中Masson 染色的代表性图像。D、E) 分别在第 3、7 和 14 天对每组中的 Col1 和 VEGF 进行免疫组织化学 (IHC) 染色。
 
 
 

 
 
 图5,LCS植入对大鼠牙龈牙龈组织再生的影响。 
 A) 植入 7 天和 14 天后通过 H&E 染色在不同组间形成新组织的显微图像。B) 植入 7 天后 LCS 和 CM 中 CD31 的免疫荧光染色和定量结果。C) 植入 14 天后 LCS、CM 和对照组的代表性 VG 染色图像。D) 植入 14 天后各组 Col1 的 IHC 染色。 
 
 
 
 
 
 
 在这项研究中,作者引入了一种具有高度有序多孔层状结构的有效 LCS 来修复软牙龈组织缺损。LCS 的分层多孔结构不仅模仿牙龈的结构,而且在水合状态下具有优异的机械强度和形状记忆功能。 
 所制备的 LCS 表现出良好的细胞反应和亲水性,使其在促进细胞附着和增殖方面具有优越的性能。此外,3D 结构允许 LCS 加载网络中不同类型的单元。 
 LCS 还表现出良好的生物相容性,并在体内诱导比传统胶原膜更多的血管和纤维形成,恢复新组织的速度显着。此外,体外细胞共培养和体内动物实验均表明 LCS 具有诱导巨噬细胞极化以促进胶原合成的能力。这项工作为基于这种独特的层状多孔结构设计制备用于医疗应用的其他功能性、廉价和有效的组织移植替代品提供了新的见解。 
 
 
 
 参考文献:doi.org/10.1002/adfm.202105348