读者投稿|关于纯电动汽车电池系统关键技术
2022年1月17日 10:47第一部 电芯技术篇
动力电池系统是储能汽车的储能装置,是一种集机械,电化学和热力学等学科为一体的复杂的工程系统。从结构上来讲包含电芯,电池模组,电池包,电池管理控制系统,热管理系统,高低压插件和线束连接,高压控制盒。如图1宝马ix3电池系统。
图1 宝马ix3电池系统
从成本上讲,如图2,电池系统的成本分布图。
动力电池系统的三大关键技术,包含的关键技术如图1。此次计划围绕这纯电动汽车动力电池系统关键技术开展系列文章,目的是梳理目前一些技术瓶颈以及探讨当前市场上的应对方案,希望能够对大家有一定的帮助。
图3 纯电动汽车电池系统关键技术
根据电芯的成本分布图可知,电芯的成本占电池系统最大。动力电池结构通常包括正极,负极,隔膜,电解液和铝塑膜等。
高能电池的开发首先从寻找高比能量的电极材料开始。在所有金属元素中,锂的相对原子质量最小、密度最小、电极电位最负,因此,以金属锂为负极的电池具有最高的工作电压、最大的比能量。再加上锂高分子电池的发明,使用高分子电解质不但没有漏液的问题,而且由于锂离子电池具有优异的电性能及安全、无公害,形状有高度的可塑性等特点,符合电子产品轻、薄、短、小的要求,所以锂离子电池广泛应用于动力电池生产领域。如图4。
图4 锂离子电池内部结构图
●电芯选型对比
根据电池的外观形状可以分为圆柱形电池,方壳电池,软包电池三类。锂离子电池,根据正极材料的不同可以分为如下五种磷酸铁锂,三元(镍钴锰NCM),锰酸锂,磷酸锰铁锂,钛酸锂。
表1 不同正极电池性能对比
注:因为不同厂家的材料和工艺,装配形式区别,表中参数仅供参考。
2021年,受益于磷酸铁锂产业链布局的完整,较深的技术储备,各大电池企业都加大了对磷酸铁锂电池生产的产能规划,使得市场对磷酸铁锂电池需求量高速增长。2021年1-12月,我国动力电池产量累计219.7GWh,同比累计增长163.4%。其中,三元电池产量累计93.9GWh,占总产量42.7%,同比累计增长93.6%;磷酸铁锂电池产量累计125.4GWh,占总产量57.1%,同比累计增长262.9%。中国市场磷酸铁锂电池装机量已经超过三元电池装机量。
●电芯结构对比
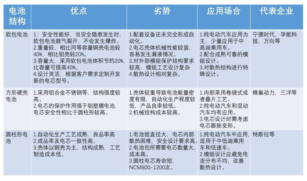
电芯的构成方式直接决定了模组和电池包的设计,如图3。电芯的结构决定了电池的特征,如表2,将软包电芯和圆柱形电芯及方壳电芯进行了对比。
图5 不同电芯结构组成模组和电池包
表2 不同电芯都成电池包对比
●电芯的装配工艺对比
锂离子电芯核心制造工艺分为叠片工艺和卷绕工艺,目前各大电池厂商都在基于自身产品特点设计相应的制作工艺,逐渐形成各自的核心竞争力。
图6 叠片工艺流程图
图7 卷绕工艺流程图
总结:
◎未来随着电动车里程需求的增高,提高动力电池能量密度和功率密度将会是重要趋势,与之相关的是汽车整车的轻量化设计配套完善。
◎无论是三元电池还是磷酸铁锂电池,面对新能源市场的持续升温,如何克服产能爬坡的问题是各大主机厂和电池厂面临的瓶颈问题。加强和设备供应商的深入合作,进一步提升设备全面综合效率,并且保证产品的一次合格率,保证产能的稳定输出也将是产能的有效保证。
◎电池新品种的开发仍需进一步深入研究,伴随着对固态电池和锂硫电池的研发深入,技术开发商,设备供应商,电池制造商与整车厂需要通力合作,进一步加强技术支撑,填补供应链缺口。
工程师必备
- 项目客服
- 培训客服
- 平台客服
TOP




















