六大储能技术路线分析
2022年9月22日 13:03导语
本文对抽水蓄能、锂离子电池、压缩空气、钠离子、全钒液流电池、铅炭电池六种储能的发展现状、系统成本、应用前景做了评估。
来源:能源电力说
在新型电力系统中,储能将成为至关重要的一环,是新能源消纳以及电网安全保障必要保障,在发电侧、电网侧、用电侧都会得到广泛的应用,需求空间广阔。国内市场,风光强制配储政策推动储能需求指数增长。在市场需求爆发以及政策鼓励的双重推动下,成熟的抽水蓄能、锂电储能呈现爆发性增长,其他新型储能技术也进入了发展快车道。
本文对抽水蓄能、锂离子电池、压缩空气、钠离子、全钒液流电池、铅炭电池六种储能的发展现状、系统成本、应用前景做了评估。
多种储能路线进入发展快车道
按照时长要求的不同,储能的应用场景大致可以分为容量型(≥4h)、能量型(约1~2h)、功率型(≤30min)和备用型(≥15min)四类。
容量型储能场景包括削峰填谷或离网储能等,长时储能技术种类较多,包括抽水蓄能、压缩空气、储热蓄冷、储氢以及各类容量型储能电池(例如钠硫电池、液流电池、铅炭电池、锂浆料电池等)。
2017-2020年,电网响应能源局、发改委降低弃风弃光率的决策,充分利用电力体系的灵活性资源消纳新能源,使得弃风弃光率下降到2%。同时电网压力凸显,部分省份开始要求电源侧配置储能。2021年,多个储能行业的重磅文件公布,储能等迎来历史性发展机遇。
2021年储能重磅政策
2021年各省风光配储政策
从整个电力系统的角度看,储能的应用场景可以分为发电侧、输配电侧和用电侧三大场景,除此之外的应用还包括辅助服务、分布式发电与微网等。
储能技术在电力行业应用范围
从技术原理上讲,储能技术主要分为物理储能、电化学储能和电气储能、热储能和化学储能这几大类。
储能技术路径分析
各类储能技术中,抽水蓄能是应用最为成熟;储热技术也已处于规模化应用阶段,目前我国火电灵活性改造大部分采取储热技术;锂离子电池储能开始近两年得到了飞速应用;压缩空气以及液流电池也迎来了商业化应用。
各种储能技术优缺点对比
六类储能技术分析
01 抽水蓄能
抽水蓄能具有技术优、成本低、寿命长、容量大、效率高等优点。由于抽水蓄能电站运行模式是将能量在电能和水的势能之间转换,其储能容量主要取决于上下水库的高度差和水库容量,由于水的蒸发渗漏现象导致的损失几乎可以忽略不计,抽水蓄能的储能周期得以无限延长,可适应各种储能周期需求,系统循环效率可达70%-80%。与此同时,建设完成后的抽蓄电站坝体可使用100年左右,电机设备等预计使用年限在40-60年左右。
2021 年我国各储能技术装机占比
成本测算:当前最为经济的储能方式为探究抽水蓄能电站经济性,我们对抽水蓄能电站储能度电成本进行了测算。
抽水蓄能 LCOS 测算核心假设
考虑抽水蓄能电站初始投资成本与项目选址密切相关,后期新建项目选址经济性下降,初始投资成本可能将会上升,另外电站实际循环次数假定在300-500次之间。我们预计不考虑充电成本的前提下,常规抽水蓄能电站LOCE范围为0.23- 0.34元/kWh。
抽水蓄能 LCOS 敏感性分析
“十四五”以来,我国加快部署抽水蓄能项目开发建设。《抽水蓄能中长期发展规划(2021-2035年)》规定:到2025年,抽水蓄能投产总规模较“十三五”翻一番,达到6200万千瓦以上(按照6元/W测算,投资须达1800亿左右);到2030年,抽水蓄能投产总规模较“十四五”再翻一番,达到1.2亿千瓦左右。(按照6元/W测算,投资须达5400亿左右); 另外,2021年8月份公布的规划储能项目名单共551个项目,总计6.79亿千瓦。
我国抽水蓄能装机及规划情况(万千瓦)
政策驱动下,全国各省市迅速布局抽水蓄能项目。2022年1月以来,已经有20个省份公布了2022年省级重点建设项目名单。根据国际能源网统计,截至目前我国各省公布的重点项目中,抽水蓄能累计装机已达104.3GW,累计投资超6000亿。
各省抽水蓄能装机及投资
02 锂离子电池储能
2021年我国电化学储能装机中,锂离子电池占比高达89.7%,是目前技术比较成熟,发展势头最为迅猛的储能方式。
锂离子储能产业链由上游设备商,中游集成商和下游终端用户组成。其中设备包括电池、EMS(能量管理系统)、BMS(电池管理系统)、PCS(变流器);集成商包括储能系统集成和EPC;终端用户则由发电侧、电网侧、用户侧以及通信/数据中心组成。
电化学储能上下游示意图
储能电池是电化学储能系统核心部分。目前市场上的主流电池根据技术路线不同,大致可分为锂离子电池、铅碳电池、液流电池和钠离子电池。不同技术路线的电池响应速度、放电效率都不尽相同,也有各自的适用范围和优缺点。
不同技术路线电池对比
根据GGII统计,2021年国内储能电池出货量48GWh,其中电力储能电池出货量29GWh,同比增长339%;而根据全球研究机构EVTank与伊维经济研究院共2021年全球储能电池出货量66.3GWh,同比增长132.6%,电力系统储能是主要增量贡献。
2017-2021 年我国储能电池出货量及增速
磷酸铁锂电池储能成本分析
根据正极材料的不同,现行主流锂离子电池有三元和磷酸铁锂两类。磷酸铁锂电池能量密度比三元材料低,同样成本也较低。储能领域对能量密度要求不高,成本低、寿命长的磷酸铁锂电池更受青睐。
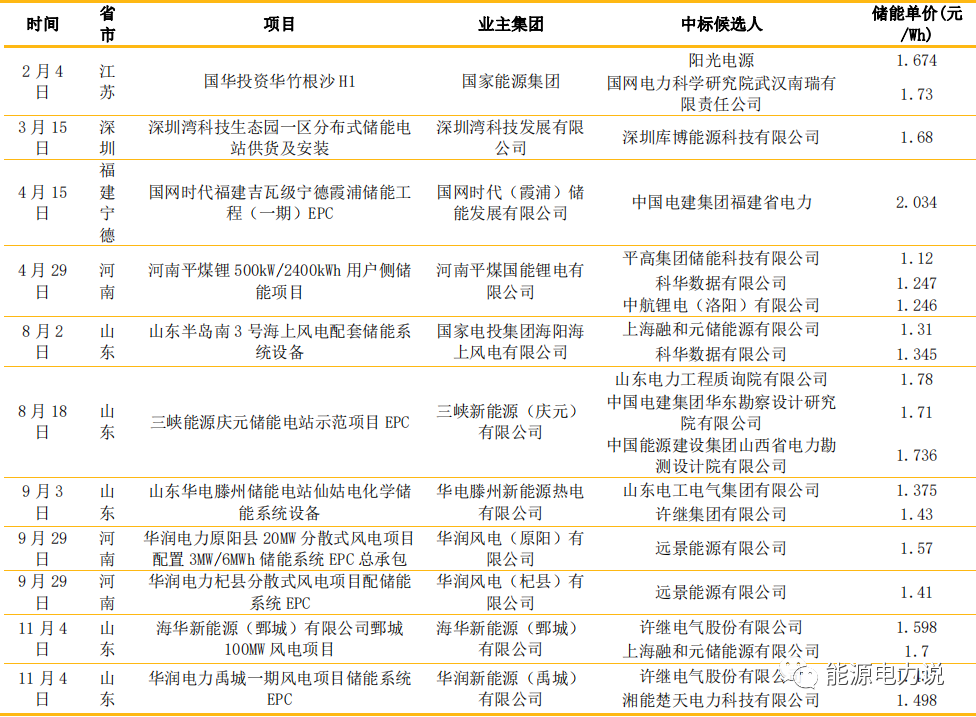
电池作为整个储能系统中核心组成部分,成本占到整个储能系统成本的50%,是储能系统后续降本的重要渠道。2021年我国磷酸铁锂电池储能中标价格大多集中在1.2-1.7元/Wh。而根据彭博新能源财经(BNEF)测算,2022年全球电化学储能EPC成本约为261美元/kWh(折合人民币约1.66元/Wh),预计2025年将降至203美元/kWh(折合人民币约1.29元/Wh)。2021年以来大量EPC中标价格1.3-1.7元/kWh之间。
2021 年部分磷酸铁锂电池储能电站 EPC 招标情况
03 压缩空气储能
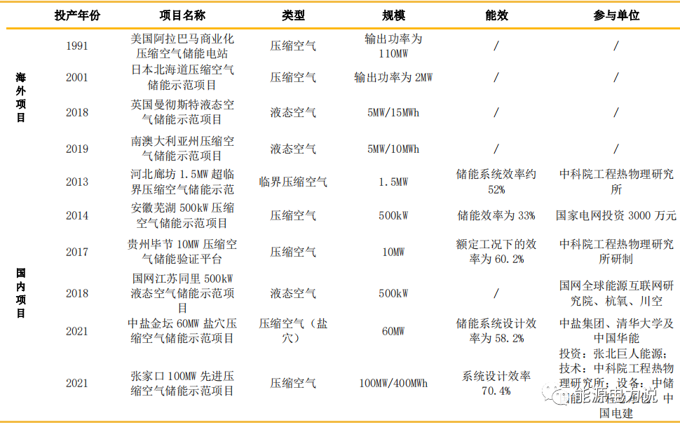
国内压缩空气储能技术不断进步,压缩空气储能(CAES)、先进绝热压缩空气储能(AA-CAES)、超临界压缩空气储能系统(SC-CAES)、液态压缩空气(LAES)等都有研究覆盖,500kW容量等级、1.5MW容量等级及10MW容量等级的压缩空气储能示范工程均已建成。
国际上1978年建成德国汉特福海与1991年建成的美国阿拉巴马商业化压缩空气储能电站为商业化电站。国内陆续进行了压缩空气、超临界压缩空气、液态压缩空气储能项目的研发与建设。
其中张家口国际首套100MW先进压缩空气储能示范项目于2021年底顺利并网,整体研发进程及系统性能均处于国际领先水平。
海内外部分压缩空气项目情况
2022 年立项的大型空气压缩储能项目
压缩空气储能成本分析
系统效率的提升以及成本的下降,是压缩空气储能商业化发展的基础。目前从已建成和在建的项目来看,兆瓦级的系统效率可达52.1%,10兆瓦的系统效率可达60.2%,百兆瓦级别以上的系统设计效率可以达到70%,先进压缩空气储能系统效率能够逼近75%。系统规模增加后,单位投资成本也持续下降,系统规模每提高一个数量级,单位成本下降可达30%左右。
压缩空气储能系统 LCOS 测算核心假设
初始投资和利用小时数的变化对度电成本的影响巨大,而随着技术进步,初始投资仍有下降空间;利用小时数主要看电站在实际运营中的利用率,每天充放次数越高,成本越低。在100MW/400MWh的系统中,初始投资5-6元/W、年循环次数达到450-600次的情况下,度电成本区间为0.252-0.413元/kWh。
压缩空气 LCOS 敏感性分析
综合看来,压缩空气储能在能效得到提升后,有望成为抽水蓄能在大规模储能电站领域的重要补充。
各种类型储能特点
04 钠离子储能
钠离子电池性能优异,被寄予厚望。决定电化学储能能否被大面积应用的关键因素包括安全性、材料资源可得性、高低温性能、寿命、投资成本等,而根据钠离子电池最新研究进展,它在这些方面都表现出了良好的性能。在规模化应用后成本有望低于铁锂电池,可在大规模电化学储能、低速电动车等领域得到广阔应用,有望与锂离子电池形成互补和有效替代。
铅酸电池、锂离子电池和钠离子电池性能对比
相关研究表明,综合正极材料、负极材料和集流体几个方面,钠离子电池材料成本约370元/kWh,而且随着产业链成熟,材料成本有望进一步下探,结合结构件、电气件成本,初始容量投资有望控制在500-700元/kWh;性能方面,随着研发持续投入和技术迭代,电池循环寿命有望突破8000次以上。
钠离子电池的材料成本优势明显
2010年以来,钠离子电池受到了国内外学术界和产业界的广泛关注,其相关研究更是迎来了爆发式增长,国内外已有多家企业正在积极进行钠离子电池产业化的相关布局,包括英国FARADION公司、美国NatronEnergy公司、法国Tiamat、日本岸田化学、丰田、松下、三菱化学,以及我国的中科海钠、宁德时代、钠创新能源等公司。
目前国内在钠离子电池产品研发制造、标准制定以及市场应用推广等方面的工作正在全面展开,钠离子电池即将进入商业化应用阶段,相关工作已经走在世界前列。
钠离子成本分析钠离子电池储能系统LCOS测算核心假设
考虑到商业化后,电池成本以及性能都将会较大改善。假设初始投资成本为0.9-1.2元/Wh,寿命为10年,循环寿命2000-6000次区间,对钠离子电池做敏感性分析。如果成本在1.1元/Wh以下,循环寿命在3000次以上,度电成本将在0.270-0.662元之间,优于铁锂电池。
钠离子电池 LCOS 敏感性分析(元/kWh)
05 全钒液流电池储能
钒电池电能以化学能的方式存储在不同价态钒离子的硫酸电解液中,通过外接泵把电解液压入电池堆体内,在机械动力作用下,使其在不同的储液罐和半电池的闭合回路中循环流动,采用质子交换膜作为电池组的隔膜,电解质溶液平行流过电极表面并发生电化学反应,通过双电极板收集和传导电流,从而使得储存在溶液中的化学能转换成电能。这个可逆的反应过程使钒电池顺利完成充电、放电和再充电。
全钒液流电池原理
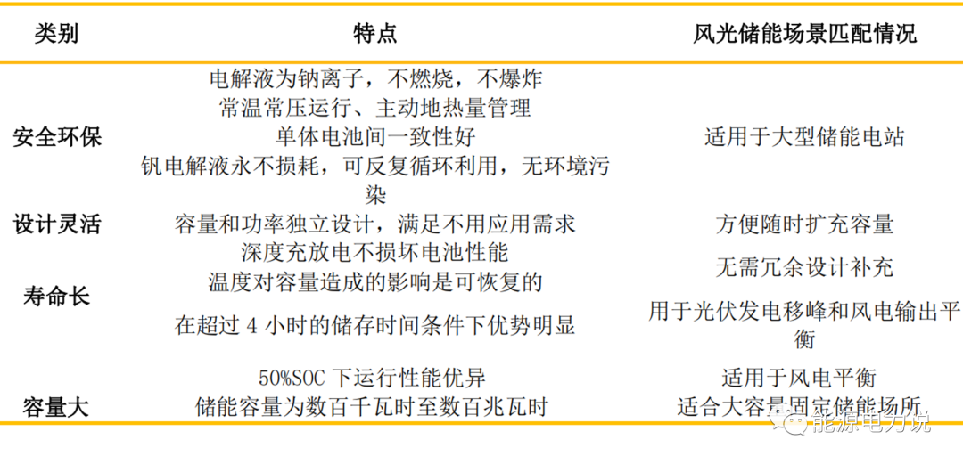
液流电池具有寿命长、安全性好、输出功率大、储能容量大且易于扩展等特点,寿命达到15-20年,同其他储能技术比较,与风电场硬件具备最高的匹配度,特别适合用于风电厂储能,满足其频繁充放电、大容量、长时间储能需求。当然,全钒液流电池能量密度低,体积、质量远大于其他电池,需要5-40°的温度环境。
全钒液流储能技术优势
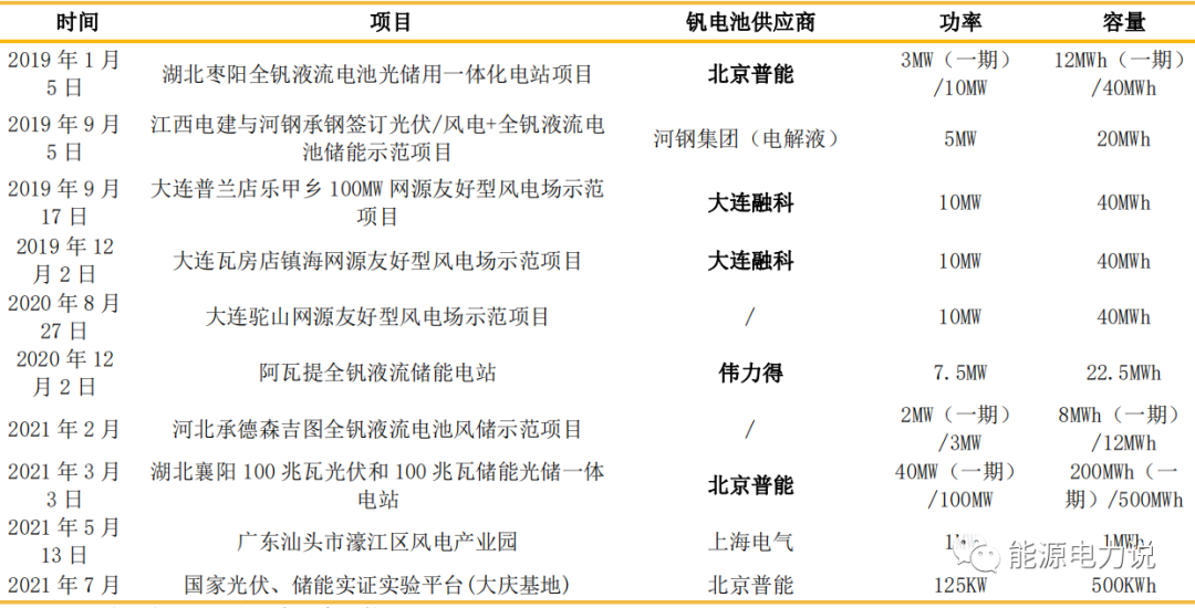
2010年以来,我国兆瓦级全钒液流电池示范项目开始陆续开展,2019年以来我国液流电池储能示范项目正加快建设,2022年2月,“200MW/800MWh大连液流电池储能调峰电站国家示范项目”的一期项目100MW/400MWh级全钒液流电池储能电站完成主体工程建设,并进入单体模块调试阶段,预计六月完成并网 调试,是全球最大钒液流储能项目。
我国近年来规划或建设的钒液流储能项目
目前成本问题仍是钒电池大规模商业应用面临的最大挑战。由于尚未规模化商用,且受制于设备、产能以及高额的前期投入,参考大唐10MW/40MWh全钒液流电池储能系统设备招标以及大连液流电池储能调峰电站国家示范项目等投资情况,预计目前钒电池初始成本约为锂电池的3倍上下。
全钒液流电池储能系统LCOS测算核心假设
初始投资和利用小时数的变化对度电成本的影响巨大,而随着技术进步,初始投资仍有下降空间;利用小时数主要看电站在实际运营中的利用率,每天充放次数越高,成本越低。在100MW/400MWh的系统中,初始投资11-13元/W、年循环次数达到600次以上时,储能度电成本区间为0.44-0.69元/kWh。
全钒液流电池LCOS敏感性分析(元/kWh)
06 铅炭电池储能
铅碳电池是一种电容型铅酸电池,是从传统的铅酸电池演进出来的技术。普通铅酸电池的正极活性材料是氧化铅(PbO2),负极活性材料是铅(Pb),若把负极活性材料Pb全部换成活性炭,则普通铅酸电池变成混合电容器;若把活性炭混合到负极活性材料Pb中,则普通铅酸电池变成铅炭电池。
铅炭电池结构图
铅炭储能进展情况
美国的国际动力公司(Axion)在2006年便已经建立铅炭电池生产线,2009年便开始批量销售铅炭电池。我国铅酸电池大厂纷纷进行过铅炭电池的研发与生产,例如圣阳股份与日本古河于2014年签订合作协议,授权圣阳股份在中国工厂进行铅炭电池的本地化生产;南都电源开发有临安2MWh、浙江鹿西岛4MWh微网储能、珠海万山海岛6MWh等储能项目段;2018年超威集团“电力储能用铅炭电池2V1000”项目获得浙江省科学技术进步二等奖;天能动力表示其高性能铅炭电池是自主研发的具有国际领先技术水平的新型电池,于2020年12月荣获国务院批准设立的我国工业领域最高奖项——中国工业大奖项目奖。
铅炭电池成本分析
铅炭电池储能系统 LCOS 测算核心假设
对铅炭电池敏感性分析发现,在年循环次数达到500次以上时,初始投资成本为0.8-1元/W,铅炭电池储能度电成本区间为0.52-0.747元/kWh。
铅炭电池 LCOS 敏感性分析(元/kWh)
通过测算比较,发现虽然铅炭电池初始投资成本较低,但是由于其放电深度低于其他储能形式,度电成本优势并不明显。另外如果考虑实际使用中能量损耗成本,铅炭电池因能效相对铁锂电池较低,经济性会处于一定劣势势。新型储能百花齐放的状态下,铅炭电池也将有望通过技术进步实现能效提升以及成本下降。
六种储能技术路线,你更看好哪一种呢?
工程师必备
- 项目客服
- 培训客服
- 平台客服
TOP




















