STAR-CCM+模型修补之网格修复功能
浏览:6319 评论:6 收藏:12
本文通过刹车盘装配体模型来演示STAR-CCM+的网格修复功能。
注:本案例来自STAR-CCM+官方教程。
几何模型
几何模型如下图所示,文末有相应的sim文件链接,请需要的同学自行领取。
几何修复
启动表面修复工具
具体步骤如下:
-
启动STAR-CCM+,打开从文末下载的 sim文件: surfaceRepairCAD.sim; -
创建几何场景,具体步骤如下图所示;
-
双击 Scenes→Geometry Scene 1,将在图形窗口区域显示几何模型视图,通过点击 Scene/Plot标签,并在左下角的属性窗口中设置 Color Mode为 Distinguish Inputs,可修改几何显示样式,具体如下图所示;
-
在 Mesh Generation工具条中选择 Launch Surface Repair按钮,然后在弹出的 Surface Repair Options窗口中Geometry Parts旁边点击 Select按钮,之后在弹出的 Select Objects窗口中确保所有零部件均被选中,最后回到上一个窗口,点击 OK进入表面修复界面,具体操作如下图所示。
问题检测
在进行网格修复前,首先要知道模型中存在哪些问题,所以就需要用到问题检测功能,具体步骤如下:
-
在修复界面右侧界面点击 Manage按钮,然后进入 Create/Modify Threshold,勾选所有检查项,最后点击 OK执行,具体步骤如下图所示;
-
执行检测后,不同的网格问题会以不同的颜色高亮显示,具体如下图所示。
-
通过点击窗口右侧不同色条上的数字,可以针对性地高亮相关问题网格,如下图所示。
修复表面接近度
在本案例中,很多面网格没有通过表面接近度的检查,这是因为存在面网格的重复,下面我们来修复它:
-
在软件界面左侧的 Repair标签页下,选择 Surface Repair工具面板中的Merge adjacent vertices/duplicate faces按钮的右侧部分,确认 Merge Coincident Options面板设置如下;
-
点击上一步中按钮 Merge adjacent vertices/duplicate faces左侧部分,完成重复面的修复,修复完成后,橙色高亮显示的表面回复灰色状态,具体如下图所示。
修复薄壳面
通常情况下,薄壳即无厚度的表面在现实世界中是不存在的,所以在进行流体力学计算前,根据需要处理这类问题。
-
在软件界面右侧选择 绿色问题条,可以让自由边高亮显示,如下图所示;
-
左键点击界面左侧的 Global标签,在 Global Tools工具面板中选择Inflate or translate selected faces or edges按钮,然后进行下图所示 步骤3的设置,之后激活面网格选择功能(如 步骤4所示),最后在隔热罩 Heat Shield零部件上右击鼠标,在弹出的菜单中选择 Faces→Select,这时候会选中隔热罩的所有面网格;
-
鼠标左键点击 Offset Faces/Edges Options面板中的 Offset按钮,就可以修复薄壳表面问题,具体如下图所示。
封闭孔洞
-
再次点击软件界面右侧 绿色问题条,会把孔洞的自由边界显示出来,具体如下图所示;
-
点击 Repair标签页中 Surface Repair工具面板中的Fill holes using selected edges按钮的右侧,进入 Fill Hole Options面板,勾选 Maintain Local Curvature,然后再点击Fill holes using selected edges按钮的左侧,就可以完成孔洞修补。
修复特征线
为确保在表面网格中正确识别表示几何所需的所有特征曲线,需要对特征线进行修复。
-
把表面诊断对话框设置为 Feature模式; -
在特征诊断对话框中点击 Execute All; -
在 Repair标签页中的 Feature Repair工具箱中,点击Fix all feature curve errors按钮,即可修复全部特征线错误。
消除细小间隙
在进行面网格前处理的时候经常会遇到一些很细小的缝隙,如果不对它们进行处理,可能会影响局部网格质量。
-
用鼠标双击如下图所示的边线,此时会选中与这根线连接的其他边线;
-
选中如下图所示的边线后,点击图形界面左侧的快捷按钮 Select attached vertices,从而选中边线上的节点;
-
点击图形界面下部的快捷按钮 Clear Selected edges,以取消边线选择;
-
双击缝隙另一侧表面的面网格,使整个平面处于选中状态;
-
在 Global标签页中,点击 Global Tools工具箱中的Project selected vertices按钮,在 Projection Options面板中点击 Project Vertices,完成节点到目标面的映射,最终可实现封闭细小间隙的目的; -
点击 Close退出表面修复界面。
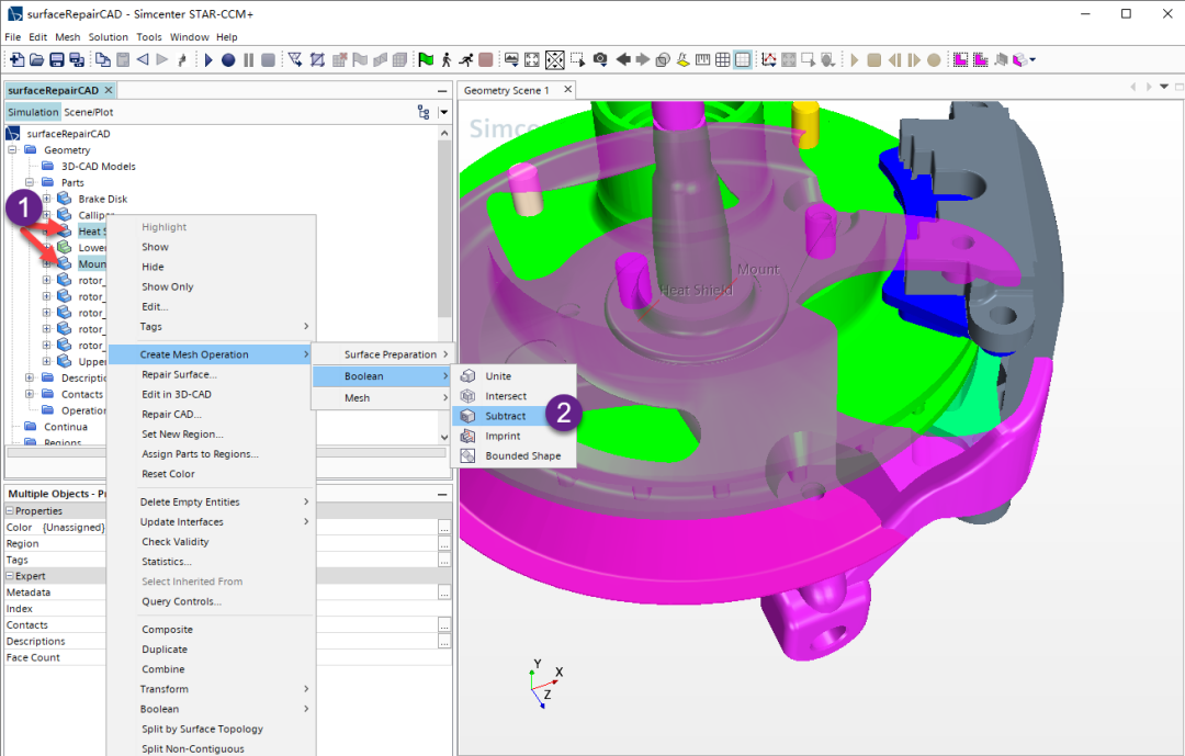
布尔操作
-
在模型树节点 Parts中同时选中 Heat Shield和 Mount两个零件,在其中一个零件的名称上右击,然后在弹出的菜单中选择 Create Mesh Operation→Boolean→Subtract;
-
在弹出的 Create Subtract Operation对话框中,把 Heat Shield设置为目标零部件,然后点击 OK,完成布尔操作
-
这时候,在 Parts节点下会出现一个新的零件,名称是 Subtract,我们把原来的 Heat Shield零件删除,然后不新生成的零件 Subtract重命名为 Heat Shield,在把它添加到场景的几何中去,显示如下图所示;
-
同理,选中五个转子螺柱 rotor stud和制动盘 Brake Disk,进行布尔减操作,将制动盘设置为目标零件,然后将生产的 Subtract零件重命名为 Brake Disk。
-
布尔操作完成后,模型树中 Parts节点下的零部件如下图所示。
合并和压印相邻部件
-
还记的前面进入表面修复功能的入口吧,重新进入; -
点击 Global标签页,在 Global Tools工具箱中,点击Merge/Imprint single or multiple parts按钮,然后进行如下图所示操作,即可完成相邻零部件的压印。
面网格重构
最后一步,我们需要对粗糙的表面网格进行重构,这一步将帮助我们解决剩下的问题,具体步骤如下:
-
右击 Geometry→ Operations,然后选择 New>→Mesh → Automated Mesh,在弹出的对话框中设置如下;
-
编辑 Automated Mesh→Default Controls,并设置 Base Size→Value为 0.01 m; -
右击 Automated Mesh节点,选择 Execute; -
网格重构后的面网格显示如下图所示;
-
再次进行表面诊断,发现所有问题清零。
以上是演示STAR-CCM+表面修复功能的全部内容,如果对你还有些帮助,请给我一个大大赞,你的支持是我持续更新最直接的动力!
技术邻APP
工程师必备
工程师必备
- 项目客服
- 培训客服
- 平台客服
TOP
6
6
12




















