华东理工大学刘润辉教授课题组在促细胞粘附新材料领域获得突破:设计和发现双重机理的促细胞粘附β-氨基酸聚合物
2021年1月26日 17:14医用生物材料逐渐成为我国高速发展的重要产业和国家的重大战略需求之一。为了赋予医用生物材料材料良好的生物相容性,最常见的方法就是在材料表面修饰能够促进细胞粘附的细胞外基质蛋白/多肽。1984年,Erkki Ruoslahti和Michael D. Pierschbacher首次报道仅有三个氨基酸序列的RGD多肽能够支持细胞粘附(Nature 1984, 309, 30–33);这一发现颠覆了科学界对这一领域的认知,RGD开始被广泛应用于各类组织工程领域,并且被誉为细胞粘附多肽的“黄金标准”。但是,这些天然蛋白/多肽在生物体内容易被酶降解,且价格昂贵、难以大量生产,这极大的限制了它们的实际应用。因此,研究能够替代天然蛋白/多肽的新一代细胞粘附材料对组织修复领域具有重要意义。
针对这一迫切需要,华东理工大学刘润辉教授课题组结合RGD多肽和成骨细胞选择性粘附多肽KRSR的结构特征及粘附机理,以骨修复为研究模型,设计发现了具有优异细胞粘附功能的β-氨基酸聚合物。该工作以2019年10月1日刘润辉教授课题组发表的优化活性表面修饰方法(J. Am. Chem. Soc. 2019, 141, 16772-16780)为研究基础,通过高通量筛选发现促成骨细胞粘附功能最佳的β-氨基酸聚合物(DM50CO50)(图1),解析了细胞粘附机理,并进一步研究了这类新材料在动物体内的骨修复效果。这一研究成果以题为“Dual mechanism β-amino acid polymers promoting cell adhesion”发表在Nature Communication上。
图1. β-氨基酸聚合物的合成及高通量筛选
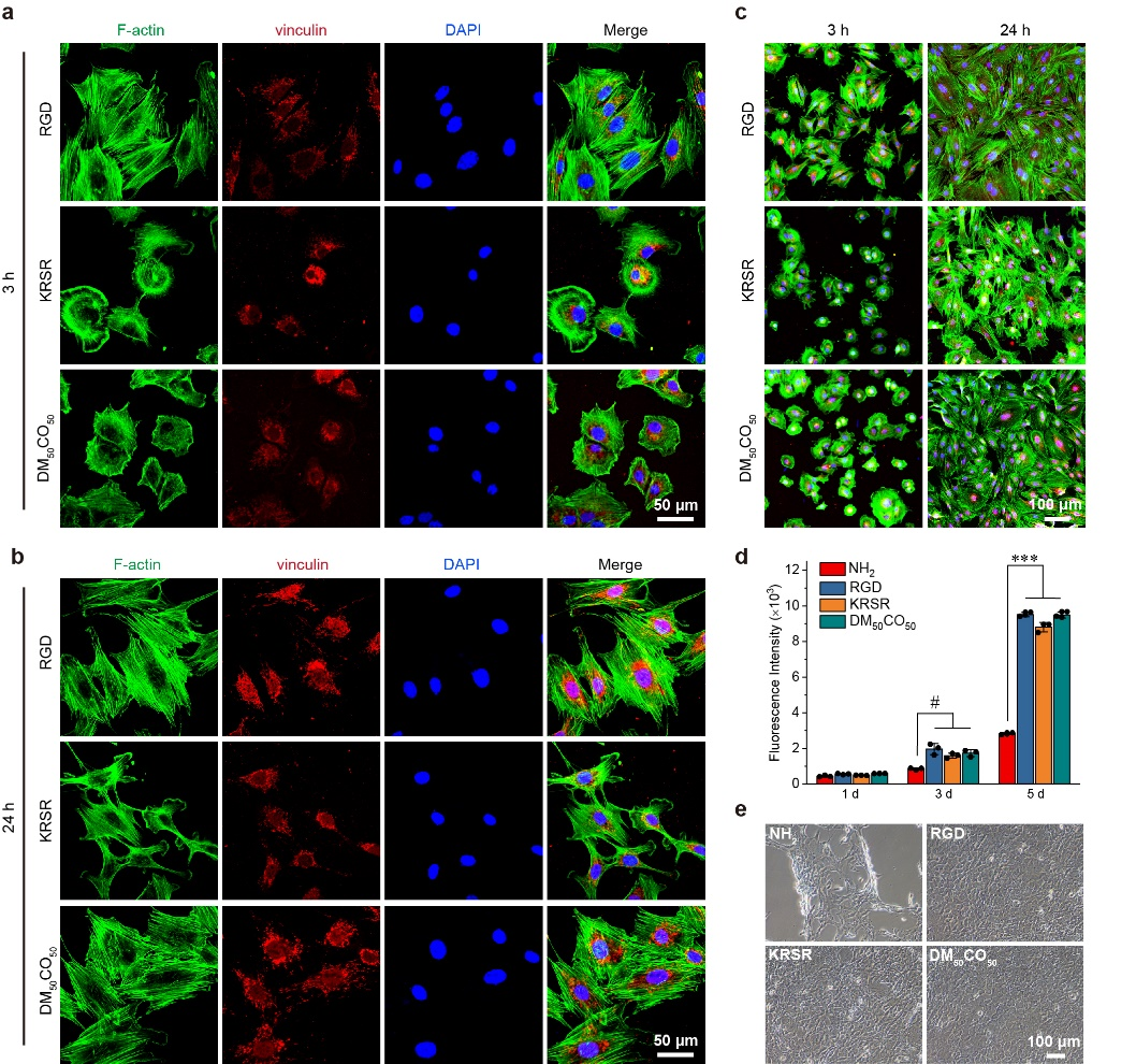
通过共聚焦显微镜观察到细胞粘附3小时后,DM50CO50表面的细胞铺展情况与KRSR表面类似;24小时后,DM50CO50表面与RGD表面相当,优于KRSR表面。这提示了聚合物粘附的机理可能与RGD和KRSR多肽不同(图2)。
图2. 成骨细胞在聚合物表面上的粘附和增殖
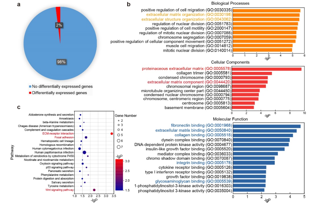
因此作者运用RNA-seq深入全面的分析了成骨细胞在DM50CO50表面和RGD表面上粘附2天后的基因差异。GO富集分析和KEGG富集分析的结果指出,聚合物DM50CO50粘附成骨细胞的机理与细胞膜上的整合素结合及多糖结合的通路有关(图3)。
图3. 成骨细胞在聚合物表面上的粘附两天后的RNA-seq分析
根据RNA-seq的分析结果,作者首先研究了成骨细胞在聚合物表面生长2天后,表面吸附的几种常见细胞粘附蛋白的含量,发现聚合物表面的纤连蛋白和胶原蛋白含量较高,这与RNA-seq结果相互印证。同时,作者在有/无血清培养的环境下,用EDTA抑制剂阻断了整合素-配体结合的细胞粘附通路。作者发现在有血清培养的情况下加入EDTA后,聚合物表面的细胞粘附铺展面积减小但仍然能够粘附,说明聚合物粘附细胞的机理中有一部分来自于与整合素的相互作用,这得益于血清环境下聚合物表面上吸附的细胞粘附蛋白。与此同时,在无血清环境下加入EDTA后,聚合物表面的细胞粘附效果变化不大,这进一步说明聚合物粘附细胞的机理还包括除整合素以外的其他作用方式。进一步地,作者在无血清培养的条件下用肝素酶和透明质酸酶处理细胞表面,发现去除细胞膜表面上的多糖后,细胞粘附效果有所减弱(图4)。
以上研究结果表明,β-氨基酸聚合物促进成骨细胞粘附的机理是RGD类似的整合素-配体作用以及KRSR类似的多糖作用的“双机理”。
图4. 成骨细胞在聚合物表面上粘附的机理研究
最后,作者以生物惰性的PEG凝胶作为基底,用DM50CO50修饰PEG凝胶,通过大鼠颅骨缺损模型来展示聚合物在动物体内促进细胞粘附及骨修复效果。经过8周的修复,Micro-CT和H&E切片染色的结果显示,DM50CO50修饰的PEG凝胶骨修复效果显著优于未修饰的PEG凝胶,同时也优于商用的GelMA(甲基丙烯酰化明胶)和PLA(聚乳酸)骨修复材料(图5)。
图5. 体内颅骨修复效果展示
华东理工大学材料科学与工程学院博士研究生陈琦是该成果的第一作者,华东理工大学刘润辉教授是通讯作者。该成果得到了国家自然科学基金委、科技部等基金的资助。陈琦同学得到华东理工大学“张江树优博重点培育计划”的资助。
论文链接:
https://www.nature.com/articles/s41467-020-20858-x
工程师必备
- 项目客服
- 培训客服
- 平台客服
TOP




















