高空作业车车行走驱动介绍
更新于2021年2月22日 09:26 目前高空作业车的行走部分可以分为:液压马达驱动或电机驱动。
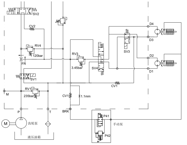
液压马达驱动的方式最常见,也很方便。整车只使用一个复励电机,带动齿轮泵来给整车提供动力。泵电机驱动器通过控制复励电机的转速来实现流量大小的调节,而动力的分配及性能的调教一般由液压系统来实现,尤其在液压行走上,刹车开启与马达动作的自动耦合, 部分高端配置可加双向平衡阀进行行车制动及防溜坡等功能。液压系统设计及加工的好坏,直接影响着整机的操控性能。另外采用液压马达驱动可靠性比较高,特别适合国内恶劣的租赁施工场地,并便于故障排查与维修,而且通过串并联切换实现高低速的同时也自动实现了两轮差速及同步控制功能。缺点是液压系统的能源传递效率只有70~80%。HBL对此做了深入研究,结合了液压系统流量/压力控制特性,实现了操控性能的极致优化,提高性能的同时,减少了能耗,增加了电池的使用时间。
液压驱动行走方案
另外一种行走是采用电机驱动。对于该模式,可以细分为: 永磁直流电机、他励直流电机、交流异步电机驱动。
永磁直流电机主要用于小功率的套筒车或取料车上。电机及驱动器的成本都比较低。在过往的方案中,HBL同样采用了上下控分布模式,集成了整车的安全逻辑及行走电子差速,通过标准CAN总线平台进行连接,并依据驱动器厂家CANOPEN协议来实现车辆的直线行走,原地两轮中心转向及差速转向功能。
他励直流电机驱动主要应用于功率偏大的剪叉。而他励电机控制比较麻烦的是需要给励磁线圈提供额外的电源,在驱动器的选择上要根据不同机型的应用要求来匹配。例如普通轮式剪叉,可提供一拖三的方案,将泵复励电机和两个他励行走电机集于一个驱动器上,系统比较紧凑简单,但缺点是行走的两电机无法分开控制。而在履带式驱动中,由于要求实现原地转向及行走差速转向,两个履带的运动方向及速度必须是独立控制的,此应用中采用了三个驱动器的方案。HBL作为整车控制系统供应商在上述两种他励配置中均可提供现有成熟的成套硬件产品, 同时在软件上结合驱动器对电机控制的内部特性,HBL匹配了专有的控制算法,实现轮式及履带式行走的精准控制。
交流驱动是高空设备驱动的一个重要发展方向,几个大厂也已实现了样机的调试。直流电机最大的一个弊端就是换向器的存在,而交流电机使用克服了其最大短板,并随着逆变及变频技术的发展,在叉车和电动汽车上已经得到了广泛的应用。对于在剪叉上行走的应用来说,交流驱动器目前已有更多的产品去选择了。而交流电机自身的速度环,扭矩环控制及过热保护基本上都能在驱动器上完成了,同时还能针对行车工况实现能量回收制动等功能。HBL依据在新能源汽车领域多年来的经验与技术,在交流电机行走配置系统中将协调PCU(上控),ECU(下控)、BMS、 GPS、 MCU、HMI等多个网络节点工作,并提供基于CAN总线平台的整车逻辑控制, 安全控制,运动控制及功率流控制的系统解决方案。
工程师必备
- 项目客服
- 培训客服
- 平台客服
TOP




















