DEFORM边界条件之:热边界条件(Thermal Boundary Conditions)
2021年5月18日 19:30热边界条件是定义材料进行热交换计算的初始条件。要进行热交换计算,需要在模拟控制中打开热交换开关,见之前的一篇文章Deform模拟控制。
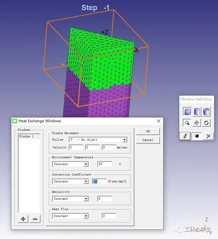
1 环境热交换(Heat Exchange with the environment BCC)
顾名思义,这个选项就是设置材料与环境的热交换系数的,通常涉及到传热的计算时,这个选项是最常用的。点击之后会出现选择面单元的小窗口,可选择设置换热边界条件的面,选择完后,别忘了点。此外,点击
可以设置环境温度以及换热系数。
也可以设置局部的热交换条件,点击,可以对局部区域进行框选,设置局部的热交换参数。
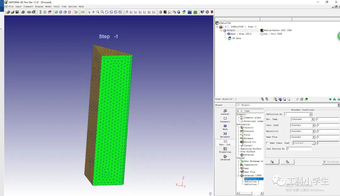
2 温度(Temperature)
这个选项是为材料的节点赋予温度的。可以选择单个节点进行赋值,也可以选择整个面上的节点统一赋值,选择的方式在Pick Node小窗口进行切换。Temperature指定所选节点的温度值,当然也可以变量,在Function中下拉选择define function,会出现温度随时间变化的设置表。
3热通量(heat)
设置热源用,指单位时间通过某一面积的热能(J/s)。Heat和Function与温度设置一样。
4 热流密度(heat flux)
与热通量类似,只是除以了一个面积 (指通过单位面积的热通量 (J/s/m2))。Heat flux和Function设置同温度设置一样。
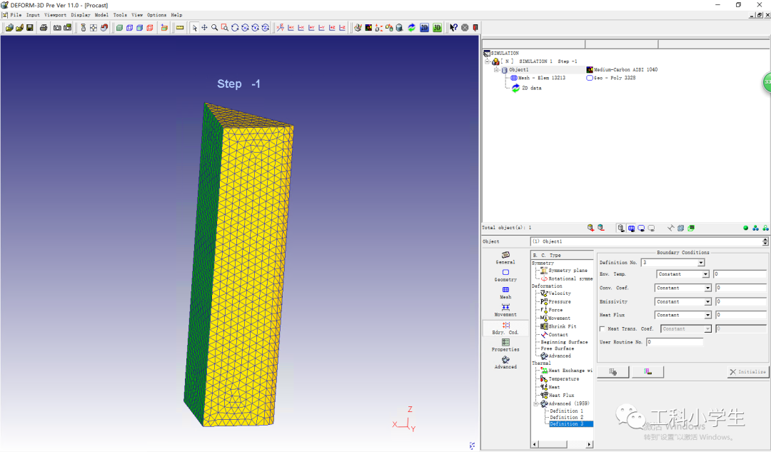
5 更多(Advanced)
Advanced选项提供了更灵活的多种边界条件。用户可以指定用户子程序号或局部传热定义边界条件。如果用户要指定子程序,则应指定子程序编号。指定的子程序编号将与边界条件所对应的子程序相对应。如果例程编号保留为0,则用户可以定义局部边界条件,在该条件下,需要指定环境温度,对流系数,辐射率和热流密度等条件。这四个变量都可以定义为常量或时间的函数。这个选项可以定义多个条件,每个条件对应一个Definition No.
Definition 1:
Definition 2:
Definition 3:
工程师必备
- 项目客服
- 培训客服
- 平台客服
TOP




















