唐本忠院士/王东副教授Adv. Sci. :高效I型AIE光敏剂用于肿瘤细胞核靶向光动力治疗
2021年6月28日 16:31光动力治疗(PDT)在癌症治疗领域具有巨大应用潜力。得益于优异的光学性能和聚集诱导活性氧(ROS)产生增强特性,具有AIE性质的光敏剂在肿瘤的荧光可视化光动力治疗中表现突出。然而,目前所报道的AIE光敏剂大多是以产生单线态氧(1O2)为主的II型光敏剂。由于II型光敏剂产生ROS的过程对氧气的依赖性较高,其ROS产生效率往往受限于肿瘤组织的乏氧情况。相比之下,I型光敏剂被证明具有较好的耐乏氧特性,能够在光动力过程中充分利用肿瘤微环境中有限的氧气。另一方面,基于在维持细胞生长、抵抗细胞死亡、激活癌细胞的侵袭和转移中所发挥的关键作用,细胞核被认为是光动力治疗的最佳靶点。因此,开发具有I型活性氧产生能力的AIE光敏剂,并基于此构建细胞核靶向的光动力癌症治疗体系对于克服传统高氧依赖的II型光敏剂在肿瘤光动力治疗中面临的乏氧问题,充分发挥光敏剂的光动力治疗效力,提高乏氧实体瘤的治疗效果具有重要意义。
鉴于此,唐本忠院士/王东副教授团队报道了一类能够高效产生I型活性氧的AIE光敏剂(即“好钢”),并借助酸响应的细胞核靶向递送系统成功构建了首例基于I型AIE光敏剂的细胞核(即“刀刃”)靶向光动力治疗体系。该体系具有好的生物相容性、高的荧光亮度、优异的I型活性氧产生能力以及良好的细胞核靶向和肿瘤富集效果。体外和体内评价实验表明,该体系在光照下实现了高效的荧光成像指导的光动力治疗,能够有效杀伤癌细胞并在小鼠活体表现出显著的抑瘤效果。(图1)
图1. I型AIE光敏剂及肿瘤细胞核靶向光动力治疗的设计策略。
作者通过巧妙的分子设计和简单的合成步骤,首先制备得到两个电子给体(D)-受体(A)构型的AIE分子TFMN和TTFMN,二者均表现为深红/近红外荧光发射,且分子结构更为扭曲的TTFMN表现出更为优异的AIE性质。此外,由于TTFMN具有更小的单线态三线态能级差(ΔES-T),其ROS产生能力远优于TFMN。研究表明,TFMN和TTFMN主要产生I型活性氧羟基自由基(•OH),几乎不产生II型活性氧1O2,且TTFMN表现出更佳的•OH生成能力(图2)。依据Weller公式和吉布斯自由能变的计算结果,作者进一步证实了三线态的TFMN和TTFMN可以首先从环境中的氢氧根得到电子,再将电子转移给三线态的氧气得到超氧阴离子(•O2−),随后经过一系列二级反应最终产生I型活性氧•OH。
图2. AIE光敏剂活性氧产生能力和类型研究。
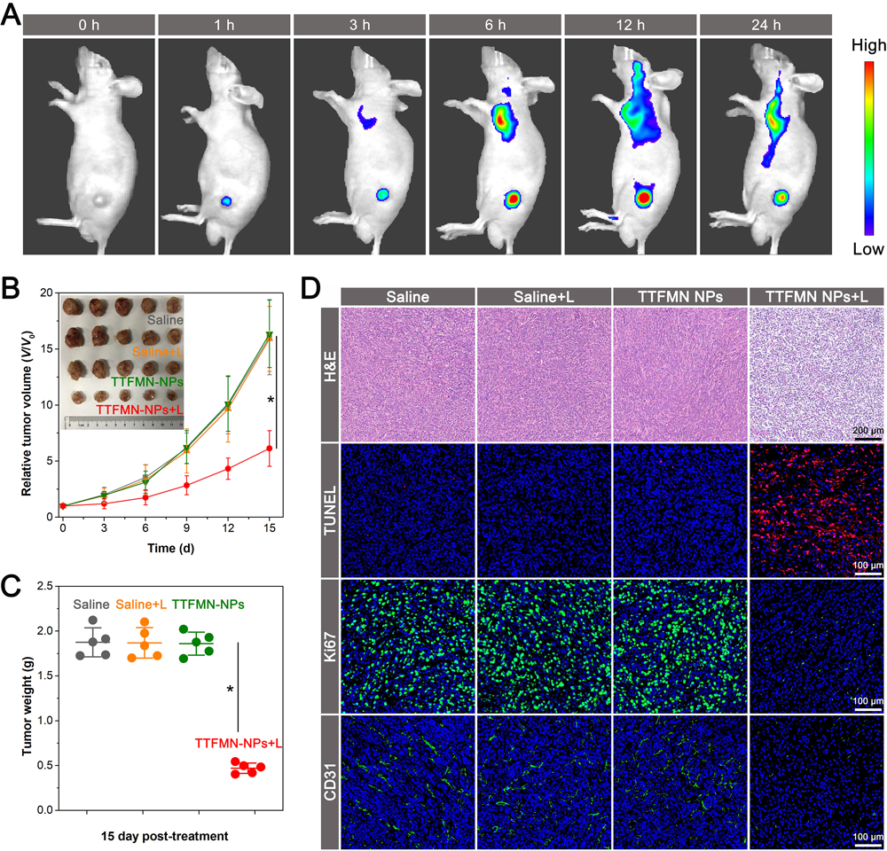
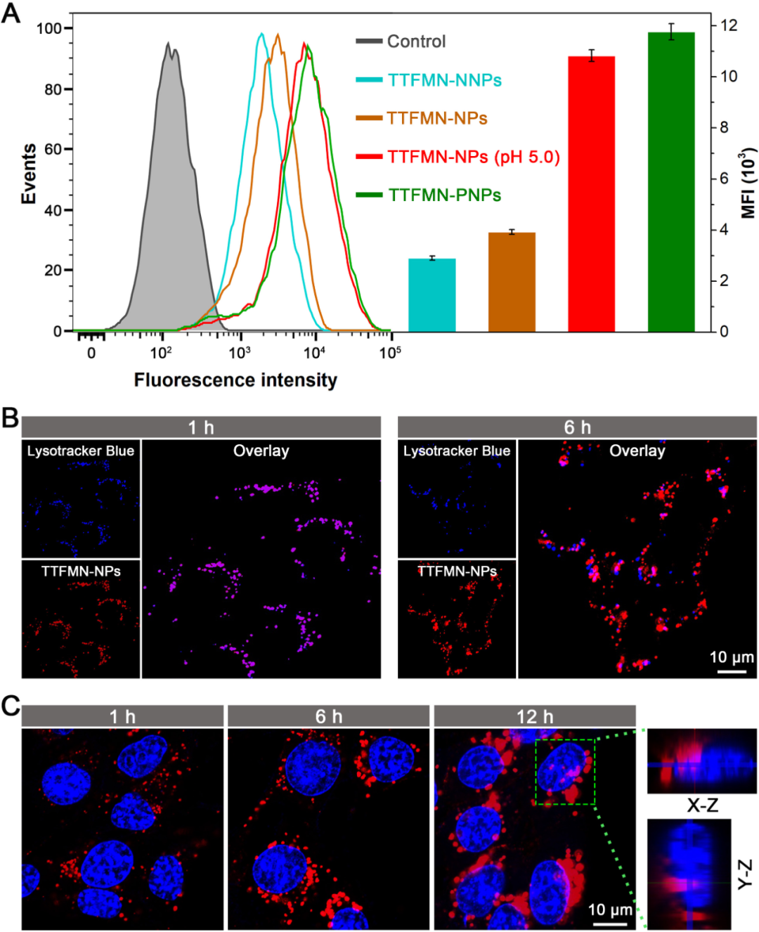
为实现I型光敏剂TTFMN的细胞核靶向递送,作者借助酸响应的细胞核靶向肽(TAT)修饰的两亲性载体将TTFMN包裹制备得到TTFMN-NPs。体外和体内评价实验表明,在TAT的引导下, TTFMN能够被成功递送至细胞核区域(图3),并能在光照下通过在肿瘤细胞核原位产生I型ROS诱导肿瘤细胞凋亡、抑制肿瘤细胞增殖和血管新生,最终发挥显著的抗肿瘤作用(图4)。
图3. 细胞摄取、溶酶体逃逸及细胞核靶向作用研究。
图4. 在体荧光成像指导的光动力肿瘤杀伤作用研究。
这项研究是基于AIE分子的细胞核靶向的I型光动力治疗的成功范例,这种巧妙的“好钢用在刀刃上”的策略有助于肿瘤光动力治疗效果的极大提升,并为新一代I型AIE光敏剂的设计开发以及可系统递送的细胞器靶向诊疗体系的构建提供了设计思路和实践经验。相关研究工作日前以“Good Steel Used in the Blade: Well-Tailored Type-I Photosensitizers with Aggregation-Induced Emission Characteristics for Precise Nuclear Targeting Photodynamic Therapy”为题发表在Advanced Science上,文章第一作者为深圳大学AIE研究中心康苗苗博士,通讯作者为深圳大学AIE研究中心王东副教授和香港科技大学唐本忠院士。
本项目获得了国家自然科学基金(51903163, 21801169),广东省杰出青年科学基金(2020B1515020011),中国博士后科学基金(2019M653036),深圳市科技计划(JCYJ20190808153415062, JCYJ20190808142403590)等项目的资助。
论文链接:
https://onlinelibrary.wiley.com/doi/10.1002/advs.202100524
相关进展
高分子科技原创文章。欢迎个人转发和分享,刊物或媒体如需转载,请联系邮箱:info@polymer.cn
诚邀投稿
欢迎专家学者提供稿件(论文、项目介绍、新技术、学术交流、单位新闻、参会信息、招聘招生等)至info@polymer.cn,并请注明详细联系信息。高分子科技®会及时推送,并同时发布在中国聚合物网上。
欢迎加入微信群 为满足高分子产学研各界同仁的要求,陆续开通了包括高分子专家学者群在内的几十个专项交流群,也包括高分子产业技术、企业家、博士、研究生、媒体期刊会展协会等群,全覆盖高分子产业或领域。目前汇聚了国内外高校科研院所及企业研发中心的上万名顶尖的专家学者、技术人员及企业家。
申请入群,请先加审核微信号PolymerChina (或长按下方二维码),并请一定注明:高分子+姓名+单位+职称(或学位)+领域(或行业),否则不予受理,资格经过审核后入相关专业群。
点
这里“阅读原文”,查看更多
工程师必备
- 项目客服
- 培训客服
- 平台客服
TOP




















