功率半导体IGBT失效分析与可靠性研究
2021年10月21日 11:54高端变频空调在实际应用中出现大量外机不工作,经过大量失效主板分析确认是主动式PFC电路中IGBT击穿失效,本文结合大量失效品分析与电路设计分析,对IGBT失效原因及失效机理分析,分析结果表明:经过对IGBT失效分析及IGBT工作电路失效分析及整机相关波形检测、热设计分析、IGBT极限参数检测对比发现IGBT失效由多种原因导致,IGBT在器件选型、器件可靠性、闩锁效应、驱动控制、ESD能力等方面存在不足,逐一分析论证后从IGBT本身及电路设计方面全部提升IGBT工作可靠性。
关键词:主动式PFC升压电路,IGBT,SOA,闩锁效应,ESD,热击穿失效
作者:黎长源、项永金、王少辉,格力电器(合肥)有限公司
IGBT(绝缘栅双极型晶体管)是由BJT(双极型三极管)和MOS(绝缘栅型场效应管)组成的复合全控型电压驱动式功率半导体器件,兼有MOSFET的高输入阻抗和GTR的低导通压降两方面优点。IGBT综合了以上两种器件的优点,耐高压、驱动功率小而饱和压降低、开关速度快、开关损耗小,非常适合应用于直流电压为600V及以上的变流系统,如交流电机、开关电源、照明电路、牵引传动。目前IGBT是绿色经济领域里的核心技术之一,规范应用于在航空航天、新能源、轨道交通、工业变频、智能电网等领域。IGBT作为自动控制和功率变换的关键核心部件,是必不可少的功率“核芯”。采用IGBT 进行功率变换,能够提高用电效率,提升用电质量,实现30%~40%的节能效果。即使对传统设备进行IGBT技术改造,平均节电率仍可提升20%。此外,IGBT还是实现能源转换的关键元件,光伏发电、风力发电、太阳能发电等新能源都要借助IGBT产品将电能输送到电网中[1-4]。
1 分析与生效机理研究
1.1 失效器件无损检测分析
1.1.1 X-ray透射分析
失效IGBT表面无损伤,万用表测试1、2、3脚互相短路,X光透射内部IGBT芯片金线焊接等无异常,片芯表面有烧毁点(图1),分析内部过电损伤导致失效。
图1 IGBT X光透射图片
1.1.2 开封解析
对主板失效IGBT进行开封解析,内部片芯表面有击穿烧痕迹,IGBT失效均为有源区(active area)受到高能量损坏,分析主要为过电击穿失效,如表1所示。
1.1.3 IGBT结构描述
绝缘栅双极性晶体管IGBT等效电路如图2所示。
图2 IGBT结构描述
1.1.4 失效IGBT应用电路
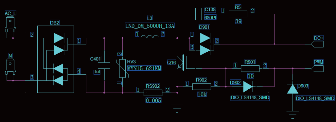
如图3, 红框部分为PFC电路整流滤波部分,C401电容具有滤波和抑制EMI作用,PFC主电路部分由PFC电感L3、IGBT及快恢复二极管D901组成。当IGBT闭合时电感L3充能,IGBT断开时电感L3释放电能。IGBT应用电路结构图如图3所示。
图3 IGBT应用电路
2 失效原因及失效机理分析
经过对失效IGBT器件ESD能力检测、极限参数测试分析(极限耐压、SOA安全工作区、开关损耗)、应用环境、驱动电路设计、整机工作波形分析、热设计分析发现其存在众多不足,总结归纳如下。1)IGBT栅极ESD水平低,经过对IGBT栅极ESD水平测试,ST IGBT栅极ESD水平平均在3400V,最低只有2900V, 生产过程易出现静电放电损伤IGBT。ST IGBT与Renesas、Farichild( 编者注:2016年被安森美收购)静电能力测试对比结果如表2。
2)IGBT超出绝对最大值发生过电压事件(RBSOA安全工作区)、闩锁效应导致IGBT失效问题,经过分析与厂家测试有关,厂家测试标准较为宽松,对于离散在边缘位置的一部分物料没有有效筛选剔除,在过负荷环境,在电源质量差环境易出现IGBT闩锁效应导致击穿炸失效,厂家在片芯测试环节没有实施片芯闩锁效应测试筛选。
3)IGBT应用电路设计存在缺陷,在特殊条件下检测有负压存在,在PFC电路中若IGBT两端存在负压没有二极管续流会损伤IGBT,导致击穿失效。
4)IGBT栅极耐压测试发现IGBT及2个厂家驱动芯片存在差异,东芝IGBT栅极极限耐压在25~27V,ST IGBT栅极极限耐压在24V,TC4427驱动芯片极限耐压23V,IR4427驱动芯片极限耐压25~27V。TC4427 IGBT驱动芯片耐压偏低,低于实际应用24V稳压二极管工作电压,当栅极电压存在突变波动时,过压冲击将TC4427芯片击穿,导致24V稳压二极管实际上没有工作电压。稳压二极管选型不合理,需降低稳压二极管耐压水平。TC4427 IGBT驱动芯片极限耐压水平在22V,测试数据如表3。
IGBT驱动电路稳压管选型为24V,在TC4427的引脚Vout上会出现瞬态大电压,在空调机组关闭的瞬间,实际检测IGBT驱动波形发现最大脉冲电压约为24V,比TC4427规格书中的最大值22V高出2V,脉冲电压超过最大值,器件的可靠性或使用寿命可能受影响。稳压管值24V是基于保护IR4427选择的,无法有效保护TC4427。需要改变稳压管值到22V下,增大稳压管功率,从而有效保护TC4427免受过压冲击损坏。IGBT栅极极限耐压测试如图5~图6,可见①G-E击穿电压:ST 比东芝明显偏低。②E-G 击穿电压:ST比东芝明显偏低。
图5 东芝ST IGBT栅极耐压测试对比(1)
图6 东芝ST IGBT栅极耐压测试对比(2)
TC4427芯片极限电压测试,TC4427芯片VCC测试首次出现击穿拐点在18~19V,随着施加电压增加击穿电压增大,总体测试芯片击穿电压大致范围在21~23V之间。
5)模块散热效率差,散热器使用金属拉丝,表面粗糙度大(0.15mm),影响模块散热效率,散热器拉丝工艺外貌如图7,需要降低粗糙度。更改散热器铣削工艺。部分IGBT失效,通过分析为过流烧坏,进一步分析为功率器件散热不良失效,对应IGBT螺钉锁紧无异常。通过对故障件上匹配的散热器粗糙度进行检查,确认部分使用金属拉丝工艺散热器表面粗糙度较差,容易导致IGBT工作过程中局部地区散热效果不佳,温度积聚升高,过热烧毁。
图7 散热器金属拉丝外貌
6)IGBT铜板与散热器电气间隙不合格导致烧毁问题,经过分析是硅胶片尺寸设计不合理,员工装配存在差异,在硅胶片贴偏情况下,IGBT铜板与散热器电气出现间隙不合格击穿烧毁IGBT。IGBT引脚与散热器凸台有一定间隙,硅胶片未能完全覆盖,IGBT引脚与散热器凸台电气间隙过小,也存在过电打火隐患。IGBT打火失效如图8所示,需要增加硅胶片尺寸,保证有效电气间隙。
图8 失效件IGBT打火图片
3 IGBT工作可靠性提升方案
1)提升IGBT栅极ESD水平,由之前3400V提升至8000V。基本杜绝生产过程ESD损伤IGBT导致失效问题。ST新品ESD水平测试测试数据如表4,AB两个厂家IGBT栅极ESD测试对比数据如图9所示。
图9 IGBT栅极ESD水平测试对比
2)实施汽车级PPAT筛选测试标准,增加100%片芯闩锁效应测试,厂家在片芯测试(增加PPAT测试筛选VTH、BVCES、VCESAT参数)环节实施片芯闩锁效应测试筛选。PPAT测试能够消除任何可能离群值或锁存弱点如图10所示,把离散的有质量可靠性问题物料全部剔除。
图10 片芯测试筛选标准图
3)IGBT内部增加5A/600V续流二极管,用于防止IGBT可能出现的负压,解决IGBT反向负压导致IGBT失效问题,提高IGBT在复杂环境工作的可靠性。
4)IGBT栅极驱动稳压二极管重新选型,将工作电压由24V改为20V。
调整前段稳压二极管稳压值,保证工作冗余量。TC4427芯片极限工作电压大于22V,实际测试平均工作极限耐压值23V,IGBT驱动电路使用稳压二极管为24V,不能有效驱动IGBT保护电路,驱动芯片失效,导致IGBT击穿失效。测试TC4427芯片(IGBT驱动芯片)各个批次的极限工作电压大于22V(符合规格书),普遍小于24V,分析将线路设计中的24V稳压二极管变更成20V后,可以更好保护电路中的驱动芯片和IGBT,如图11所示。
图13 IGBT驱动电路图
5)驱动芯片改为IR4427芯片,该芯片栅极耐压相对较高,TC4427耐压在22~23V,IR4427极限耐压在25~27V。
6)提升散热效率,改变散热器加工工艺,由金属拉丝工艺改为铣削工艺,提高散热器装配面的粗糙度,由0.15mm降低0.05mm,IGBT散热效率大幅度提升。IGBT整体温升降低5℃。
7)硅胶片尺寸加长,更改硅胶片尺寸,杜绝硅胶片尺寸过小造成的IGBT与散热器接触打火烧毁。比之前加长8mm,能更好包裹住IGBT本体底部及IGBT引脚,防止硅胶片与散热器接触出现漏电,以及电气间隙不足导致的打火异常。
8)选取低热阻的硅胶片,提高IGBT散热效率,经过对新物料IGBT温升及散热效率测试,可以降低温升5℃左右。降低IGBT热击穿失效概率,提高IGBT工作可靠性。
4 整改总结及意义
本文结合大量失效品分析与电路设计分析,对IGBT失效原因及失效机理分析的结果表明:经过对IGBT失效分析及IGBT工作电路失效分析及整机相关波形检测、热设计分析、IGBT极限参数检测对比发现IGBT失效由多种原因导致,IGBT在器件选型、器件可靠性、闩锁效应、驱动控制、ESD能力等方面存在不足,逐一分析论证后,从IGBT本身及电路设计方面提升IGBT工作可靠性。
参考文献
[1] 王瑞.大功率IGBT栅极驱动电路的研究[J].电气自动化,2014(3):115-117.
[2] 杨闳盛,宋郭蒙,王雄.IGBT模块与散热器接触界面气隙对散热的影响研究[J].机车电传动,2020(1):18-21,33.
[3] 尹新.基于栅极控制的IGBT关断过电压研究[J].电源技术,2016(3):680-683.
[4] 唐勇.高温下的IGBT可靠性与在线评估[J].电工技术学图13 IGBT驱动电路图 报,2014(6):17-23.
*本文选自《电子产品世界》杂志2021年8月期
工程师必备
- 项目客服
- 培训客服
- 平台客服
TOP




















