跨域协同:无人系统技术发展和应用新趋势
2021年12月1日 10:23摘 要: 随着无人系统技术的不断发展,多无人系统之间的跨域协同凭借其诸多优势成为当前无人系统领域研究和应用的热点。首先,阐述了无人系统跨域协同的概念形成与发展历程,并对未来发展趋势进行了展望;其次,系统梳理了国外多无人系统跨域协同技术的研究情况,分别从比赛竞技、项目研发和应用三个角度对美国、欧盟等无人系统跨域协同技术开展分析综述;然后,介绍了无人系统跨域协同的核心问题和技术体系;最后,通过对典型应用案例分析表明跨域协同对实际应用效能有明显提升作用,相关研究为我国未来无人系统跨域协同相关发展提供参考。关键词: 无人系统;跨域协同;信息融合;优化决策;协同控制;人机融合
1 引 言
装备、系统的跨领域应用并不是全新的概念,而是自古存在的现象,其发展大致可分为早期萌芽、应用驱动、理念成熟和无人时代四个阶段。
早期萌芽:在人类文明数千年的发展历史中,几乎同时具备了对地面平台和装备的驾驭记录,并广泛用于人类的日常生活、生产和军事等各个方面。19 世纪初,人类发明了现代飞行器后,终于实现了驾驭空中平台和装备翱翔天空的理想。与此同时,跨域协同的概念就开始萌芽:第一次世界大战中,飞行器广泛用于侦察、通信、炮校等辅助性任务,为地面部队提供支援和保障,成为空地跨域协同的较早案例。再往前追溯,人类利用孔明灯、热气球等来为地面人员传输信息和物资等活动也同样表明了人类“将可利用空间从地面二维扩展到空间三维以提供更多便利和启发更多能力”的朴素思想,这虽然谈不上严格意义上的跨域协同,但不可否认地成为现代跨域协同思想的萌芽和雏形。
应用驱动:随着现代化装备技术的高速发展,跨域应用的案例屡见不鲜,典型代表就是马航搜索事件。在马航MH370 航班搜索事件中,世界各国大量利用太空、空中、水面、水下等装备开展搜索工作,这场历时数年的大搜索创造了多项纪录,其中之一就是利用破纪录数量的跨域平台开展工作。据不完全统计,在灾难后的 9天内(即截至到2014年3月17日),已经有来自26 个国家和地区的40 艘舰船、超过58 架飞机参与搜索,覆盖范围超过78 万km2[1]。这一创历史纪录的搜索活动虽以失败告终,但其无疑在人类历史上留下了联合使用陆海空天跨域装备的浓重一笔。
理念成熟:严格来讲,马航搜索并不能称为严格意义上的跨域协作,因为各个国家的各型装备之间的协同方式并不紧密,甚至因各救援力量无法通过互联协作统一行动而难称为协同。但在同一时期,军事领域中的跨域协同概念已经清晰并日趋成熟:2012年1月17日,美军正式颁布《联合作战介入概念》,其中就明确提出了跨域协同的作战思想[2]。随后,美军颁布的《美国陆军和海军陆战队的跨军种概念:实现并维持进入》《联合作战顶层概念:2020年联合部队》《海空一体战:军种协作应对反进入和区域拒止挑战》等一系列文件,对跨域协同作战思想进行了扩充[3],明确了跨域协同的基本内涵:在不同领域互补性地而不是简单叠加性运用多种能力,使各领域之间互补增效,从而在多领域建立优势,获得完成任务所需要的行动自由。
无人时代:近年来,无人系统技术的快速壮大为跨域协同发展带来了更多活力。这是因为相对于有人装备,无人系统具有两方面无可比拟的优势:一是无人系统多样化发展的特征明显,极大地丰富了协同模式并为功能提升带来了更多可能性;二是无人系统的低成本优势明显,为跨域协同应用从军事走向民用奠定了坚实基础。自此,跨域协同思想具备了蓬勃发展的基本土壤,在过去的十多年间得到快速发展。
综上所述,本文的无人系统跨域协同是指陆、海、空、天等可在不同空间域内运行的、具有显著功能差异性的多台套无人系统组成有机整体,其相互间可通过信息共享与融合、行为交互与协调、任务协同与合作实现功能互补、能效倍增,从而提升面对复杂环境和使命的应对能力。跨域协同与传统的多机协同和当前的集群协同等概念也存在明显的差异,是无人系统应用和技术发展的新趋势。应用层面,海、陆、空、天无人系统之间的跨域互联与协同合作有利于充分发挥异构平台的功能冗余性和能力互补性,实现各要素单元的一体化运用,从而达到效果互用、效能增强的综合目的,同时跨域协同也有利于推动无人系统应用新模态的涌现,从而进一步推动无人系统在各领域发挥全新作用;技术层面,协同是无人系统自主性技术的高级阶段,万物互联是可改变世界的潜力技术,加之被寄予厚望的集群技术,共同构成了跨域协同的技术内涵,其与人工智能、信息技术等学科的交叉融合,有望显著推动无人系统整体技术的发展与提升。
2 国外技术发展介绍
2.1 国外无人系统发展规划中的跨域协同
近年来,国内外针对无人系统跨域协同的重视程度日益增加,欧美的各种发展规划中对该方向给予了诸多关注。
早在2006年,欧盟提出了机器人技术路线图,在对面向安全与监控的机器人发展章节中明确提出了远期发展目标(到2020+)[4]:不同种类的机器人通过合作完成高度复杂的任务。这是较早在正式规划中提出要发展跨域协同记载。
美国方面,随着美军“跨域战”“多域战”“全域战”等概念的不断发展,其在无人系统技术路线图中也开始关注跨域协同技术与应用。自2007年美国防部发布《无人系统综合路线图》起(图1),其在持续不断地大力推进无人系统体系化和智能化,并强调海陆空无人系统自主协作技术。图1 中,封面从最早的陆海空割裂图片(2007)到共处同一画面(2009、2011)、再到协同案例(2013)、组网协同(2017),表征了美军对跨域协同在不同时期的理解和重视程度。
图1 美国防部无人系统发展路线图封面 (2007—2017)
Fig.1 Cover of DARPA unmanned systems roadmap (2007—2017)
◆ 2007年,提出互操作性要求的五大需求,其中之一是跨域协同的互操作性。在不同模式的系统中:陆军未来战斗系统(Future Combat System,FCS)的地面车辆及空中无人机协同工作的计划能力是这个级别未来互操作性的一个例子。
◆ 2009年,明确提出了无人系统可以为跨域战提供灵活选择,这其中除了“有人–无人协同”以外的另一个重要方向就是无人系统间及其与有人系统间的跨域协同。这将为联合部队指挥官(Joint Force Commander,JFC)提供决定性能力。
◆ 2011年,互操作被列为美军面临的七大挑战之一,并将跨域系统的互操作性列为互操作性的首要需求。
◆ 2013年,美国防部发布的无人系统路线图和美国机器人技术发展路线图分别给出了多个跨域协同的应用想定,涉及军事封锁/侦察、近海管道威胁、国土关键基础设施保护和检查等案例,全面深入介绍了未来跨域协同技术可能带来的应用模式的变革性影响。
◆ 2017年及随后几年的规划中,利用无人系统和有人系统组成跨域体系成为全面趋势,强调所有无人系统的软硬件架构的统一,从而为体系化运用奠定技术基础。
2.2 国外无人系统跨域协同进展综述
国外为了推动跨域协同技术的进步和发展,开展了诸多工作,本节将从比赛竞技、探索研究和应用驱动三个角度对相关工作进行简单综述。
2.2.1 比赛竞技型项目
比赛竞技是促进无人系统技术发展的有效手段之一,近年来世界各国对无人系统竞技类比赛投入了极大的关注,跨域协同类比赛由于相对投入较大,因此尚不多见,但也已出现一些在常规项目中采用跨域协同技术参赛或者专门针对跨域协同而设置的比赛科目,这些竞赛无疑对跨域协同技术的发展起到了较好的推动作用(表1)。
表1 国外知名跨域协同相关竞技赛
Table 1 Well-known foreign cross-domain cooperative competitions
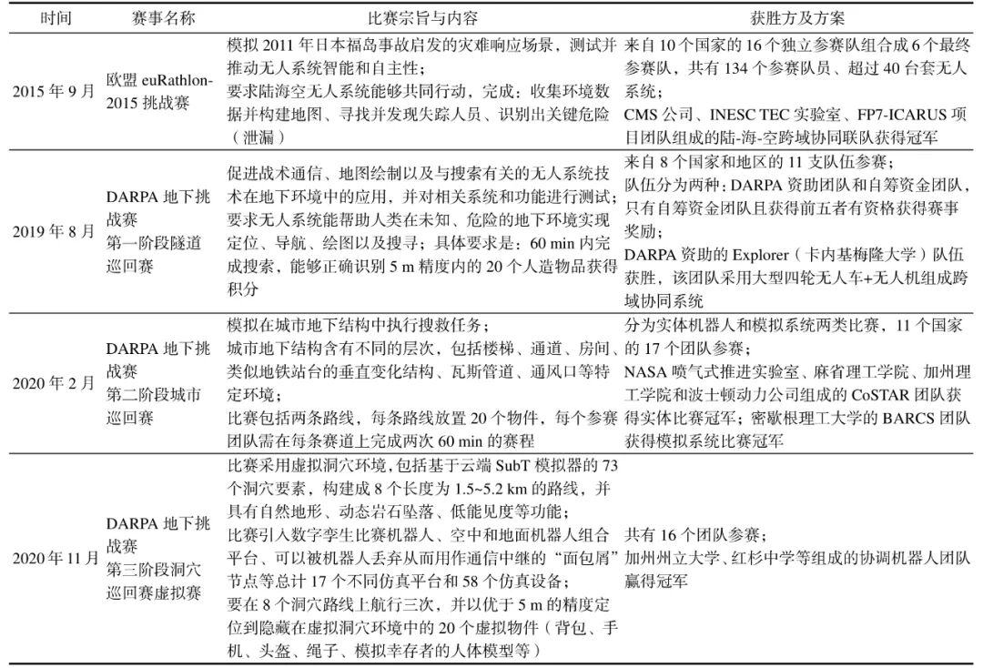
(1)欧盟:euRathlon 挑战赛
euRathlon 是欧盟FP7 支持下的一个竞赛,其目标是通过竞赛加速实现适应真实世界的智能机器人,该项赛事以类似福岛核事故灾难响应为主要背景开展。2015年,euRathlon 竞赛科目正式引入跨域协同概念,要求陆海空平台协同行动,收集环境数据、识别关键危险并承担任务,以确保核电站安全(图2)[5]。
图2 欧盟组织的euRathlon-2015 挑战赛比赛场地
Fig.2 euRathlon-2015 grand challenge competition site
(2)美国:地下挑战赛(Subterranean Challenge)
2019年起,美国国防部预先研究计划局(DARPA)发起最新的“地下挑战赛”,旨在促进机器人与无人系统技术在地下环境中的应用[6-7]。比赛要求参赛者研制出可帮助人类在未知且危险的地下环境实现定位导航、绘图以及搜寻的空地机器人系统。比赛分为隧道巡回赛、城市巡回赛、洞穴巡回赛和总决赛四个阶段,2019年8月的第一阶段比赛中,要求参赛队伍在60 min 内对隧道内环境建模并对40 个模拟生还者及制定物品定位,共有来自8 个国家的11 支团队参赛,最终卡耐基梅隆大学与俄勒冈州立大学联合组队,赢得比赛冠军;2020年2月,第二阶段比赛在城市地下机构中进行,来自11 个国家的17 个团队参赛,最终美国国家航空航天局(NASA)喷气式推进实验室、麻省理工学院加州理工学院和波士顿动力公司组成的CoSTAR 团队获得实体比赛冠军[8],密歇根理工大学的BARCS 团队获得模拟比赛冠军;2020年11月,第三阶段比赛在虚拟洞穴环境中完成,参赛团队需以不超过5 m的精度定位找到隐藏在虚拟洞穴环境中的20 个虚拟物件以及模拟矿难幸存者人体模型,最终加州大学、红杉中学等组成的协同机器人团队夺冠。
2.2.2 探索研究型项目
自21 世纪初,国外对跨域协同技术的关注不断高涨,各部门所资助的与此相关的项目不胜枚举,本小节列出部分具有代表性的探索研究型项目,供读者参考(表2)。
表2 国外探索研究型跨域协同项目
Table 2 Foreign exploratory and research-type cross-domain collaborative projects
(1)美国:MARS2020 项目
早在21 世纪初,DARPA 资助了MARS2020项目。该项目由美国宾夕法尼亚大学、佐治亚理工大学、南加利福尼亚大学等机构联合开展,目的是探索跨域协作搜索技术。2004年12月1日在美军Fort Benning 基地开展了联合演示,演示中2 台固定翼无人机和8 台地面无人系统组成跨域协作系统,另有3 名监控人员负责演示过程监控和目标确认。演示分两个阶段进行:①无人机对整个区域进行搜索,发现疑似目标后,给地面站发送信息及粗略定位信息;②地面站接到疑似目标信息后,部署不同的地面无人系统进行精细搜索和定位。此类演示是迄今为止跨域协作最为常见的一种合作方式(图3)[11]。图3(a) 为固定翼无人机,携带视觉系统对地面目标进行观测;图3(b) 为地面无人系统,携带立体视觉传感器实现对地面目标的观测;图3(c) 为地面无人系统和无人机对地面目标观测的误差分析。
图3 MARS2020 项目中的空–地无人平台及定位算法
Fig.3 MARS 2020 project: Air-ground unmaned platform and positioning algorithm
(2)法国:Action 项目
2007年,法国国防部资助了跨域协作的Action 项目[12]。该项目以边界巡逻与监控为背景,针对跨域协作中的“数据融合”和“态势评估与决策”两个科学问题,旨在研究不同无人系统(空中、地面、水面、水下)之间的跨域协作方法及其实现技术。项目目标是开发和实现适应异构平台协同的软件架构,使它们能够在危险、未知、动态环境中合作完成任务,具体包含四个主题:双机协同、三机信息共享、跨域协同、集群管理。2012—2015年,该项目共进行包括“空中、地面协同设施监视”“空中、水下、水面协同水污染监测”等科目在内的6 次技术验证演示,验证了协同感知与协同决策等关键技术(图4)[13]。图4中,(a)为演示中的两个地面无人系统;(b)为地面无人系统跟踪;(c)为无人机跟踪目标;(d)为用于巡逻12 个机器人的路线图;(e)为任务跟踪接口;(f)为界面跟踪每辆车的操作(运动、感知、通信)。
图4 法国Action 项目的演示平台及技术
Fig.4 Action project: Platform and technologies
(3)德国:空地协作无人系统
2012年,德国锡根大学、汉诺威–莱布尼茨大学和弗劳恩霍夫CIPE 研究所联合研制了空中–地面机器人协作系统[14-15],来验证其开发的可用于跨域协同的编程与操控语言,从而使得只需一个操控人员通过简单的操控指令即可对整个跨域协作系统进行控制。在其共同开展的技术验证中,6 台套不同的自主系统开展了协同演示,文献[14]中,开发者认为实现多平台跨域协同是可行的,且同类型的协同系统非常适用于侦察和监视等领域。
2.2.3 应用驱动型项目
除了探索研究型项目,更多跨域协同类项目直接面向具体应用使命,此类项目具有较强的针对性,所取得的可视化效果也往往更加突出,本小节将借助几个知名的跨域协同应用型项目进一步阐述跨域协同所能带来的实用效能(表3)。
表3 国外应用驱动型跨域协同项目
Table 3 Foreign application-driven cross-domain collaboration projects
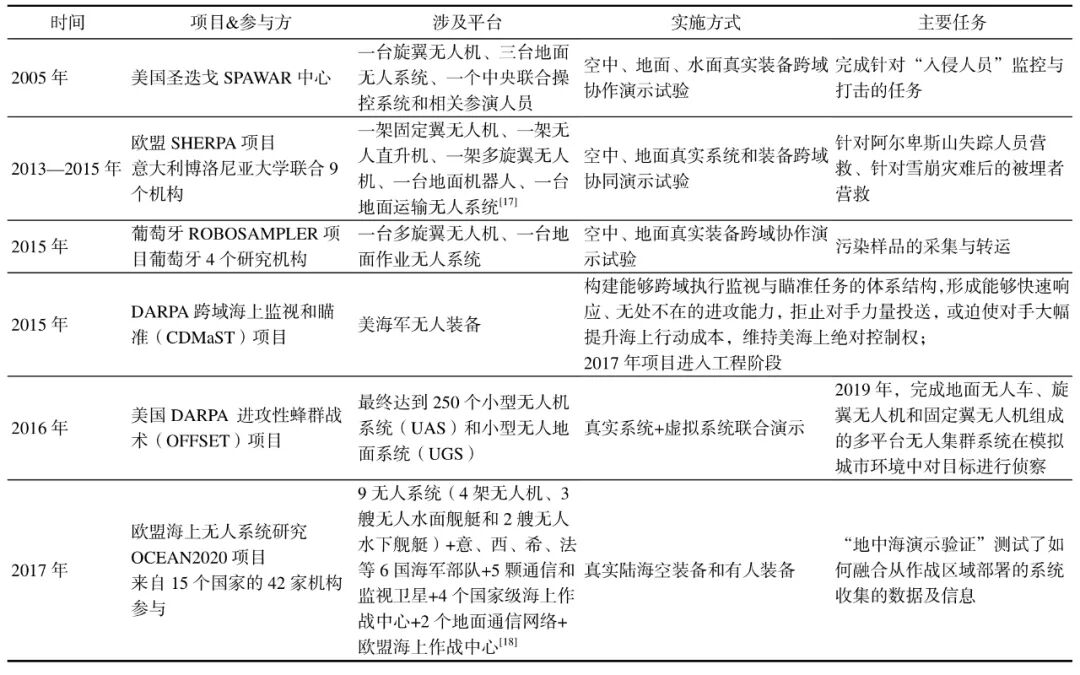
(1)美国:圣迭戈SPAWAR 中心
早在21 世纪初,DARPA 就曾资助美国圣迭戈SPAWAR 中心开展过空中–地面–水面平台跨域协作的研究,并于2005年12月份进行了针对“入侵人员”监控与打击的演示(图5)。在该演示中,1 台旋翼无人机、3 台地面无人系统和相关参演人员一起展示了如何通过一个中央联合操控系统(Multi-robot Operator Control Unit, MOCU)实现对逃窜人员的联合抓捕,这是可查的、较早开展跨域联合实用化展示的案例[16]。图5 中,(a)为能同时控制多个无人系统的中央联合操控系统;(b)为空地跨域协作中的旋翼飞行机器人RotoMotion;(c)为空地跨域协作中的地面移动机器人MDARS。
图5 SPAWAR 中心开展的陆海空跨域协作演示
Fig.5 Land-sea-air cross domain demonstration of SPAWAR
(2)欧盟:SHERPA 项目
2013—2015年,欧盟资助了SHERPA 项目[19],该项目由7 所大学、2 家公司和1 个联盟组成研发团队联合开展,历时三年,旨在构建一套可利用地面、空中无人平台与搜救人员协同开展山区人员搜救的系统。该项目于2015年开展了两次技术演示,其中夏季演示针对阿尔卑斯山失踪人员营救,冬季演示针对雪崩灾难后的被埋者营救。演示过程中固定翼无人机用于大面积搜寻,无人直升机用于搜索和紧急物资输送,多旋翼无人机用于自动跟随人员、提供稳定的航拍图像、扩展人员的观测范围,无人车搭载机械臂,用于精细搜索、挖掘和救援、物资和人员运输等,所有平台信息在同一认知地图上更新、融合(图6)。
图6 无人平台在山雪崩事故人员搜救中的应用
Fig.6 Unmanned system in snowslide rescue
(3)葡萄牙:ROBOSAMPLER 项目
2013—2015年,葡萄牙内政部资助了ROBOSAMPLER 项目。该项目旨在设计旋翼无人机和作业型地面无人系统构成的跨域协同,并通过二者的协同实现野外复杂环境中的重金属、放射性物质等有害物质的采样、存储和运输的工作。实际演示中,无人机系统用于扫描指定区域、识别待采样物,实时回传图像,并指引对地面平台的远程遥控;地面无人系统则通过搭载机械臂完成采样(图7)[20]。
图7 跨域协同用于污染土壤采样
Fig.7 Air-land cross domain in soil sampling
(4)美国:CDMaST 跨域海上监视和瞄准
2015年,DARPA 启动了跨域海上监视和瞄准( Cross-Domain Maritime Surveillance and Targeting, CDMaST)项目,该项目明确制定了“实现面向海洋的跨域协同体系集成”的目标,旨在转变美海军当前海上力量编成体系,通过将多种海上作战功能分解至可升级的大量低成本有人–无人系统上,并分散部署至对抗激烈的广域海域,构建一种能够跨域执行监视与瞄准任务的“系统之系统”体系结构,形成能够快速响应、无处不在的进攻能力,阻止对手力量投送,或迫使对手大幅提升海上行动成本,维持美军海上绝对控制权(图8)。
图8 跨域海上监视和瞄准(CDMaST)项目概念
Fig.8 Concept of CDMaST project
(5)美国:OFFSET 进攻性蜂群战术
DARPA 于2016年资助了“进攻性蜂群战术”(OFFensive Swarm-Enabled Tactics, OFFSET)项目,谋求在未来的小规模步兵部队作战中协同使用多达250 个小型无人机系统和小型无人地面系统,利用无人蜂群技术和自主、自治、人机协同技术,快速开发和部署无人集群系统并形成战斗力。2020年9月,该项目完成第四次外场试验,重点是提高分布式异构协同感知能力,由地面无人车、旋翼无人机和固定翼无人机组成的多平台无人集群系统在模拟城市环境中对目标进行侦察(图9)。
图9 进攻性蜂群战术项目最新演示
Fig.9 Demonstration of OFFENSET project
(6)欧盟:OCEAN2020 无人海上态势感知
OCEAN 2020 是欧盟“国防试点研究计划”的旗舰项目,全称为“欧洲海上感知开放式合作”( Open Cooperation for European mAritime awareNess,OCEAN),目标为探索面向广域持续监测和海上拦截的海洋态势感知相关技术。该项目共涉及来自15 个国家的42 家机构,旨在将不同类型的无人平台(固定翼无人机、旋翼无人机、无人水面艇和无人潜航器等)及主战装备与海上指控中心相整合,通过卫星实现海上指控中心与陆基指控中心的数据交换,以验证跨域协同中的态势感知、自主性及互操作性及其效能。
OCEAN 2020 项目于2019年11月在“地中海”举行了一次联合演示,此次演示设置了两种场景:一种是威胁船只封锁,另一种是在两栖作战前拦截布雷船。该演示共汇集了9 部无人系统(4 架无人机、3 艘无人水面舰艇和2 艘无人水下舰艇),来自意大利、西班牙、希腊和法国等的6支海军部队,5 颗通信和监视卫星,4 个国家级海上作战中心,2 个地面通信网络,1 座欧盟海上作战中心原型。“地中海演示验证”测试了如何融合从作战区域部署的系统收集的数据及信息(图10)。
图10 OCEAN2020 地中海测试场景
Fig.10 Demonstration of OCEAN2020 at the mediterranean
3 核心问题和技术体系
3.1 跨域协同核心问题
无人系统跨域协同本质上是对单无人平台和单种类无人平台协同的能力增强和效能提升,因此无人系统相关的技术导航、感知、控制、规划、决策、人机交互等均需在跨域协同的框架下进行进一步的研究。但有四方面的关键技术体现了跨域协同区别于其他技术并亟需解决的核心问题。
问题一、具有显著差异性情境信息的一致性表征与无缝融合问题。情境感知是无人系统必须面对的技术挑战,对于协同感知来说,不同无人系统得到的感知信息进行统一表述与融合,是信息共享共用的关键。而对于跨域平台,不同平台所能获得的信息在感知视角、数据类型、数据尺度、噪声水平等方面都存在显著性差异,加之跨域多平台系统所运行的环境通常具有强动态性、高复杂性等特点,所以通信链路易受各种干扰因素影响,这使得环境感知信息一致性表述、抽象与融合技术面临极大挑战。
问题二、多维度情境约束下的实时行为优化决策问题。跨域协作中不同平台得到的环境信息包括大范围“宏”环境信息和局部精细的“微”环境信息,既包含环境信息也包括任务、目标信息,情境约束的多维度特性明显,这将为协同系统中各平台提供更多的环境信息,为实现全局最优决策提供基础。但是,多维度约束下的行为优化决策问题给算法实现带来严重的实时性问题;此外,多约束共同作用下的规划与决策也容易遭遇局部极小甚至不可求解(可行性)等问题,这些都给实时行为优化决策带来了严峻的挑战。
问题三、兼容动力学差异性的跨域实时协同控制问题。跨域平台的运动能力和动力学特性差异明显。例如,空中平台和水下平台具有三维空间运动能力,而地面、水面平台只能实现二维运动;各种环境干扰对平台运动的影响机理不同,空中平台的空气动力学、地面平台的摩擦动力学、水面水下的水动力学等;此外,不同平台的动力学和运动学形式也存在明显差异。而运动学和动力学模型与协调行为的可行性密切相关,这就使得在研究跨域平台协同控制问题时需要构建更复杂的模型、考虑更多的环境/任务约束,这给本就难以解决的协同控制理论和技术研究带来了全新挑战。
问题四、面向跨域协同的人-多机交互与协同决策问题。实际应用过程中往往需要操控人员在不同任务阶段对不同无人系统实施干预,形成人–机系统共同完成相关使命,这是无人系统发展的总趋势。在跨域协同应用中,由于各平台自身特性的差异性明显,传统的人对多平台干预方式的适用性将会下降,要求更加高效和智能的交互方式以及灵活多变的干预机制与方法,形成能力体系中的人机融合,进一步提升面向使命的跨域协同效能。
3.2 跨域协同技术体系
跨域协同是无人系统发展的高级阶段,其技术体系除包含传统无人系统技术体系相关内容外,具有更加丰富的技术内涵和外延。此外,由于跨域协同往往要面临复杂的环境和使命,属于典型的复杂系统,需要和相关的应用体系相结合,从而往往具有更加复杂的体系架构。图11 给出了包含三个层次的跨域协同技术体系示意图。
图11 无人系统跨域协同技术体系
Fig.11 Technology systems of unmanned system cross domain synergy
第一层次(底层):平台技术。跨域协同在实际平台上实现才能获得最终效能,因此平台技术是无人系统跨域协同技术体系的底层支撑性技术,是构建无人系统跨域协同技术体系的物理基础。现有的跨域协同往往是在现有无人平台基础上通过信息化改进实现,但从长远发展来看,未来的跨域协同将对现有的无人平台提出明确的技术需求,可能会对无人平台本身的发展产生明显影响。
第二层次(中层):自主技术和网络技术。自主技术是无人系统的核心技术之一,而网络(互联)技术是实现协同、集群的基础性技术,它们都是在平台基础上为提升综合效能而需要的共性使能技术,自主技术决定了无人系统摆脱对人的依赖、自行运行的本体能力程度,而网络技术则表征多个/种装备/功能实现协同提升总体作战效能的共性使能技术。跨域协同对现有的自主技术和网络技术也都会提出新的需求。
第三层次(顶层):体系工程技术。体系工程技术是在平台基础上考虑整体目标和应用体系约束下,实现无人系统与所有其他应用单元相互融合、统一的工程实现技术。它包括对技术体系的仿真与验证技术、总体效能评估技术、标准化技术,以及贯穿整个研发周期的体系优化集成技术。它是联系相关应用体系与无人系统跨域协同技术体系的纽带,是提升无人系统整体效能的根本。
4 国内典型案例分析
国内目前已经出现不少利用跨域系统提升应用效能的案例,本文以本单位近期开展的工作之一介绍跨域协同对实际应用效能可能产生的明显提升作用。
2021年4月,中国科学院沈阳自动化研究所和辽宁省公安厅联合组织了针对“大型群众活动现场安保”的空地跨域协同应用示范,演示了空地无人平台在公安应用的新模式。此次示范的参演无人平台包括:1 架复合翼无人机、3 架多旋翼无人机、4 辆无人车及指挥控制方舱。演示过程分为事前勘测、事中巡逻、异常监测、处突取证、嫌犯追踪以及山林抓捕等环节。
(1)事前勘测。该环节采用固定翼无人机、多旋翼无人机以及地面无人车,分别采用视觉和激光的方式开展三维重建,并将其进行跨尺度融合,最终生成了现场多维度模型[21-22]。该模型可表征地表物理信息、人/车/飞机可通过区域等信息,为现场指挥与控制提供便利(图12)。该环节充分展示了利用跨域融合的感知信息可有效提升区域掌控能力。
图12 空地协同多视角、多源勘测
Fig.12 Air-land cooperatively environmental survey
(2)事中巡逻:该环节开展空地跨域区域监控验证。过程中,复合翼无人机开展外围巡逻、多旋翼无人机实施周边巡逻、无人车以及现场布设的多个固定监控设备实施区域内联合监测。该过程显示了利用异构(旋翼、固定翼、地面)平台、人员和固定节点协同,可开展无死角监控,提升巡逻监测的时空密度。在此过程中,平台自主性的高低将直接决定监控效率(图13)。
图13 事中联合巡逻监控
Fig.13 Reconnaissance and patrolling
(3)异常监测:该环节演示了人工智能算法在安保中的应用,及其与跨域平台相结合所能起到的效能倍增作用。通过所有节点回传画面进行实时处理,能够识别异常情况,如人员跌倒、可疑人员异常行走轨迹(图14)等,并通过综合指挥方舱发出声、光警报,提醒警员及时做出应对。该环节演示了智能技术对于整个过程的赋能效应,其与人机协同调度相结合,明显提升了现场 处置时效性,如果能将视频处理功能加载到平台本身,则对通信的依赖将进一步降低,从而进一步提升系统的鲁棒性。
图14 智能异常检测
Fig.14 Intelligent abnormal behavior detection
(4)处突取证:该环节主要展示综合指控系统可对多个平台的载荷系统进行操控,实现现场取证,并通过与公安信息网对接确认嫌犯身份,展示了通过良好的人机交互和信息的无缝对接提升异常事件快速、准确取证的能力。
(5)嫌犯追踪:该环节演示嫌疑人员开始逃窜后无人平台实施联合抓捕的能力。示范中,嫌犯驱车逃离,综合指挥方舱立刻派遣附近应急无人机前往现场,锁定并追踪逃犯车辆,借助无人机回传车辆影像,结合无人机遥测数据估算嫌犯坐标,结合指挥员干预派遣无人车提前赶至嫌犯必经点进行拦截(图15)。该环节显示了空地协同可有效提升异常响应能力。
图15 空地联合追踪Fig.15 Air-land cooperative target tracking
(6)山林抓捕:该环节展示嫌犯弃车逃往密林后,无人车和人员很难快速发现。此时,综合指挥方舱结合事前勘测数据,借助固定翼无人机在复杂山林区域内利用视觉信息进行搜捕,并快速定位嫌犯调配警力实施抓捕(图16)。
图16 林中红外搜索
Fig.16 Searching in forest using infrared sensor
上述应用示范过程以实际的公安安保应用为需求,展示了跨域信息融合、协同控制、人机协同决策等跨域协同关键技术,同时也涉及网络组网、自主航行、智能决策等相关技术。结果显示,跨域协同(移动节点+固定节点、空中平台+地面平台、无人平台+人员指挥)有利于形成新的处置能力,并能大大提升任务执行效率。
5 结束语
跨域协同是无人系统发展的高级阶段,是应对日益复杂的环境和使命的重要技术途径与应用手段[23-25]。随着人工智能等相关技术的快速发展,跨域协同势必将为无人系统的发展带来更多契机,但相关技术进步过程中也必然伴随着重大挑战。从无人系统跨域协同的发展历程和技术特点来看,进行相关规划和推进相关研究应重点关注以下几个关键问题。
首先,坚持需求牵引是开展跨域协同相关工作的重要手段。需求牵引与技术推动是所有技术发展的两个重要方式。跨域协同的最大特点是可通过功能互补性实现效能倍增,而不同领域的应用效能往往存在差异化的评估手段和特点,为此各领域在开展相关规划和技术研发时,要注重与应用场景的紧密结合,坚持需求牵引的总体发展思路。
其次,借鉴系统论、体系论的发展思路,充分发挥学科交叉的特点,开展联合攻关。无人系统本身具备明显的跨学科特点,加之跨域协同应用中往往面临功能节点和应用要素极为丰富的问题,其本身是一个复杂的大系统,这就要求在开展相关工作时坚持系统化、体系化的研究思路,注重技术发展的同时也要关注技术发展的标准化和实用化。
最后,跨域协同的核心技术仍然在于无人系统的单独节点,而跨域协同也将为无人系统的发展提供更广阔的空间。既然要求跨领域协同,除常规的无人系统所具备的特点外,跨领域应用也为无人系统本身的发展提出了更多要求,从而有望进一步促进无人系统本身的多样化发展,一些面向跨域协同应用的新概念平台/能力势必将大量出现。
参考文献(略)
工程师必备
- 项目客服
- 培训客服
- 平台客服
TOP




















