应变软化模型(Strain-Softening and IMASS)
2022年2月14日 17:501 引言
如前所述,Mohr-Coulomb模型是最简单的塑性模型[压缩试验模拟考虑的几个问题(本构模型和NMD算法)],不过,Mohr-Coulomb模型有两个缺点:第一个缺点是不能显示应力峰值后的残余应力,第二个缺点是不能直接计算塑性应变。而采矿岩石力学需要考虑岩石破坏后的材料响应行为,典型的场景包括矿柱的屈服,自然崩落法以及充填采矿法,在这些场景中,当岩体加载到其峰值强度后,随着应变的增加,强度在峰值后降低到一定水平的残余应力,这个过程称之为应变-软化(Strain-Softening)。
2 应变软化模型
应变软化模型同时假定由于粘结力减少引起的脆性软化以及由于内摩擦角减少的渐进软化,通过table-cohesion和table-friction来表征这种软化过程。在真实的工程模拟中,需要根据试样试验标定和校准这些数值。应变软化模型实际上是Mohr-Coulomb的扩展,当table中的数据取得足够大时,应变软化模型就退化为Mohr-Coulomb模型。
block zone cmodel assign strain-softeningblock zone property dens 2500 bulk 1.19e10 shear 1.1e10block zone property cohesion 2.72e5 friction 44 tension 2e5block zone property table-cohesion 'coh' table-friction 'fri'table 'coh' add (0,2.72e5) (1e-4,2e5) (2e-4,1.5e5) (3e-4,1.03e5) (1,1.03e5)table 'fri' add (0,44) (1e-4,42) (2e-4,40) (3e-4,38) (1,38)
table的使用方法参考下面的链接:
输入和输出table: table export/import
增加和改进table: table add/insert | table.value
与应变软化Mohr-Coulomb模型类似,双线性的应变软化(Bilinear Strain-Softening) Ubiquitous-Joint模型[Ubiquitous节理岩体模拟(Ubiquitous Joint Rock Mass Modelling)]能够模拟岩体中分布的软弱面。
如上所述,应变软化模型是基于Mohr-Coulomb强度准则的,另一种应变软化模型是基于Hoek-Brown强度准则的,即IMASS本构模型[应变软化模型IMASS边坡稳定性分析; IMASS---FLAC3D和3DEC新的本构模型(2); IMASS---FLAC3D和3DEC新的本构模型(1)]。IMASS是从研究自然崩落法的块体破碎发展出来的高级应变软化模型,IMASS模型能够模拟围岩的开挖损伤带。
3 应变软化模拟结果
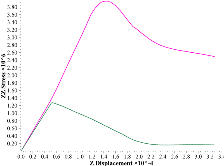
使用应变软化模型(block zone cmodel assign strain-softening)试验《压缩试验模拟考虑的几个问题(本构模型和NMD算法)》中的例子,可以看出,应力峰值之前的响应与Mohr-Coulomb模型相同,但峰值之后的应力显现出软化行为,累计的塑性剪切应变导致了岩石从峰值到残余值的软化。这个试验也显现出围压对应力的影响,即模型内部中心点的应力高于表面的应力。
4 剪切带的生成
在显式的动态模拟系统中,初始条件的微小变化,可能会得出不同的解,这种现象称之为分叉现象(bifurcation)。一个弹塑性材料的剪切试验可能是均匀的变形,也可能表现出剪切带,其中剪切应变是局部出现而不是均匀分布的。理论上,如果一个数值模型有足够多的单元,那么就可以产生出剪切带。分叉过程的理论研究表明,即使材料没有应变-软化,只要膨胀角小于内摩擦角,就会形成剪切带,应变软化的材料更容易生成剪切带。下图所示的是上述例子运行100万个时步产生的最大剪应变图,可能是由于单元划分得太大,因而生成得剪切带还不够明显,这将在后续的工作中进行改进。
工程师必备
- 项目客服
- 培训客服
- 平台客服
TOP




















