需求暴涨的汽车自动驾驶芯片


随着汽车智能化的迅速发展,各大车企也开始尝试重视芯片研发,从而使自动驾驶技术迎来了发展的契机。目前,市面上的大部分电动车也都已经具备了一定水平的自动驾驶功能。但绝大部分汽车的自动驾驶水平虽然还处在L1-L2级,属于辅助驾驶阶段,很难实现真正意义上的L3-L4级高阶驾驶。而自动驾驶出行服务,已经进入商业化试点阶段,距离L3-L4级别自动驾驶大规模商业化的终点越来越近。


 高通入局,

自动驾驶芯片有望加速变革 


在过去,由于自动驾驶软件及算法开发难度及测试难度较大,同时相关政策法规不完善,因此自动驾驶的整体的市场成熟度不高。而在整车智能化转型时代,智能座舱能集成更多的信息和功能,给用户带来更直观、更个性化的体验,因此成为整车智能化的先行者。自2020年开始,各国相继出台了自动驾驶相关的政策或者高级别自动驾驶运营许可:

1、美国:2020 年 2 月,美国国家公路交通安全管理局(NHTSA)批准自动驾驶汽车初创企业NURO 生产投放无人电动送货车。

2、日本:2021 年 3 月,日本政府批准本田 L3 级别自动驾驶 Legend 在日本本土上市。

3、德国:2021 年 12 月,德国奔驰 L3 级自动驾驶汽车 EV EQS 获得了德国联邦汽车运输管理局的许可,可以在部分路段替代人类驾驶员控制车辆状态。

4、中国:2021 年 9 月,市场监管总局(标准委)正式出台了《汽车驾驶自动化分级》国家推荐标准(GB/T 40429-2021)。根据该国标,从 3 级自动驾驶开始,目标和事件探测和响应的对象从驾驶员变为了系统,动态驾驶任务后援也从驾驶员变为了动态驾驶任务后援用户。这意味着,在有条件自动驾驶情况下,已允许驾驶员脱手,只需要在必要时接管驾驶。该国标已于今年 3 月 1 日正式实施,将对促进自动驾驶产业的发展以及后续相关法规的制定起到积极作用。今年 4 月,小马智行获得中国第一张面向自动驾驶公司的出租车运营许可。6 月 14 日,工信部副部长辛国斌表示,工信部将出台自动驾驶、信息安全等标准,适时开展准入试点。


需求暴涨的汽车自动驾驶芯片的图1

各大厂商积极布局,未来自动驾驶行业空间巨大。目前,L3 及以上级别的自动驾驶有望在封闭、半封闭和低速场景下率先应用,自主泊车作为自动驾驶的低速复杂场景,将为自动驾驶技术演进提供低速域的数据训练和积累。尽管自动驾驶高速场景的商业化落地还有一定距离,但特斯拉、谷歌、英伟达、高通等厂商依旧把目光放在了高级别的自动驾驶上,为的就是在行业拐点来临之前占得先机。根据 IHS 的预测,自动驾驶汽车将在 2025 年前后开始一轮爆发式增长。到 2035 年,道路行驶车辆将有一半实现自动驾驶,届时自动驾驶整车及相关设备、应用的收入规模总计将超过五千亿美元。根据 CIC 预测,预计到 2025 年我国自动驾驶市场空间接近 4000 亿元,2020-2025 年 CAGR 接近 107%,远快于全球市场增速。

需求暴涨的汽车自动驾驶芯片的图2

在汽车 E/E 架构由分布式架构向集中式架构方向发展的过程中,自动驾驶芯片作为计算的载体逐渐成为智能汽车时代的核心。在“软件定义汽车”趋势下,芯片、操作系统、算法、数据共同组成了智能驾驶汽车的计算生态闭环,其中芯片是智能驾驶汽车生态发展的核心。以特斯拉为代表的汽车电子电气架构改革先锋率先采用中央集中式架构,即用一个电脑控制整车,域控制器逐渐集成前期的传感器、数据融合、路径规划、决策等运算处理器功能。随着自动驾驶级别的提升以及功能应用的丰富,汽车对芯片算力的需求也越来越大。

需求暴涨的汽车自动驾驶芯片的图3

算力需求升级驱动车载芯片市场规模增长。2020 年,汽车领域芯片需求量已占全球芯片市场11.4%,持续上涨的算力需求将驱动车载计算芯片市场规模增长,车载计算芯片市场将迎来高速发展期。根据亿欧智库,2021 年中国车载计算芯片市场规模将达 15.1 亿美元,2025 年市场规模将迅速增长至 89.8 亿美元。

需求暴涨的汽车自动驾驶芯片的图4

对于车企而言,算力和功耗是其选择车载芯片/计算平台的两大主要因素:

1、算力:对于高级别的智能驾驶系统而言,传感器数量的增加及分辨率的提升带来海量数据处理需求,算法模型的复杂程度亦大幅提升。随着汽车 E/E 架构逐步集中化,智能汽车的计算能力将主要由少数的几个域控制器或是中央计算平台来实现,这也对单颗车载芯片算力提出了更高的要求。根据亿欧智库,自动驾驶等级每增加一级,所需要的芯片算力就会呈现十倍以上的上升,其中 L4 级别需要的 AI 算力接近 400TOPS,L5 需要的算力达到了 4000+TOPS。

需求暴涨的汽车自动驾驶芯片的图5

“硬件预埋,软件升级”成为车企主流策略,智能化头部车企在新一代车型中预置大算力芯片。汽车产品具备较长的生命周期,一般为 5-10 年,车载计算平台的算力上限决定车辆生命周期内可承载的软件服务升级上限。相较而言软件迭代更快,因此智能驾驶软件迭代周期与硬件更换周期存在错位。为保证车辆在全生命周期内的持续软件升级能力,主机厂在智能驾驶上采取“硬件预置,软件升级”的策略,通过预置大算力芯片,为后续软件与算法升级优化提供足够发展空间。以蔚来、智己、威马、小鹏为代表的主机厂在新一代车型中均将智能驾驶算力提升至 500-1000Tops 级别。

需求暴涨的汽车自动驾驶芯片的图6

2、功耗:为支持并兼容 L3 及以上智能驾驶系统数量与类型繁多的传感器与执行器需求,车载计算平台多采用异构芯片硬件方案,以满足系统接口与算力需求。相较传统 ECU,车载计算平台的复杂度呈数倍提升,面临功耗、散热、电磁、质量等多重挑战,存在着物理上限。因此,尽管当前行业普遍以“TOPS” 为单位来评估自动驾驶芯片的理论峰值算力,各大芯片厂商也不断刷新算力峰值,但在实际场景下的算力有效利用率却不高,自动驾驶芯片理论峰值算力并不一定能在实际运行中完全释放,主要是受到了功耗、环境等因素的限制。

需求暴涨的汽车自动驾驶芯片的图7


芯片的绝对算力高低固然重要,但对于主机厂开发量产车型而言,芯片选择需兼顾算力、功耗、成本、易用性、同构性等多重因素。因此,如何在有限算力下帮助客户算法软件最高效地运行是衡量芯片厂商竞争力的核心标准。


从发展趋势来看,自动驾驶 SoC 芯片将向“CPU+XPU”的异构式架构发展,长期来看CPU+ASIC 方案将是未来主流。SoC 是系统级别的芯片,相比 MCU 在架构上增加了音频处理DSP、图像处理 GPU、神经网络处理器 NPU 等计算单元,常用于 ADAS、座舱 IVI、域控制等功能较复杂的领域。随着智能汽车的发展,汽车芯片结构形式也由 MCU 进化至 SoC。目前市面上主流的自动驾驶芯片 SoC 架构方案分为三种:(1)CPU+GPU+ASIC,(2)CPU+ASIC,(3)CPU+FPGA。长期来看,定制批量生产的低功耗、低成本的专用自动驾驶 AI 芯片(ASIC)将逐渐取代高功耗的 GPU,CPU+ASIC 方案将是未来主流架构。


需求暴涨的汽车自动驾驶芯片的图8

消费电子芯片巨头入局,积极挖掘智能汽车市场机遇。随着渗透率趋于饱和,智能手机市场进入瓶颈期,过去智能手机芯片市场带来的高增速与高利润难以持续,因此消费电子芯片巨头亟需寻找新的市场机会点以拓展利润空间。自2014年,高通、英伟达两大消费电子芯片巨头率先布局智能汽车计算芯片,以夺得市场先机。芯片是一个依赖高研发投入,通过大规模生产以实现规模效应,摊平成本的产业,因此在市场初期掌握更多竞争优势的厂商在实现量产上车后将通过规模效应获得成本优势。由于消费电子芯片巨头具备充足的资金优势,可通过并购优秀的初创公司,持续提升 AI 计算芯片优势,快速补全汽车领域芯片能力与资源,以抢占市场获得规模优势。

需求暴涨的汽车自动驾驶芯片的图9

从车载计算芯片的竞争格局来看,英伟达、Mobileye、高通等厂商具备较为明显的优势。传统汽车芯片市场长期由 TI、恩智浦、瑞萨等传统芯片厂商所占据,而汽车智能化发展带来的车载计算芯片蓝海市场吸引多方入场,形成消费电子芯片巨头、新兴芯片科技公司、传统汽车芯片厂商、主机厂自研/合资芯片厂商四大阵营,汽车芯片市场格局正逐渐被重塑:

(1)在自动驾驶计算芯片领域:英伟达以及背靠英特尔的 Mobileye 处于第一梯队,高通、华为海思、地平线处于第二梯队,展现出了强劲的上升趋势。
(2)在智能座舱芯片领域:高通在产品力与高端市场占有率上具备绝对领先优势,英特尔、瑞萨、三星等厂商紧随其后,中低端车型市场上则以恩智浦、TI 为主。
(3)在中国市场:以华为海思、地平线、芯驰科技等为代表的国产化新兴芯片科技公司也展现出了较强竞争力。

需求暴涨的汽车自动驾驶芯片的图10

英伟达、Mobileye、高通在自动驾驶 SoC 领域各有优势:

1、英伟达:L3 级别及以上的自动驾驶对算力提出了更高的要求,英伟达则是大算力芯片的王者,自 2015 年进入自动驾驶领域以来一直引领着车载芯片的算力变革。

2015 年,英伟达推出基于 Tegra X1 SoC 的 DRIVE PX,正式进军自动驾驶领域;2016 年,推出 DRIVE PX2 自动驾驶平台,上车特斯拉 ModelS 与 ModelX;2018 年,发布自动驾驶 SoC 芯片 DRIVE Xavier,单芯片算力达 30TOPS,2021 年已上车小鹏 P7、P5、智己 L7 等多款车型;2019 年,发布自动驾驶系统级芯片 DRIVE Orin,单芯片算力达 254TOPS,今年已实现量产上车,蔚来、小鹏、威马等最新车型均搭载 Orin;2021 年 4 月,发布业内首款 1000TOPS 算力的系统级芯片 DRIVE Altan,相比上一代 Orin SoC 算力提升接近 4 倍,比如今大多数 L4 级自动驾驶车辆整车的算力还要强,预计于 2025 年量产上车;在今年 3 月的 GTC 大会上,英伟达推出了基于 Atlan 芯片的新一代自动驾驶平台 DRIVE Hyperion 9,并计划于 2026 年量产。

英伟达自 1999 年提出 GPU 的概念以来一直不断迭代相关技术,而自动驾驶正是需要大面积的图像处理,因此英伟达也在当下以“CPU+GPU+ASIC”SoC 方案为主流的时代领跑行业。英伟达通过 Xavier 和 Orin 两代 SoC 建立起了良好的客户基础,而对大算力芯片/平台的布局也使英伟达建立起了代差优势,目前在 L3 级别及以上的自动驾驶方面优势明显。

需求暴涨的汽车自动驾驶芯片的图11

2、Mobileye:L2 级及以下的自动驾驶所需处理的数据量小且算法简单,Mobileye 则是辅助驾驶领域的龙头,可以说是过去二十年间的汽车 ADAS 技术的主要奠基者和引领者。

Mobileye于 1999 年成立,成立以来公司以视觉感知技术为基础,推出了算法+EyeQ 系列芯片组成的一系列解决方案,可以帮助车企实现从 L0 级的碰撞预警,到 L1 级的 AEB 紧急制动、ACC自适应巡航,再到 L2 级的 ICC 集成式巡航等各种功能。

尽管在 L3/L4 市场被英伟达和高通压制,但 Mobileye 在 L2 市场占有率依旧在 75%以上,具备绝对优势。2021 年,MobileyeEyeQ 芯片出货量高达 2810 万,截至 2021 年底 EyeQ 系列芯片累计出货量破亿。但是,随着自动驾驶逐步向高级别演进,Mobileye 的产品及方案逐渐失去优势,这其中包括两大原因:

(1)在算力竞争中 Mobileye 落于下风。在 CES 2022,Mobileye 发布 EyeQ6H、EyeQ6L、EyeQ Ultra 三款芯片产品,算力分别为 34、5、176TOPS。在过去,Mobileye 的一代至五代EyeQ 芯片中,算力最高的也是 24TOPS(EyeQ5),即使 Mobileye 在今年发布的 EyeQUltra 已经相较过去大幅提高了算力,但距离英伟达、高通还有较大的距离;

(2)Mobileye在过去以黑盒交付为主,封闭性太强。Mobileye 给车企提供的自动驾驶解决方案是芯片加感知算法的打包方案,EyeQ 芯片内部写好了 Mobileye 的感知算法,工作时 EyeQ 会直接输出对外部车道线和车辆等目标的感知结果,然后车企的算法基于这些结果做出驾驶决策。这样做的好处是可以满足寻求智能化转型的主机厂快速量产的需求,但从长期来看,这样做算力升级较为保守、迭代速度慢,并且难以满足主机厂的定制化的需求,这对于高速发展和变化的自动驾驶行业来说是不能被市场接受的。尽管从 EyeQ5 开始 Mobileye 已经开始尝试与合作伙伴实现开源协作,但和开放生态的英伟达和高通来比还是有较大差距。因此,Mobileye在过去 5-10 年丢失了部分重要客户。


需求暴涨的汽车自动驾驶芯片的图12

3、高通:瞄准中高端自动驾驶市场,智能座舱领域王者向驾驶域进军。

高通 2020 年推出的自动驾驶芯片平台 Snapdragon Ride 算力覆盖 10-700TOPS,支持 L1-L5 全场景的自动驾驶,尽管从算力层面上不及英伟达 Atlan 芯片,但也已大幅领先 EyeQ 等其余自动驾驶 SoC。

其次,Ride 是高性能、低功耗的自动驾驶解决方案,例如 Ride 平台为 L4/L5 级别驾驶所需的700 TOPS 算力,同时平台上多个 SoC、加速器软硬件解决方案共同消耗的最高功率也只有130 瓦,效率达到 5.4TOPS/W,性能效率高,而且支持被动或风冷的散热设计,而不需要液冷装置,这样不仅极具经济效益,也具备更高的可靠性。

由于现在 L3 自动驾驶正逐步落地,距离 L4-L5 级别还有一定距离,对算力的要求没有那么苛刻,因此高通凭借着 Ride 平台得以顺利地切入市场,也拿下了长城、通用、宝马、大众等重要客户的定点。另一方面,由于高通在座舱领域是绝对龙头,到目前已经打造了庞大的汽车生态,通过与主机厂在座舱域建立的合作关系,高通可以更便利地推广自己的驾驶域产品。同时在两域融合的趋势下,车厂若选择和座舱产品相同的供应商将会有更低的学习成本和维护成本,这也有利于高通拓展自己在驾驶域的产品。

需求暴涨的汽车自动驾驶芯片的图13

汽车电子电气架构持续演进,

软件厂商获得新机遇 


汽车电子电气架构逐渐集中化,多域融合是大趋势。随着汽车不断向智能化、网联化方向发展,以单片机为核心的传统分布式电子电气架构已经很难满足未来智能汽车产品的开发需求。因此,汽车电子电气架构从传统分布式架构正在朝向域架构、中央计算架构转变,而集中化的 EE 架构也是实现软件定义汽车重要的硬件基础。从车内数个域控制器并存再到高性能计算机 HPC 的演进过程中,多个域控制器的融合、驾驶域与座舱域的融合成为了必要的趋势,最终具备强大的中央化算力的中央计算平台将统筹汽车智能座舱和自动驾驶的功能实现。


需求暴涨的汽车自动驾驶芯片的图14

集中化的 E/E 架构对汽车软件架构也提出了新的需求。随着汽车 EE 架构逐步趋于集中化,域控制器或中央计算平台以分层式或面向服务的架构部署,ECU 数量大幅减少,汽车底层硬件平台需要提供更为强大的算力支持,软件也不再是基于某一固定硬件开发,而是要具备可移植、可迭代和可拓展等特性。因此在软件架构层面上,汽车软件架构也逐步由面向信号的架构(Signal Oriented Architecture)向面向服务的软件架构(Service-Oriented Architecture,SOA)升级,以更好实现软硬件解耦与软件快速迭代。

除了更高的灵活性,汽车软件架构还需要兼顾座舱域与驾驶域的需求,在多域融合的趋势下,既能满足驾驶域对功能安全的要求又能满足座舱域对功能丰富度的需求。

需求暴涨的汽车自动驾驶芯片的图15

相较过去,汽车软件的复杂度有明显提升。根据我们之前发布的报告《智能汽车深度系列之一:汽车软件的星辰大海》,目前汽车软件在智能汽车软硬件架构中自下而上可分为系统软件、功能软件、应用软件三类:

(1)系统软件:由硬件抽象层、OS 内核(狭义上的操作系统)和中间件组件构成,是广义操作系统的核心部分;
(2)功能软件:主要为自动驾驶的核心共性功能模块,包括自动驾驶通用框架、AI 和视觉模块、传感器模块等库组件以及相关中间件。系统软件与功能软件构成了广义上的操作系统;
(3)应用软件:主要包括场景算法和应用,是智能座舱(HMI、应用软件等)以及自动驾驶(感知融合、决策规划、控制执行等)形成差异化的核心。

需求暴涨的汽车自动驾驶芯片的图16

在新型的架构下,软件厂商所参加的开发环节增加,软件开发难度也大幅提升,对汽车软件有深刻 Know-How 积累以及具备全栈能力(底层开发能力-中间件-上层应用)的厂商有望受益。具体来看:

1.座舱域与驾驶域的融合需要 Hypervisor 技术的支持

在汽车电子电气系统中,不同的 ECU 提供不同的服务,同时对底层操作系统的要求也不同。根据 ISO 26262 标准,汽车仪表系统与娱乐信息系统属于不同的安全等级,具有不同的处理优先级。汽车仪表系统与动力系统密切相关,要求具有高实时性、高可靠性和强安全性,以 QNX操作系统为主;而信息娱乐系统主要为车内人机交互提供控制平台,追求多样化的应用与服务,主要以Linux 和 Android 为主。

需求暴涨的汽车自动驾驶芯片的图17

在 EE 架构趋于集中化后,虚拟化(Hypervisor)技术的出现让“多系统”成为现实。在电子电气系统架构从分布式向域集中式演进的大背景下,各种功能模块都集中到少数几个计算能力强大的域控制器中。此时,不同安全等级的应用需要共用相同的计算平台,传统的物理安全隔离被打破。

虚拟化(Hypervisor)技术可以模拟出一个具有完整硬件系统功能、运行在一个完全隔离环境中的计算机系统,此时供应商不再需要设计多个硬件来实现不同的功能需求,而只需要在车载主芯片上进行虚拟化的软件配置,形成多个虚拟机,在每个虚拟机上运行相应的软件即可满足需求。Hypervisor 提供了在同一硬件平台上承载异构操作系统的灵活性,同时实现了良好的高可靠性和故障控制机制,以保证关键任务、硬实时应用程序和一般用途、不受信任的应用程序之间的安全隔离,实现了车载计算单元整合与算力共享。

需求暴涨的汽车自动驾驶芯片的图18

2.车载中间件的重要性提升

软件定义汽车时代下,中间件的作用愈发重要。随着 EE 架构逐渐趋于集中化,汽车软件系统出现了多种操作系统并存的局面,这也导致系统的复杂性和开发成本的剧增。为了提高软件的管理性、移植性、裁剪性和质量,需要定义一套架构(Architecture)、方法学(Methodology)和应用接口(Application Interface),从而实现标准的接口、高质量的无缝集成、高效的开发以及通过新的模型来管理复杂的系统,这就是我们所说的“中间件”。

汽车行业中有众多的整车厂和供应商,每家 OEM 会有不同的供应商以及车型,每个供应商也不止向一家 OEM 供货,中间件的存在尽可能地让相同产品在不同车型可重复利用或是让不同供应商的产品相互兼容,这样就能大幅减少开发成本。因此,可以说中间件在汽车软硬件解耦的趋势中发挥了关键的作用。

需求暴涨的汽车自动驾驶芯片的图19

车企自研中间件难度较大,由软件供应商提供中间件方案或与供应商共同开发中间件更具性价比。中间件技术更加偏底层,目的是帮助主机厂降低上层软件的开发难度,提高开发效率。但终端用户并不关注自动驾驶的底层技术,他们更多地关注的是应用层,因此主机厂应该把更多的精力聚焦在那些可以向消费者展示竞争力的地方。

此外,随着中间件越来越成熟,最终有望形成一套被广泛应用的标准化软件,对于主机厂而言没必要投入大量人力、物力去自研中间件,由中间件供应商提供更具性价比。

当然也有主机厂认为,中间件的功能对于实现自动驾驶有重要意义,例如数据通信、资源管理、任务调度等,同时中间件对应用功能的实现也会有影响,因此中间件还是需要存在差异性的,此时部分主机厂会选择自研中间件。百度、蔚来、小鹏等厂商的自研自动驾驶 OS,都是在基础内核之上进行中间件和应用软件自研(ROM 型操作系统)。但对于主机厂而言,对软件及中间件 Know-How 积累较浅,也没有太多成功的案例,即使通过大规模地招聘,若没有软件公司的思维也难以协调好众多的软件人才。对于软件/中间件供应商而言,他们更加容易与多家主机厂达成合作,从而扩大软件和中间件应用的范围和场景,对 Know-how 的积累是显著优于主机厂的。因此对于主机厂而言,更可行的道路还是跟专业的中间件厂商合作,以此保证自己开发的个性化软件可以顺利地与通用化软件组合起来,而供应商也可以在提供标准产品的基础上再为主机厂提供半定制化的服务。

需求暴涨的汽车自动驾驶芯片的图20

3.座舱 OS 向整车 OS 演进

车载操作系统将逐步由座舱 OS 向整车 OS 演进。很多汽车 OS 厂商是从车机 OS 入局的,如苹果 CarPlay、百度 CarLife、华为 Hicar 等,过去手机芯片、OS 和应用生态均优于汽车,因此将手机功能映射到汽车中控可以满足车主对娱乐的需求。

随着汽车芯片以及软件生态的发展,当前汽车操作系统已步入座舱 OS 阶段,未来随着座舱域与自动驾驶域的融合,座舱 OS 将进一步向整车OS 迈进。在 2020 年初,斑马智行提出了 AliOS 操作系统演进三部曲战略,即智能车机操作系统、智能座舱操作系统、智能整车操作系统。如今斑马智行已经进入到了座舱 OS 阶段,下一阶段将重点布局智能整车 OS,以“OS+AI+芯片”为智能汽车决策核心,在操作系统层面推进汽车分布式智能向整车智能逐渐迈进。根据佐思汽研预测,2024 年以后将迈向整车 OS 阶段,届时软件厂商的竞争力在于是否具备座舱域(HMI、APP 开发优化等)与驾驶域(AI、视觉能力等)的全栈能力。

需求暴涨的汽车自动驾驶芯片的图21

我们认为,在自动驾驶技术与汽车电子电气架构快速演进的时代,汽车软件厂商的机遇与挑战并存。首先,汽车软件厂商在产业链中的地位较原来有所上升,此外也将受益于软件价值的持续提升,但与此同时,也需要持续丰富自身的产品矩阵并提升硬件能力,以提供软硬件的全栈解决方案:

1、软件供应商一跃成为 Tier1 供应商。由于汽车软件开发难度提升,传统的汽车零部件供应商研发能力难以满足需求,此时车厂开始绕过传统一级供应商,直接与原有的二级供应商(芯片、软件算法等厂商)合作。在软件定义汽车时代,软件重要性不言而喻,整车厂为了掌握主导权并降低高昂的研发成本,往往会选择直接与具备较强的独立算法研发能力的软件供应商合作,因此这些软件供应商一跃成为了 Tier1 厂商。

需求暴涨的汽车自动驾驶芯片的图22

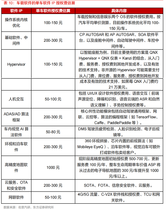
2、随着智能汽车功能复杂度的不断提升,单车软件授权费价值有望持续提升。智能汽车软件的商业模式是“IP+解决方案+服务”的模式,Tier1 软件供应商的收费模式包括:一次性研发费用投入,购买软件包,比如 ADAS/AD 算法包;单车的软件授权费用(License),Royalty 收费(按汽车出货量和单价一定比例分成);一次性研发费用和单车 License 打包。若不考虑复杂度极高的自动驾驶软件,目前单车软件 IP 授权价值量大致在 2-3 千元左右。未来随着智能汽车功能以及操作系统的复杂度不断提升,单车软件授权费价值有望持续攀升,这也为 Tier1 软件供应商带来了机遇。


需求暴涨的汽车自动驾驶芯片的图23

3、软件供应商需要不断丰富产品矩阵,并逐步提升硬件能力。随着 OEM 主机厂自主权和软件自研能力的不断加强,OEM 主机厂开始寻求与软件供应商的直接合作。比如 OEM 厂商将首先寻求将座舱 HMI 交互系统功能收回,UI/UX 设计工具、语音识别模块、音效模块、人脸识别模块等应用软件则直接向软件供应商购买软件授权,从而绕过了传统 Tier1,实现自主开发。对于软件供应商来说,能提供越多的软件 IP 产品组合,就可能获取更高的单车价值。同时,软件供应商也正寻求进入传统 Tier1 把持的硬件设计、制造环节,比如域控制器、TBOX等,以提供多样化的解决方案。


自动驾驶产业链硬件厂商有望受益


车载摄像头量价齐升,迎来向上加速拐点

高阶自动驾驶呼之欲出,单车摄像头用量逐级提升。在自动驾驶系统中,车载摄像头是实现众多预警、识别类功能的基础,超过 80%的自动驾驶技术都会运用到摄像头。目前 L2 级别摄像头搭载量在 5-8 颗,L3 级别能到 8 颗以上,蔚来 ET7、极氪 001、小鹏 P5、极狐 Hi 版车身摄像头搭载量分别为 11、12、13、13 颗,且像素以 500-800 万高像素为主,到 L4/L5 阶段则有望达到 10颗甚至 15 颗以上,相比 L1 级别 1 颗的用量,车载摄像头搭载量将显著提升,车载光学市场正迎来加速放量阶段。

需求暴涨的汽车自动驾驶芯片的图24

技术升级助推 CIS 单价提升,图像传感器厂商有望受益。车载摄像头需要应对多路况环境等, 其核心部件 CIS(CMOS Image Sensor)需要解决包括 HDR、LFM、低照等关键技术难题以匹配车载摄像头高像素、高性能、高稳定性的趋势,新工艺的升级将推升 CIS 的单位价值。CIS 约占摄像头总成本 50%,是解决包括 HDR、LFM、低照等关键技术的核心部分。据 EEWorld, 1-2MP 汽车 CIS 单价为 3-8 美金,8MP 汽车 CIS 单价为 10 美金以上。随着汽车单车摄像头用量提升及像素升级,我们测算 2020 年全球汽车 CIS 市场规模约 10 亿美元,2025 年有望达到 50 亿美元,长期有望达到 100 亿美元以上。国内 CIS 厂商如韦尔股份、思特威持续受益。

需求暴涨的汽车自动驾驶芯片的图25

车载光学起量带动 ISP 持续增长。车载摄像头用量的提升将助推图像信号处理器 ISP (Image Signal Processor)市场空间的增长,ISP 主要作用是对前端图像传感器输出的信号进行运算处理。据 Yole 预测,视觉处理芯片规模有望从 2018 年的 95 亿美元增长到 2024 年的 186 亿美元,18-24 年 CAGR 为 14%,其中 2018 年 ISP 占比约 37%。车载摄像头起量带动 ISP 市场增长也为国内厂商提供了良好的发展机遇。国内 CMOS 传感器厂商积极参与 ISP 的开发生产:(1)思特威购买深圳安芯微专利及技术人员,加速和辅助推动公司部分具备 ISP 二合一功能的图像传感器的开发进度;(2)韦尔股份子公司豪威科技提供多款内置 ISP 芯片的汽车 CIS 图像传感器之余,还提供独立的 ISP 芯片产品。芯片厂商正加速布局车用 ISP:

(1)国内专注安防领域富瀚微在 2018 年 8月宣布推出百万像素以上的车规级 ISP 芯片 FH8310,且与国内著名车厂 BYD 合作并快速量产;
(2)北京君正收购北京矽成后,车载 ISP 研发也在加速进行中。

需求暴涨的汽车自动驾驶芯片的图26

自动驾驶向高级别进阶,激光雷达装车小高潮来临

多传感器融合大势所趋,激光雷达必不可少。作为自动驾驶的传感器之一,激光雷达以激光作为载波,波长比毫米波更短,探测精度高、距离远。不过受限于技术难度大、成本高,目前还未实现大规模装车。为了实现无人驾驶功能性与安全性的全面覆盖,传感器的融合与冗余将成为未来的主旋律,激光雷达作为探测精度、分辨率更高的关键一环,伴随其工艺的不断成熟,成本的逐渐下探,其将在 L3 及以上车型实现规模化装车应用。另一方面随着 Robotaxi/Robotruck 的商业化落地,未来该领域的车队规模将加速扩大。沙利文研究预计,至2025年新落地车队规模将突破60 万辆,给激光雷达的应用带来广阔下游空间,二者将共同驱动激光雷达市场迎来繁荣。沙利文研究预计,至 25 年全球激光雷达市场规模为 135 亿美元,19-25E CAGR 65%;其中无人驾驶和ADAS 领域市场规模将分别增至 35/46 亿美元,19-25E CAGR 为 81%/84%,将占激光雷达总规模的约 6 成。

需求暴涨的汽车自动驾驶芯片的图27

高功率半导体激光器层面,VCSEL 未来将有望逐渐取代 EEL,国内 VCSEL 厂商有望受益。EEL发光面位于晶圆侧面,需要进行切割、翻转、镀膜、再切割,且每颗激光器需用分立光学器件进行光束发散角的压缩和手工装调,极大依赖工人的手工装调技术,生产成本高且一致性难以保障。而 VCSEL 发光面与半导体晶圆平行,其所形成的激光器阵列易于与平面化的电路芯片键合,无需再进行每个激光器的单独装调,具有效率高、光束质量好、精度高、功耗低、小型化、高可靠、调制速率快、可大量生产、制造成本低等优势,伴随智能驾驶的发展未来有望逐渐取代 EEL。国内 VCSEL 厂商长光华芯、炬光科技有望深度受益:长光华芯自成立以来始终专注高功率半导体激光芯片的研发生产,建立了国内全制程 6 吋 VCSEL 产线,目前商业化单管芯片输出功率达到30W,巴条芯片连续输出功率达到 250W(CW),准连续输出 1000W(QCW),VCSEL 芯片的最高转换效率 60%以上,产品性能指标与国外先进水平同步。炬光科技生产基于 VCSEL 激光器的激光雷达面光源、线光源及光源光学组件等,截至 20 年 9 月末,公司已与北美、欧洲、亚洲多家知名企业达成合作,包括 Velodyne、Luminar、福特旗下知名无人驾驶公司 Argo AI、德国大陆集团等。

需求暴涨的汽车自动驾驶芯片的图28

智能座舱芯片算力需求上升, 车载触控显示空间广阔

智能座舱算力需求快速上升,国内厂商享本土化优势。智能座舱是人车交互入口,显示屏数量的增加以及软件应用等配套将带动座舱数据量呈指数级增长。据 IHS Markit,24年智能座舱 NPU算力将达到 136TOPS,近 21 年 10 倍,CPU 算力也将是 21 年的 3 倍之上。伴随传统垂直化供应链逐渐被打破,座舱 SoC 作为核心硬件之一,未来将得到车企的大力重视。智能座舱芯片供应商晶晨股份等国内公司有望充分享受智能座舱快速增长以及供应链本土化机遇。

需求暴涨的汽车自动驾驶芯片的图29

车载显示方兴未艾,用量、尺寸、技术同步进阶升级。车载显示作为智能座舱终端系统,帮助实现人车交互智能体验,随着自动驾驶不断深入,传统仪表盘、中控屏等面临着升级和集成,催生车载显示器大屏化、多屏化、联屏化趋势。车载触控显示供应商长信科技有望持续受益。

登录后免费查看全文
立即登录
App下载
技术邻APP
工程师必备
  • 项目客服
  • 培训客服
  • 平台客服

TOP

1