铁路工程复杂岩溶隧道施工地质工作方法,看世界级难题怎么解决?
2022年9月26日 15:51浏览:2802
来源:铁道部工程设计鉴定中心
如有侵权,请联系删除
宜万铁路隧道概况
隧道岩溶发育情况
隧道岩溶发育情况--五爪观隧道
隧道岩溶发育情况—野三关隧道
隧道岩溶发育情况—大支坪隧道
隧道岩溶发育情况—马鹿箐隧道
隧道岩溶发育情况—齐岳山隧道
岩溶隧道施工地质工作内容
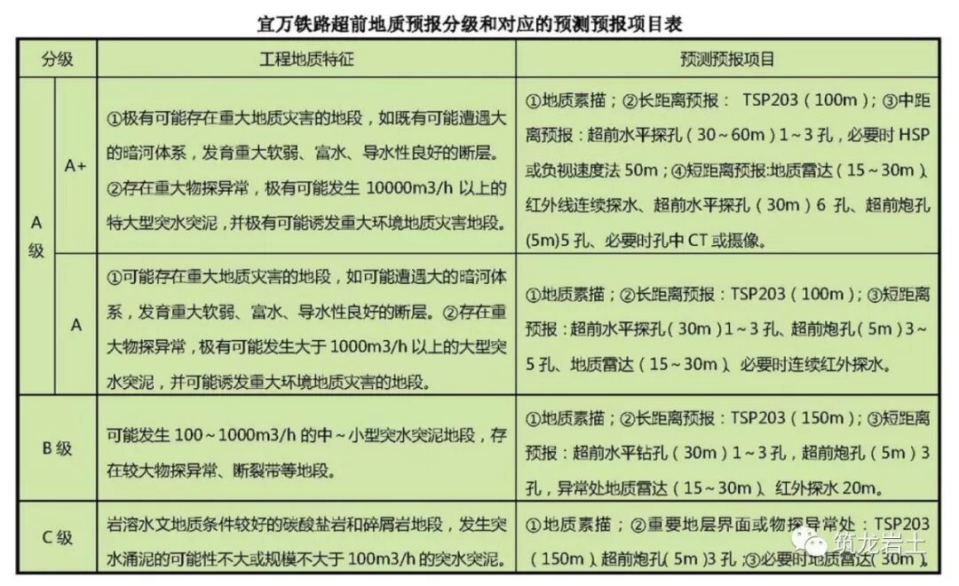
岩溶隧道施工地质分级和超前预报分级
常用岩溶隧道地质预报方法
超前水平钻探法
超前水平钻孔长距离预报
超前长炮眼短距离预报
超前水平钻法预报的特点
物探预报方法
工程地质类比法
地质预报技术管理及成果应用
施工地质工作技术管理
施工地质工作成果
突水突泥预报
大型溶腔预报
结语
对于复杂岩溶隧道的施工应成立专门的施工地质工作机构,制定施工地质工作管理办法,明确建设、设计、施工、监理各方职责,将施工地质和超前地质预报工作纳入施工工序,严格执行。
开工前应进行岩溶隧道的风险分析与评估,确定岩溶隧道的风险等级。
根据岩溶隧道的风险等级,制定隧道施工地质工作细则,确定隧道各段的施工地质级别和地质工作内容。
确定超前地质预报的级别,明确施工超前地质预报的内容、形式和工作方法。
根据超前地质预报及监测的成果,及时进行施工围岩分级、围岩稳定性评价和灾害评估。
制定针对性的防治工程措施,严格管理,避免灾害的发生。
工程人需要不断进取、学习、深造,这里推荐几个在项目中不可或缺的公众号。希望通过这些公众号让你在项目上更上一层楼!
技术邻APP
工程师必备
工程师必备
- 项目客服
- 培训客服
- 平台客服
TOP
1




















