虚拟电厂7个核心问题,看这篇就懂了!
2022年10月11日 16:41浏览:4530 收藏:1
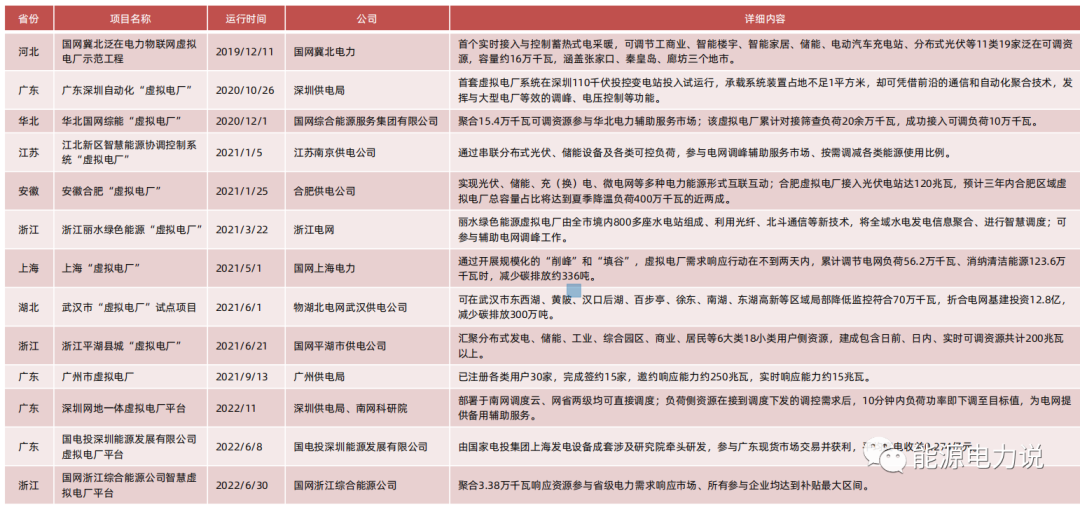
需求侧响应:虚拟电厂根据合同要求按时按容量切负荷,保障电网供需平衡,并获取补贴收入。
现货交易:代表产销者集群在电力现货市场进行交易,优化电网运行供需,并获取分成收入。
能效优化:为大用户提供能源资源优化管理服务,预测电力市场价格波动,帮助用户决策可调负荷的用电行为,代理购电业务,提供智能用电方案,并从客户获取分成收入。
技术邻APP
工程师必备
工程师必备
- 项目客服
- 培训客服
- 平台客服
TOP
1




















