利用MeshWorks概念设计功能创建Y形梁
2022年11月25日 12:12MeshWorks的ConceptWorks模块是全新的概念设计模块,功能旨在帮助CAE工程师快速创建白车身的梁以及接头。在之前的文章里我们介绍了标准截面梁,自定义梁的创建方法,事实上复杂梁也是比较容易创建的,我们今天以后地板轮包处一Y形梁为例,介绍一下该梁的创建方法。
背景介绍
如下图所示,客户需要创建一条Y形梁,将后轮包与地板连接,提高车身刚度;由于梁的截面是由一个几字形变为两个几字形,是没有办法一步整体生成的,所以我们采取分段创建的思路:先创建三条独立的梁,再将三者连接到一起;
第一步:创建引导线
在截面发生变化的位置分别画出三条引导线,如下图所示;
第二步:分别创建三条梁;
以上一步画的引导线为方向,使用ConceptWorks模块的“New Member”面板创建三条梁,注意输入合适的截面形状数值,得到结果如下图所示,(Note:该梁与底面贴合完美)
第三步:连接补面;
首先我们将红色梁多余的部分给切除,推荐使用“Feature Cut”功能,可以得到高质量网格;
在两个面之间画出引导线,推荐使用ConceptWorks面板的“User-Defined Member”里的“Reference Based”方法,画出连接区域的网格,重复同样的步骤把另一侧也补上;
同样的方法对对称一侧补面
同样的方法对中间位置补面;
推荐使用“Spline Mesh”功能对中间位置上表面补面;
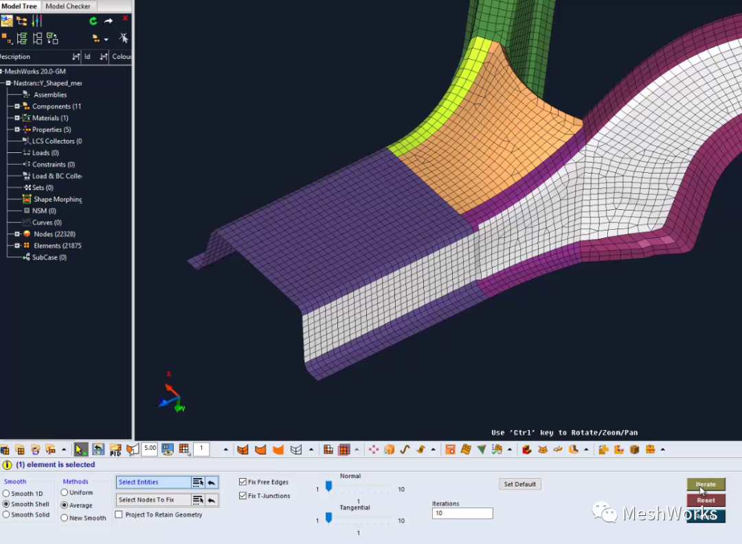
第四步:合并网格,并光顺;
将网格移动到同一个组件,使用“Smooth”的“Average”方法对各个面进行光顺处理;
第五步:创建连接接头;
使用ConceptWorks模块的的“Member Joint”面板创建接头
最终结果:
总结;
MeshWorks的ConceptWorks概念设计模块功能十分强大,不但可以创建各种梁和接头,对于一些复杂形状的梁,也可以采用分段的思路,由简单的梁组合而成。另外通过截面和引导线方法,MeshWorks原则上可以创建各种形状的梁。
MeshWorks不但在车型开发的概念设计阶段可以创建整体白车身和接头,在详细设计阶段的局部结构修改应用中也非常方便,所有操作均基于网格模型,无需CAD数据,大大节省了多部门之间协调时间,做到真正意义的“仿真领导设计”。
若您想咨询MeshWorks软件购买事宜,请下方扫码或联系18665820511或Meng_L@depusa.com。
工程师必备
- 项目客服
- 培训客服
- 平台客服
TOP




















