UG NX怎么写字?UG曲面上创建文字
2022年12月28日 13:59浏览:3318
主要操作步骤如下:
1、构建曲面。视频中是构建了一个球面
命令:插入-设计特征
2、在球面的外面建立如图的平面。视频中是利用拉伸直线来添加的平面。
命令:空间直线-拉伸即可
得到如下图的平面:
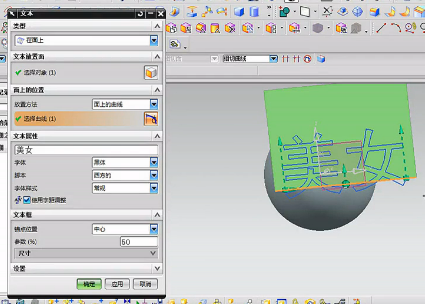
3、在平面上添加文字,得到如下图的零件:
命令:文本-选择对象-选择曲线
4、把文字投影到曲面上。命令-投影曲线
得到如下.零件
5、将文字(曲线)在曲面上分割出来,然后抽取该面,最后加厚片体即可。
命令:分割面-选择即可
命令:抽取-片体加厚-如图
6、这样就完成了,在曲面上添加的文字就弄好了。
文章来源:东升模具学校
技术邻APP
工程师必备
工程师必备
- 项目客服
- 培训客服
- 平台客服
TOP




















