利用机器学习结合实验揭示非晶氧化镓原子结构与热输运的关系

推文图(无二维码).jpg

来源 | Advanced Materials



01

背景介绍

非晶(无定形)材料指原子排列缺乏长程周期性的固体材料,普遍存在于自然界中,也是工业生产及日常生活中使用最为广泛的一类材料。非晶氧化镓具有超宽的禁带宽度和优异的物理化学特性,是制造高功率芯片和柔性光电子器件的重要基础材料。研究非晶氧化镓的热输运特性对其在能源与光电子器件的热管理及能量转化等方面的应用至关重要。

近年来,通过考虑模态相干作用和非谐性对热导率的贡献,非晶材料的导热理论取得了一定进展,然而,由于非晶材料原子尺度结构的复杂性及当前实验和计算手段的局限性,全面理解非晶材料的结构对热输运特性的影响机理并建立二者之间的定量关系仍是凝聚态材料物理中待解决的挑战性难题。

目前,尽管在理论研究方面取得了重大进展,但由于无序系统的精确建模仍然存在显着的挑战。近年来,基于密度泛函理论(DFT)或经典力场的分子动力学(MD)模拟一直是建模和理解材料的核心方法。在许多研究中发现,它们的预测能力和可转移性相对较差。最近,机器学习(ML)技术正在成为一种强大的工具,通过直接从适当选择的量子力学计算的参考数据集合中映射原子构型和能量之间的关系,有望解决上述材料建模中的挑战。


02

成果掠影


利用机器学习结合实验揭示非晶氧化镓原子结构与热输运的关系的图2

近期,清华大学航空航天学院曹炳阳教授联合英国剑桥大学工程系加博尔·塞尼(Gábor Csányi)教授在探究非晶氧化镓原子结构与热输运性质之间的内在影响取得新进展。团队采用机器学习、分子动力学模拟及实验测量相结合的方法成功揭示了非晶氧化镓的原子结构特征、热输运性质及“结构—热输运性质”内在影响机制和定量关系。由于当前实验技术难以直接观测到非晶材料的三维原子结构,因此研究团队借助具有量子力学精度的机器学习势函数模拟熔化—淬火过程对非晶材料进行原子尺度的准确建模,并使用非平衡分子动力学模拟、阿伦-费尔德曼(Allen-Feldmen,AF)简谐理论及统一导热理论(Unified Theory,UF)对非晶氧化镓的热导率进行了研究。实验结果表明,机器学习能够准确地模拟非晶氧化镓及其热输运性质。揭示了近程和中程随密度的微观变化,并阐明了这些变化如何减少局域模式和增强相干对热输运的贡献。最后,提出了一个物理启发的无序相结构描述符,并以线性形式预测了结构与导热系数之间的潜在关系。该结果对于开发非晶氧化镓电子器件的热管理技术具有重要意义,此外,还展示了机器学习模型解决现实物理问题的能力。鉴于非晶相中热传输的复杂性和重要性,这项工作为未来加速探索其他重要非晶材料的热传输特性和机理提供了一个新的起点。研究成果以“Unraveling Thermal Transport Correlated with Atomistic Structures in Amorphous Gallium Oxide via Machine Learning Combined with Experiments ”为题发表于《Advanced Materials》。



03
图文导读

利用机器学习结合实验揭示非晶氧化镓原子结构与热输运的关系的图3
图1.薄膜的STEM-EDS表征。

利用机器学习结合实验揭示非晶氧化镓原子结构与热输运的关系的图4
图2.非晶氧化镓热导率的实验测量结果与理论预测值对比。

利用机器学习结合实验揭示非晶氧化镓原子结构与热输运的关系的图5
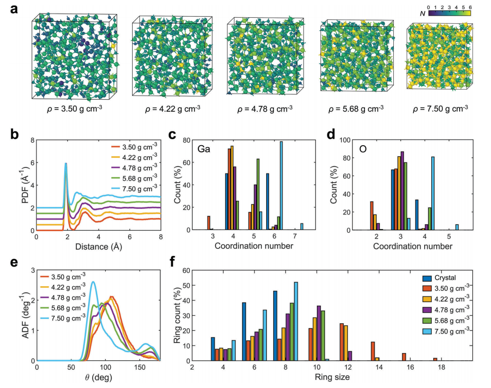
图3.非晶氧化镓短程及中程有序结构的特征分析。

利用机器学习结合实验揭示非晶氧化镓原子结构与热输运的关系的图6
图4.不同非晶氧化镓体系的参与比倒数及振动模态扩散率分布果。

利用机器学习结合实验揭示非晶氧化镓原子结构与热输运的关系的图7
图5.非晶氧化镓的密度、组分比及结构描述器SSF与热导率之间的关系。

END



★ 平台声明
部分素材源自网络,版权归原作者所有。分享目的仅为行业信息传递与交流,不代表本公众号立场和证实其真实性与否。如有不适,请联系我们及时处理。欢迎参与投稿分享!

登录后免费查看全文
立即登录
App下载
技术邻APP
工程师必备
  • 项目客服
  • 培训客服
  • 平台客服

TOP