Ansys Workbench模态分析
2023年9月4日 10:251.模态是什么?
当一个结构受到外力冲击时就会发生振动,如果这个冲击力的冲击频率和结构的
固有频率接近,那么这个结构就会发生共振现象,此时结构振动的形状就被称为模态(或当外界激励的频率和结构的固有频率相等时产生共振的现象)。一般来说我们不希望出现共振现象,因为共振轻则会加剧噪声振动(空调噪声、发动机、新能源汽车电机噪声)造成使用体验下降;重则会对结构产生严重的破坏(桥梁、发电机转子、涡轮、曲轴、车架、叶轮)。
而模态分析是通过计算的方法来得到结构的固有频率及振型,结构的约束状态及受力状态会直接改变结构的固有频率。
固有频率是结构的固有特性,一个结构的固有频率是一个系列的值,从低频到高频,这一系列的固有频率被划分为一阶、二阶、三阶......N阶。每一阶固有频率都对应着一个模态。
2.模态分析的阶数是怎么定义的?
在理解“阶”之前,要先理解与“阶”紧密相连的名词“自由度”。自由度是指用于确定结构空间运动位置所需要的最小、独立的坐标个数。空间上的质点有三个自由度,分别为三个方向的平动自由度;空间上的刚体有六个自由度,分别为三个平动、三个转动自由度。
一个连续体实际上有无穷多个自由度,有限元分析时将连续的无穷多个自由度问题离散成为离散的有限多个自由度的问题,此时,结构的自由度也就有限了。因此,可以这样理解,一个自由度对应一阶,连续体有无穷多阶。像弹簧--质量模型为单自由度系统,故对应的频率只有一阶。两自由度系统有两阶。一个具体的系统,每一阶对应着特定的频率、阻尼和模态振型。
因此,结构理论上有无穷多阶固有频率,但是我们通常只关注低阶频率,特别是第一阶,也称为基频,这是因为频率越低,越容易被外界激励起来。模态分析的实质是计算结构振动特征方程的特征值和特征向量。
线性代数的术语来说,振型(mode shape)其实就是特征向量在动力学中的一个物理表现。而我们所提取模态的阶数即对应要获取的方程中特征值的个数。实际的分析对象是无限维的,所以其模态具有无穷阶。但是对于运动起主导作用的只是前面的几阶模态,所以计算时根据需要指定提取前几阶进行计算。
复杂的振动一般都可分解为简单振动的组合,而且,这些个简单振动,跟外来的激励样式无关,只跟物体的本身的性质以及边界约束条件有关。
求振型的过程,就是把复杂振动“提纯”(数学术语叫做解耦,decoupling)的过程。例如当简支梁受到不同形式的外力时,会有不同的振动样式,再复杂的形式,也不过是前几阶振型的线性组合。由于各阶振型在整个振动中所占的比例不同,在宏观上就表现为振动形态有所不同。找出了振型,就抓住了振动的本质特征,振型是特征向量的一种表现形式。
一阶模态是外力的激励频率与物体固有频率相等的时候出现的,此时物体的振动形态叫做一阶振型或主振型。
3.模态分析的前六阶以及其它阶
对于没有约束的对象,前6阶为刚体位移模态,频率为0;而对于有约束的对象,则没有刚体模态。约束施加的正确与否,对结构模态分析的影响十分显著,因此对于该问题应十分注意,保证对模型施加的约束与实际情况尽量符合。
所以模态分析的目的就是要得到结构的振型和固有频率。所得到的应力、应变、位移值都没有实际量化意义,只能用于定性地考察比较;模态分析的意义在于了解结构的共振区域,为结构设计提供指导,它是开展其它动力学特性分析的基础;为结构系统的振动特性、振动故障诊断以及结构动力特性的优化设计提供依据。
4.利用Workbench对一个简单模型进行模态分析
Step1:选择Model,加载模型
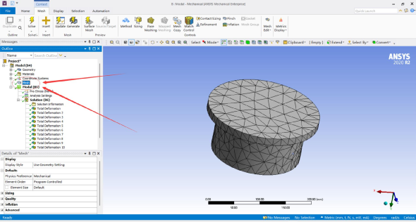
Step2:选择合适的材料以及网格密度并生成网格
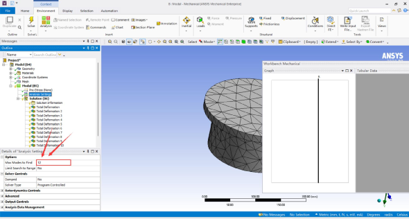
Step3:单击Analysis Settings在此处设置Model阶数,软件默认6阶
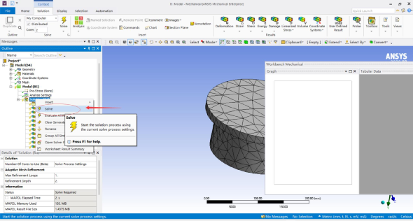
Step4:右键Solution点击solve
Step5:求解结束后可以看到底部会出现前6阶的模态图与频率
从频率上看前6阶频率均几乎为0,是由于自由模态下物体有x,y,z三个方向上的移动和转动自由度,因此前6阶模态频率为0,如果增加一个固定的约束前六阶就可以看到模型的固有频率。
以下分别为1阶、7阶、12阶模态对应的变形
综上,在进行模态分析时,可以自由选择自己想要的阶数对应求解分析。
文章来源:模态仿真
工程师必备
- 项目客服
- 培训客服
- 平台客服
TOP




















