随着仿真技术的深入,对元件的仿真精度要求在不断提升。减振器作为车辆中重要的元件,对瞬态操纵性、平顺性、载荷等都有显著的影响,再叠加国内对连续控制减振器(CDC)落地的火热研究,使得做车辆动力学的工程师也必须重视对减振器的研究。
回顾动力学中减振器的建模,一般分为两种:一种是面向结果的,即引用F-V曲线、引用F-S曲线,这里又可以分为(1)直接引用简化的曲线,或者(2)通过添加数学模型,引用带有滞回特性的曲线,或者(3)建立半经验模型,引用曲线。以上这种都可以称为黑盒子模型。
另外一种就是白盒子模型,即面向减振器结构的,这种模型对于协助理解减振器原理、减振器调校、减振器控制都更有价值,难度也更大。参考文献[1-7]都是面向结构的研究。
减振器工作及建模原理
可以在非常多的资料上找到减振器的工作原理。简而言之,活塞上面有两个阀(流通阀、复原阀),底座上有两个阀(压缩阀、补偿阀);压缩过程:液体先经流通阀从下腔到上腔,由于存在体积差,压力不断增大,打开压缩阀后,再经压缩阀出去到贮油腔;复原过程:液体先经复原阀从上腔到下腔,不够的话,再经补偿阀从贮油腔到下腔。
图1 双筒减震器的工作原理图(来源于汽车维修技术网)
建模原理也主要体现在两个方面[3,4]:(1)是压力模型(pressure-model)-利用质量守恒推导各腔压力与活塞杆位置的关系;(2)是流量模型(flow-model),即对每个阀建立流量与压力的关系(每个阀都是由一系列简单的阀构成的),这部分难度更大。为了得到阀的特性曲线,可以对其进行试验研究,或者通过CAE技术考虑线性及非线性的变形,或者根据经验公式用多项式或者指数函数拟合。
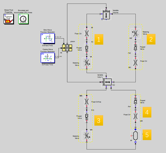
减振器建模示意
准确的建模,需要具备详细的减振器知识、推导公式的能力及组织求解的能力。本文借助软件进行建模,侧重点放在减振器工作细节及阀的原理上,软件自带的求解能力及联合其他软件的能力都是很强大的。1维的建模软件有很多,比如Matlab/Simulink、Amesim、Easy5等。
本文借助Easy5进行建模,主要参考文献[9-11]。如下图所示,其中(1)为复原阀、(2)为流通阀、(3)为压缩阀、(4)为补偿阀、(5)为贮油腔。
由于缺乏对减振器细节的了解及阀系参数,未能调试出一组较圆满的参数。以上示意图亦能说明方法的合理性。
模型扩展说明
(1)模型可以添加控制逻辑,从而对控制系统进行研究;
(2)模型可以直接与Adams进行联合仿真,或者输出FMU的形式与Adams进行联合仿真,评估控制系统、液压系统对整车的影响;
[1] Lang. A study of the characteristics of automotive hydraulic dampers at high stroking frequencies.
[2] A nonlinear parametric model of an automotive shock absorber, SAE940869.
[3] Duym. Simulation tools, modeling, and identification, for an automotive shock absorber in the context of vehicle.
[4] Duym. Physical characterization of nonlinear shock absorber dynamics.
[5] Shock absorber modeling and experimental testing, SAE2007-01-0855.
[6] Physical modeling of a nonlinear semi-active vehicle damper.
[9] 张海, 等. 基于Easy5和Adams的液压减振器联合仿真,机床与液压.
[10] 王来钱, 等. 车用双筒液力减振器的建模与试验,机电工程.
[11] 周新建, 等. 基于Easy5和Adams的双筒液压减振器扫频研究,机床与液压.
深圳市优飞迪科技有限公司成立于2010年,是一家专注于产品开发平台解决方案与物联网技术开发的国家级高新技术企业。
十多年来,优飞迪科技在数字孪生、工业软件尤其仿真技术、物联网技术开发等领域积累了丰富的经验,并在这些领域拥有数十项独立自主的知识产权。同时,优飞迪科技也与国际和国内的主要头部工业软件厂商建立了战略合作关系,能够为客户提供完整的产品开发平台解决方案。
优飞迪科技技术团队实力雄厚,主要成员均来自于国内外顶尖学府、并在相关领域有丰富的工作经验,能为客户提供“全心U+端到端服务”。
