生产制造 | 产品加工-EDGECAM铣车复合解决方案
2024年11月1日 09:09海克斯康工业软件EDGECAM是一款针对零部件数控编程的计算机辅助制造(CAM)系统。EDGECAM简单易用,同时对于复杂刀具路径具备强大的计算能力,用户仅需使用这一款CAM软件便可完成铣削、车削、车铣复合、在机测量、增材加工等一些列的编程工作。
在如今多任务车铣加工设备中,经常能够见到尾座、中心架、第二主轴、双刀架、带轴向和径向动力头的CY轴刀架、带B轴摆角的铣削等功能。这种复杂的机械结构非常容易造成各运动部件的干涉碰撞。但在EDGECAM中,我们可以在统一的编程环境下,非常直观且简单的完成这种复杂设备和零件的车削及车铣复合编程工作。
铣车复合多任务加工
解决方案
铣车复合是一种全新的加工方式,相比传统车铣复合,EDGECAM铣车复合加工具备更强悍的铣削能力,能够弥补车铣复合因机械结构导致的加工能力的不足。
EDGECAM支持国产及进口铣车复合机床,能够实现一次装夹完成整个零件的铣削和车削加工,同时支持三维可视化编程和机床模拟仿真,确保加工安全。
功能概括
- 在统一的编程界面下操作
- 完整的机床和刀具路径模拟仿真
- 通过真实的模拟仿真减少上机试切验证
- 减少加工时间
- 全面的干涉碰撞检查
- 支持任意角度车削、3+2定位铣削和4/5轴联动铣削
- 支持摇篮结构、双摆头结构、单摆头单工作台等任何铣车复合机床结构
任意角度和平面车削
支持机床A轴0度、90度和其他任意角度车削,以达到最佳切削条件。支持XZ平面和YZ平面车削。
A轴联动车削
可以像五轴联动铣削那样,在车削过程中旋转机床A轴,使车刀与车削轮廓始终保持在一个适合的角度范围内,提升切削效率和零件表面质量。
3+2定位加工
和在普通五轴铣床上加工一样,EDGECAM同样支持所有铣削加工功能,包括3+2定位铣削加工,一次装夹完成多个平面/角度的铣削和钻孔加工。
五轴四联动加工
支持五轴四联动加工,即A轴定位到一个角度,C轴联动加工。EDGECAM完全匹配该型号机床特性,可自由切换四轴联动和五轴联动加工。
在统一编程界面下完成铣车复合加工
在一个编程界面中,完成车削和铣削的全部编程任务,而不是铣削和车削分开编程。统一编程环境有助于加工节拍的控制,避免车铣冲突,同时编程环境更直观。
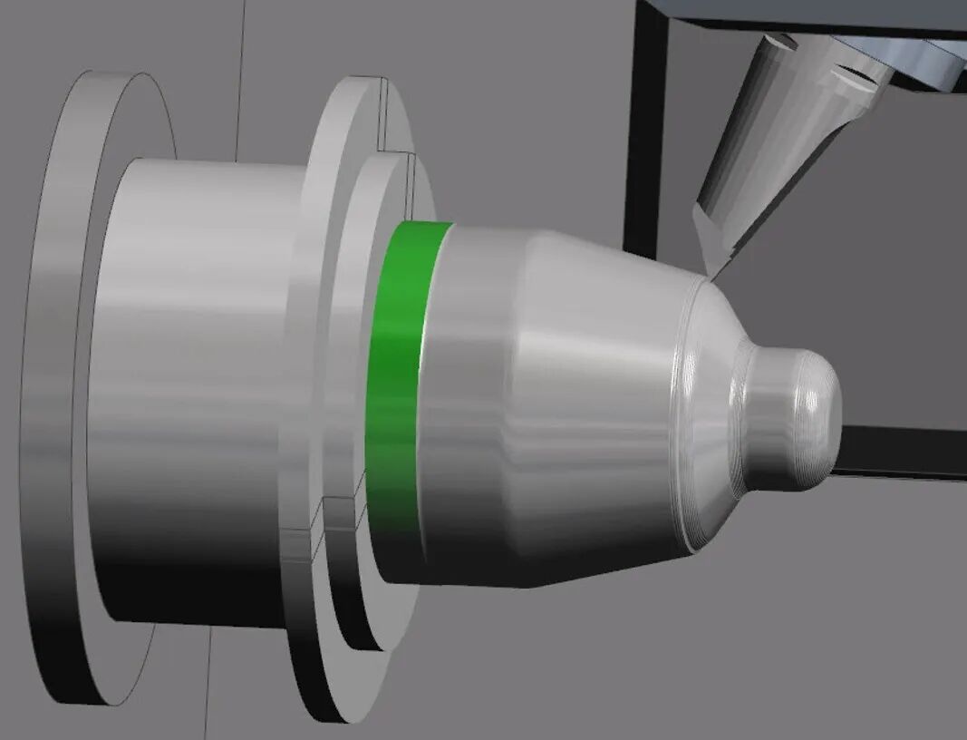
与真机1:1的模拟仿真
内置铣车复合机床模型,可在加工之前准确预测机床运动和切削细节,避免机床干涉碰撞和过切,提高生产安全性,同时节省调机时间。
工程师必备
- 项目客服
- 培训客服
- 平台客服
TOP




















