激光粒度仪:你真的看懂了“粒度及粒度分布”报告了吗?
2025年3月5日 18:12一、概述
粒子是粉体运动的最小单元,而且粒子间存在着一定的相互作用,从而出现不同的表现形式。粒子可能是单个粒子(或结晶体),也可能是多个粒子聚集在一起的粒子(如团聚物或制备颗粒等)。通常将小于100μm(150目标准筛)的粒子叫“粉”,大于100μm的粒子叫“粒”。一般情况下,粒径小于100μm时容易产生粒子间的相互作用,如黏着力、摩擦力、范德华力、静电力等。
一级粒子(单个粒子) |
二级粒子(聚集粒子) |
粉体中颗粒的分类方法如下:
粒径 |
颗粒名称 |
>3mm |
块状颗粒(broken solid) |
3mm~100μm |
粒状颗粒(granular material) |
100μm~0.1μm |
粉末(powder) |
其中100μm~10μm |
粗粉(granular powder) |
10μm~1μm |
细粉(super fine powder) |
1μm~0.1μm |
超细粉(ultra fine powder) |
<0.1μm(100~1nm) |
纳米颗粒 (纳米尺度通常指0.2~100nm) |
二、粒径
粒子大小是在空间范围所占据的线性尺寸,是决定粉体其他性质的最基本性质。粒子径的表示方法如下表所示:
种类 |
定义 |
示例 |
几何学粒子径 |
根据几何学尺寸定义的粒子径,一般用显微镜法测定。 |
|
球等效径 |
用球体的粒径表示不规则颗粒的大小应用的最普遍,称为等效径。等效径与颗粒的各种物理现象相对应。 |
1)等体积(球)等效径:与粒子的体积相等球的直径,记作Dv。粒子的体积V=πDv3/6。用库尔特计数器测得。 |
筛分径 |
细孔通过等效径。 |
当粒子通过粗筛网且被截留在细筛网时,粗细筛孔直径的算术或几何平均值称为筛分平均径,记作DA。 算术平均径:DA=(a+b)/2 几何平均径:DA= a表示粗筛网孔直径;b表示细筛网孔直径。 |
筛网目数与孔径尺寸测量示意图如下:
“目”指在筛面的1英寸长度上的开有的孔; 1英寸=2.54cm=25.4mm |
筛网孔径=2.54cm/筛网目数—筛绳直径 常用筛孔尺寸是μm |
三、粒径分布
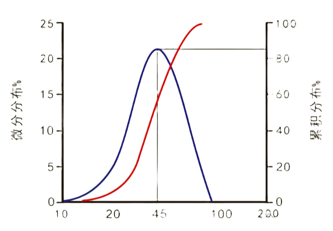
粒度分布表示不同粒径的粒子群的分布情况,反映粒子大小的分布情况。频率分布与累积分布是常用的粒度分布的表示方式。频率分布表示各个粒径的粒子群在全体粒子群中所占的百分数(微分型);累积分布表示小于(pass)或大于(on)某粒径的粒子群在全体粒子群中所占的百分数(积分型)。百分数的基准可用个数基准、质量基准、面积基准、体积基准、长度基准等。不同基准的粒度分布理论上可以互相换算。其中质量基准分布和个数基准分布实际应用较多。
用图形表示的粒度分布示意图(频率分布&累积分布) |
四、“粒径”是你所理解的“粒径”吗?
下面我们将就采用“激光衍射法”测定粒径及粒径分布中可能存在的相关问题进行讨论分析。
1、可能存在形态情形
1)单个粒子(或单个结晶体);
2)粒子群(或粒子聚集体),我们常说的聚集体或团聚物;
3)粘黏的粒子聚集体;
4)聚集体与粘黏聚集体共存的情况。
2、可能存在的共识偏差
2.1、单个粒子(或单个结晶体)
无共识偏差,分析方法开发难度小,重现性好,可有效评价粒子大小及分布情况。
2.2、粒子群(或粒子聚集体)
情形一:当分析检测前处理充分,如将聚集体全部分散完全成单个粒子,则重现性好,可有效评价粒子大小及分布情况。
处理前-聚集体或团聚物 |
处理后-单个粒子 |
情形二:当“情形一”中合成结晶工艺偏差或重现性差,如导致粒子小而使聚集体团聚紧实,导致前处理条件不适用情形(即分析方法耐用性不好),未完全将聚集体分散成单个粒子,最终导致粒度大小与溶出评价偏差(如粒度大小与溶出结果相悖),且会导致重现性差(呈现为离析大小在单个粒子与最大聚集体大小范围内波动)。
处理前-聚集体或团聚物 |
处理后-单个粒子&残缺的团聚物 |
||
2.3、粘性的粒子聚集体:
情形一:粒子发生粘黏,但合成重结晶过程较难控制,则会导致重现性差;如若粘黏聚集体大小差异小,粒度分布峰型平滑;如若粘黏聚集体大小差异大,粒度分布峰型则会无规则或出现双峰或多峰,批间差异大、重现性差。
处理前-粘黏聚集体或团聚物 |
处理后-不规则大小的聚集体或团聚物 |
||
处理前-粘黏聚集体或团聚物 |
处理后-单个粒子 |
处理前-粘黏聚集体或团聚物 |
处理后-不规则大小的聚集体或团聚物&单个粒子 |
||||
五、粒径的测定方法
粒度测试的方法很多,据统计有上百种。目前常用的有沉降法、激光法、筛分法、图像法和电阻法五种,另外还有几种在特定行业和领域中常用的测试方法。
几种粒度测量方法及其范围
激光衍射法(又称小角前向散射法)是散射式激光测粒技术中发展最为成熟、应用最为普遍的一种方法,它通过测量颗粒在前向某一小角度范围内的散射光能分布,利用经典的Mie散射理论和对大颗粒适用的夫琅和费理论,求得颗粒粒径的大小和分布。对于粒径较大的颗粒,由于在前向小角度范围内的散射以衍射为主,因此,小角前向散射法又称为衍射法。
激光衍射法的适用性广,粒径测量范围宽,测量准确,精度高,重复性好,测量速度快,需要提供的物理参数少,可在线测量等,故而得到广泛应用。
优点:测试范围宽(最好的激光粒度仪的测量范围是0.04-2000um,一般的也能达到0.1-300um),测试速度快(1-3分钟/次),自动化程度高,操作简便,重复性和真实性好,可以测试干粉样品,可以测量混合粉、乳浊液和雾滴等。
六、激光粒度分析仪
▲仪器名称:国高材分析测试中心激光粒度分析仪
01.主要技术指标
1.粒度范围0.1μm-1000μm;重复性误差≤±0.5%, 准确性误差≤±1%。
2.光源:高稳定氦-氖激光器,波长为632.8nm;独立固体蓝光光源,波长466nm
主要附件:
1.主机:实时测量速度高达10000次/秒,对任何分布的不规则样品均可达到高测量精度;
2.多功能湿法分散进样系统:由湿法分散器和湿法插拔式样品池组成。包括插入式样品循环器,内置循环泵和机械搅拌,泵速及搅拌速度连续可调。带内置在线超声分散功能,超声强度连续可调。
3.检测器:采用非均匀交叉面积补偿扇形排列技术,辅以前向、侧向、大角度 和背向三维立体检测器,物理检测角度为0.015~144°。
4.高稳定氦-氖激光器,波长为632.8nm;独立固体蓝光光源,波长470nm。
02.功能
用于金属、非金属(石墨、粉尘、土壤等)及其他(催化剂、水体、乳浊液等)的粒径测定与分布。
03.样品要求
1.测试前将固体样品充分干燥,液体样品充分摇匀,储于4℃冰箱内。
2.样品颗粒良好分散在溶剂中。
工程师必备
- 项目客服
- 培训客服
- 平台客服
TOP




















