首页
学院
直播
问答
悬赏
全部悬赏
发布悬赏
专家入驻
会议
社区
CAE工程师认证
CAE服务
搜索
发布
注册
/
登录
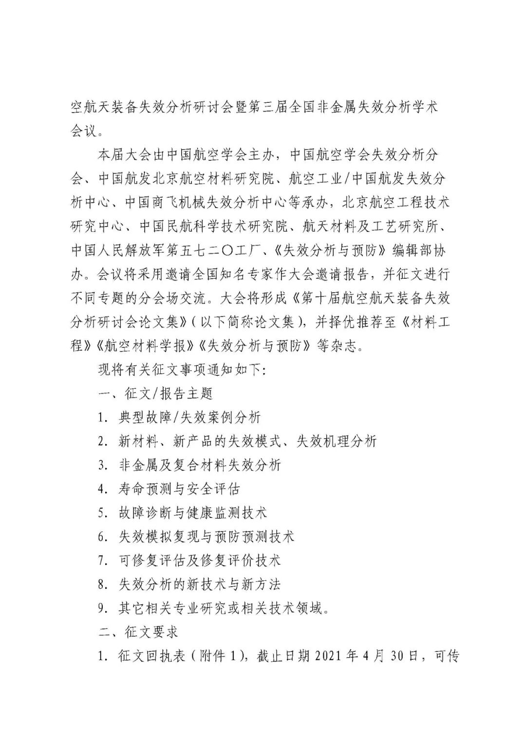
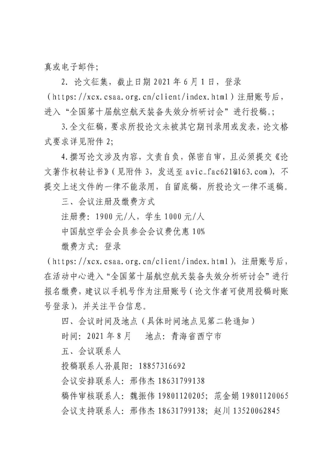
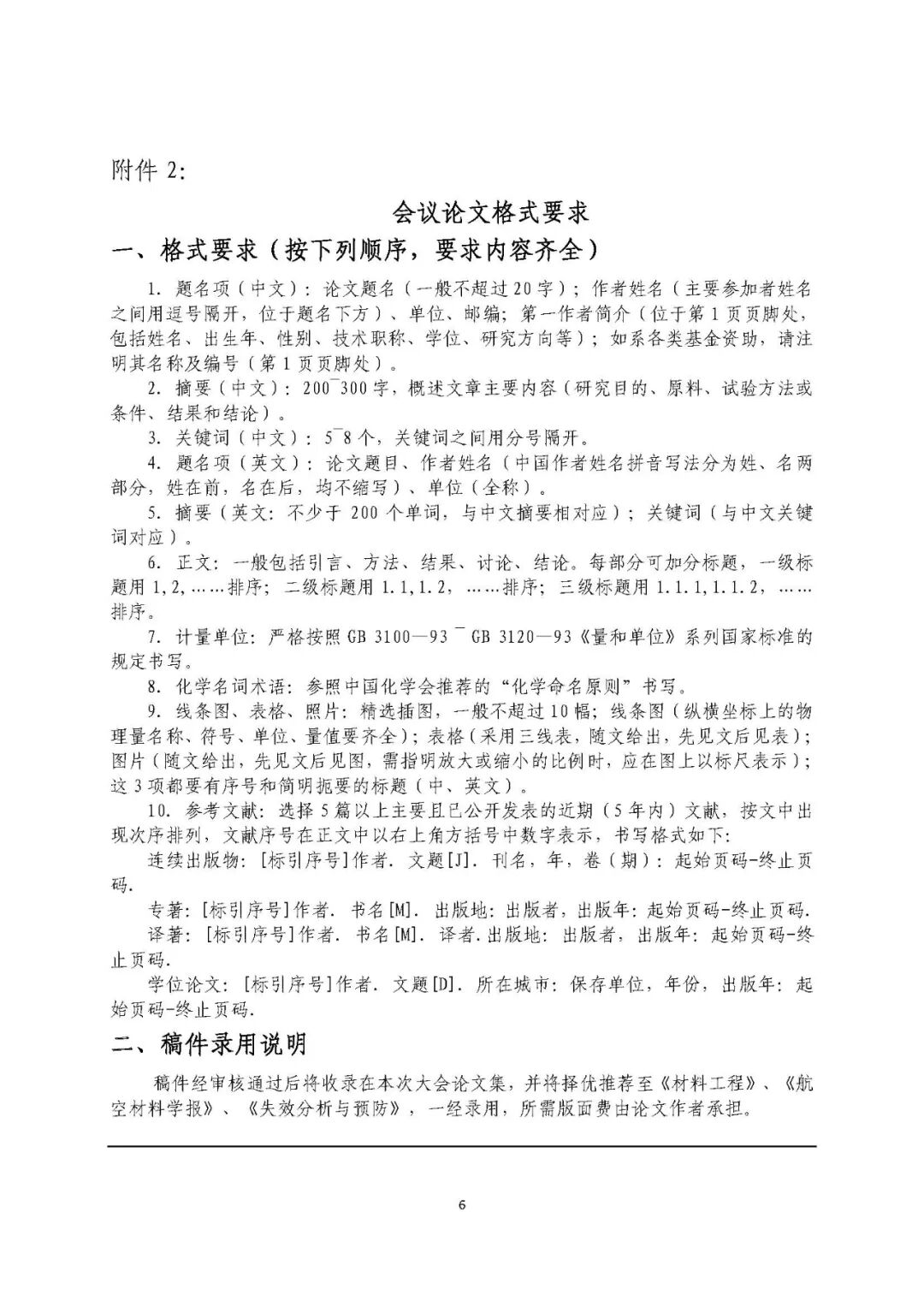
【会议通知】全国第十届航空航天装备失效分析研讨会暨第三届全国非金属失效分析学术会会议通知
材料工程期刊
关注
2021年4月14日 11:48
浏览:1718
登录后免费查看全文
立即登录
推荐阅读
转子旋转的周期性模型-水冷电机散热仿真
技术邻小李
¥100
探究实时仿真GPU求解器加速汽车行业设计创新
Ansys中国
免费
Altair PollEx™ PCB设计加工全流程仿真网络研讨会
ALTAIR
免费
abaqus_python提取odb中的最大值结果3
tanquery
免费
ABAQUS桁架结构强度分析
wj_2704
¥500
电力电子系统平台及其解决方案
Ansys中国
免费
hypermesh教程
黄熊老师
¥39
I-04稳态流:后台阶《STAR CCM+官方案例视频教程》
云之树
免费
直齿轮HYPERMESH六面体网格划分实例
Zl1232140
¥25
AQWA软件企业培训(3) 通过ANSYS-APDL建立半潜平台混合模型及混合模型的拖曳力线性化
Nutshell
¥30
Msc Apex For Aerospace Applications Idealization a
MSC Apex
免费
如何为您的应用选择合适的传声器
HBK声学与振动
免费
慧加新规范解决方案详解之大跨连续弯梁桥精细化分析(7DOF)
敦樸DUNPU
免费
汽车模具工艺CAE分析
汽车-Albina
免费
SnRD异响分析技术及新功能介绍
ALTAIR
免费
应用VI-grade仿真解决方案加速高性能汽车研发进程
VI-grade中国
免费
ANSYS FLUENT&CFX 2019 R3 新功能介绍
Ansys中国
免费
公路钢筋混凝土及预应力混凝土桥涵设计规范解决方案
敦樸DUNPU
免费
芯片级电磁干扰解决方案——如何降低射频芯片和高速SOC的电磁串扰风险
Ansys中国
免费
CVPR2020自动驾驶拓展会议——端到端深度学习的自动驾驶
Hollis张
免费
技术邻APP
工程师
必备
项目客服
培训客服
平台客服
TOP