ANSYS Workbench稳态热辐射分析案例
2021年4月20日 10:15 浏览:8398 评论:5 收藏:17
热辐射
一、热辐射特性
1、辐射热传递是通过电磁波传递热能的方法。热辐射的电磁波波长为0.1~100um。这包括超微波,所有可以用肉眼看到的波长和长波;
2、不像其他热传递方式需要介质,辐射在真空中(如外层空间)效率最高;
3、对于半透明体(如玻璃),辐射是三维实体现象,因为辐射从体中发散出;
4、对于不透明体,辐射主要是平面现象,因为几乎所有内部辐射都被实体吸收了。
5、两平面间的辐射热传递与他们平面绝对温度差的四次方成正比,因此,辐射分析是非线性的,需要迭代求解;
二、ANSYS中热辐射的处理方法
1、ANSYS中关于辐射的重要假设
(1)ANSYS认为辐射是平面现象,因此适合用不透明平面建模;
(2)ANSYS不直接计入平面反射率。考虑到效率,假设平面吸收率和发射率相等。因此,只有发射率特性需要在ANSYS辐射分析中定义。
(3)ANSYS不自动计入发射率的方向特性,也不允许发射率定义随波长变化。发射率可以在某些单元中定义为温度的函数。
(4)ANSYS中所有分隔辐射面的介质在计算辐射能量交换时都看作是不参与辐射的能量交换(不吸收也不发射能量)。
2、ANSYS求解方法
ANSYS使用一个简单的过程求解多个平面辐射问题,矩阵形式如下:
生成多平面问题系统的矩阵要比前面列出的简单因子近似方法复杂。辐射是高度非线性分析,需要使用牛顿-拉夫森迭代求解。
稳态热辐射分析案例
1.案例介绍
一个螺旋金属棒内侧有个圆柱结构,利用Workbench平台中的APDL热辐射命令,分析当螺旋金属棒有0.5w/m3的损耗密度时,整体结构的热分布。
2.启动Workbench并建立分析项目
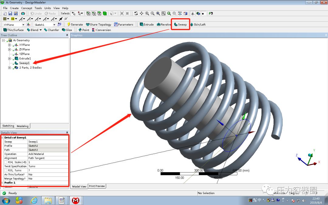
(1)首先打开ANSYS Workbench 18.0程序。在项目工程管理窗口中建立如图所示项目流程表。

(2)使用Geometry-DesignModeler建立模型,本案例模型较为简单建模主要采用拉伸和扫略操作,此处不再过多描述。

3.定义材料属性
本分析案例使用默认材料Structural Steel;
4.网格划分
(1)选择Model(B4)中的Mesh(1、此处单元类型为默认的Solid186单元,2、网格划分方法为:Sweep Method。网格划分的方法和方式有很多种,众多方法中以“Sweep Method”划分网格为最佳,划分出的网格较为规整为六面体网格;为了得到较好质量的网格,前处理中经常对几何模型进行切分,使几何模型更多的部分可以使用“Sweep Method”划分方法或者采用其他途径进行局部网格细化。3、中心圆柱体设置网格尺寸element size为20mm,螺旋金属棒设置网格尺寸element size为10mm)

5.命名
点击中心圆柱外表面,右击后,在弹出的菜单中选择“Named Selection”命令,在对话框中输入Surface1,点击OK按钮,再单击工具栏中的Generate命令;用同样的操作选择螺旋金属棒的外表面并命名为Surface2,如下图所示;(注:命名的目的是为了在后面插入命令时,方便选取面。)


6.定义载荷
(1)单击Steady-State Thermal(稳态热分析)B5中的Temperature(温度),在Geometry栏中保证中心圆柱的上下两面被选中,输入温度为22°,如下图所示;

(2)定义功率,选择工具栏中的“Heat”—“Internal Heat Generation”命令,选择螺旋金属棒,在Magnitude栏中输入0.5W/m3.

右击Steady State Thermal(B5),在弹出的菜单中选择“Insert”—“Commands”命令,插入一个命令
选项,如下图所示;

(4)
点击“Commands”,在命令选项中输入如下命令流:
radopt,0.9,1.E-5,0,1000,0.1,0.9

7.求解。
(1)确认输入参数都正确后点击solve(求解)按钮,开始执行此次稳态热分析的求解。

(2)
结果后处理。单击Thermal(热分析),再分别单击Temperature(温度)以及Total Heat Flux(全部的热流量)。然后单击Solve按钮。显示如下云图;
热流云图:

所有实体温度云图:

中心圆柱温度分布:

螺旋金属棒温度分布:

8.保存
总结:
热辐射分析在热分析中属于高度非线性分析,在Workbench平台中,没有直接的操作进行热辐射分析,需要读者对APDL有一定了解。
技术邻APP
工程师必备