
 
 
 
 
 
 
 
 
 
 
 
关键词 | 止回阀  失效  解决对策
 
共 4367 字 | 建议阅读时间 20 分钟
 
 
 
  
   
    
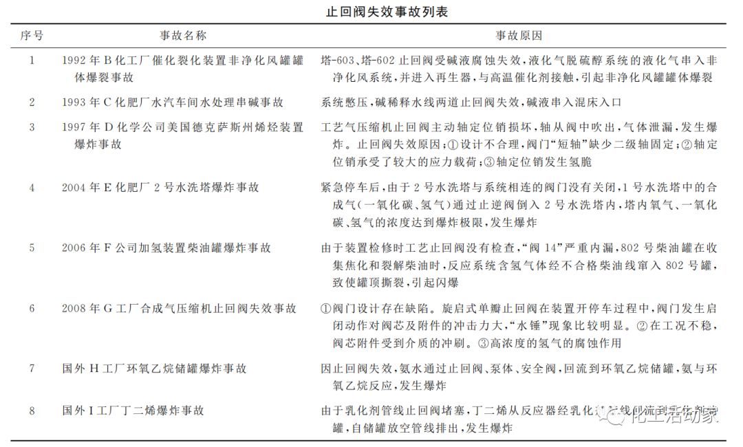
    2018年3月12日,A炼油厂柴油加氢装置加氢进料泵联锁停泵后,因泵出口两道止回阀失效,导致系统内高压介质(柴油、氢气,5.07MPa)从泵出口经泵体反串入原料罐(设计压力0.38MPa),致使原料罐罐体撕裂,引起爆炸、起火。 
    调查发现,该装置自2002年以来,一直没有对加氢进料泵出口止回阀进行过检修,企业管理制度中也没有对止回阀定期检修的要求。 
    
    
    事故暴露出的止回阀管理问题,在其他石化企业也普遍存在。 
    因此,有必要对止回阀失效引起的事故进行专项分析,提出针对性措施,防止类似事故再次发生。 
    
   
  
 
 
 
 
 
  
   
   
   
   止回阀,又称单向阀、逆止阀,在石油化工行业中应用非常广泛,在一些高风险装置的关键部位如加氢装置高压离心泵出口、氢气压缩机出口、高压系统和低压系统界区都安装止回阀。 
   一些企业由于在设计、选材、使用、检验、维修等环节管理不到位,导致止回阀失效,物料倒流,高压系统物料向低压系统反串,引起低压设备损坏,或发生物料泄漏,引发火灾、爆炸事故。 
   
   
   
   在历史上,国内外石化企业都曾多次发生由于止回阀失效导致的事故,具体情况如下表所示。 
   
  
 
   
   
   石油化工常用止回阀按结构可分为升降式、旋启式、蝶式等型式。 
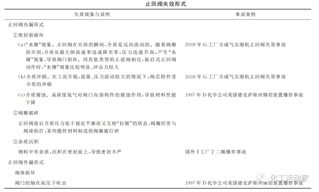
   对上表所列事故进行分析,止回阀失效分为止回阀内漏和止回阀外漏两种形式,具体的失效现象与说明及事故案例如下表所示。 
   
 
   
  
 
   
   
   
   
   
   ①工艺设计存在缺陷,对于物料倒流会产生危险的设备管道,没有在设置止回阀的同时设置紧急切断阀。 
    
   
   
    
   发生爆炸火灾事故的A炼油厂柴油加氢装置,止回阀后虽然设置了快速切断阀,但气动头需现场关闭,没有参与联锁,没有进DCS系统。 
   该装置设计年代较早(1990年),虽然符合当时标准要求,但历经2002年、2010年2次改造,均未按规范要求进行改造。 
   
   
    
   《石油化工企业职业安全卫生设计规范(SH3047-1993)》第2.2.7条规定: 
   物料倒流会产生危险的设备管道,应根据具体情况设置自动切断阀、止回阀或中间容器等。 
   该条的条文说明指出: 
   止回阀应和切断阀(遥控或手动阀)结合使用。 
   如果需要严格防止倒流,则需采用自动切断阀,或结合生产流程的特点采取其他可靠措施。 
   
   
   
   
   ②止回阀结构设计存在缺陷,选材不当,不能满足工艺要求,在使用过程中发生损坏。 
    
   
   
    
   1997年,某化学公司美国德克萨斯州烯烃装置发生爆炸事故,事故直接原因为: 
   工艺气压缩机第5级吸气侧止回阀存在设计缺陷,阀门的“短轴”缺少二级轴固定,轴定位销承受较大的应力载荷,材质为渗碳钢,发生氢脆,在正常生产过程中轴从阀中吹出。 
   2008年3月10日,某工厂合成气压缩机在运行过程中止回阀损坏。 
   事故原因为阀门设计存在缺陷: 
   旋启式单瓣止回阀在装置开停车过程中,阀门发生启闭动作对阀芯及附件有较大冲击力,”水锤”现象比较明显,导致阀瓣从摇臂上脱落,固定阀瓣的螺母及顶丝脱落。 
   气体中高浓度的氢对顶丝、螺母表面有一定的腐蚀作用,导致顶丝、螺母的预紧力下降。 
   
   
   
   设备选型没有考虑压差、直径等问题,不能满足工艺要求,导致阀门泄漏甚至失效。 
   
   
    
   A炼油厂柴油加氢装置爆炸火灾事故中,加氢进料泵出口采用同一形式双止回阀,都属于旋启式止回阀。 
   《炼油装置工艺管道流程设计规范(SH/T3122-2013)》第1.1.7条要求对出口与入口压差大于4.0MPa的离心泵,宜在泵出口管道上设置双切断阀和不同形式的双止回阀,该条的条文说明指出: 
   为了减少止回阀泄漏量,宜设置双止回阀。 
   如果两个止回阀都采用同一种结构型式,当泵发生突然停止运转的情况时,出现阀瓣不能自动关闭导致倒流的几率较大。 
   为了降低阀瓣不能自动关闭而引起倒流的几率,因此规范规定,设置两个不同类型的止回阀。 
   虽然该装置设计年代较早(1990年),不适用2013年发布的设计规范,但选用同一形式的双止回阀是导致阀门失效的重要因素。 
   
   
   
   止回阀是存在运动部件的设备,存在损坏可能,必须对止回阀定期进行检验和修理,才能确保其可靠性。 
   
   
    
   一些关键部位的止回阀的重要性不低于安全阀,目前国家标准、企业的管理制度中对安全阀的检查和校验都有明确要求,但是没有对止回阀进行定期检验、维修的制度、规定、标准。 
   止回阀不在国家强制检验范围之内,只是列入一般阀门管理。 
   
   
    
   在《压力容器安全技术监察规程》和《压力容器定期检验规则(TSGR7001-2013)》中,安全阀属于安全附件,止回阀不属于安全附件,规范对安全阀的检查和校验有明确要求,但是对止回阀没有定期检验的要求。 
   《阀门的检验与试验(JB/T9092-1999)》、《工业阀门压力试验(GB/T13927-2008)》、国家标准《阀门的检验和试验(GB/T26480-2011)》、美国石油协会《阀门的检查和试验(API598-2009)》、国际标准化组织标准《工业用阀门阀门的压力试验(ISO/DIS5208:2007)》等国内外标准中,也没有对装置在用止回阀进行定期检查、试验、维护方面的要求。 
   
   
    
   由于缺乏相关制度,导致企业止回阀检验、维修工作不到位,形成管理真空,目前企业在用止回阀的可靠性很低,一些企业的止回阀在装置建成后很少检修,为装置埋下大量安全隐患。 
   
   
   
   装置正常运行时,止回阀都是正向流动,只有装置处于异常状态、发生物料倒流时才动作,止回阀内漏很难发现。 
   普通的在线阀门内漏检测仪检测的是正向流动,而止回阀的内漏是反向的,难以在线检测。 
   一些止回阀安装在主要的工艺管线上,没有副线,不停工无法切出检查,有些甚至直接焊接在管线上,很难检查和检修。 
   
   
   
   由于缺少止回阀的失效概率数据,设备可靠性管理、量化风险评估缺少数据支持。 
   如在保护层分析方法(LOPA)中,止回阀不能作为独立保护层使用。 
   
   
   
   目前国产止回阀的制造质量与国外同类产品相比,仍存在差距,企业部分关键部位止回阀仍使用进口止回阀。 
   
   
   
   一些企业在进行HAZOP分析时,没有对止回阀失效的风险,特别是逆流的风险进行分析。 
   
  
 
 
  
  
   
    
    
    《炼油装置工艺管道流程设计规范(SH/T3122-2013)》第11.7条的条文说明指出: 
    虽然止回阀可以起到阻止物流倒流的作用,但是仍然存在一定的泄漏量,当泵出口和入口压差大于4.0MPa时,止回阀的泄漏量将增大。 
    
    
     
    《石油化工企业职业安全卫生设计规范(SH3047-1997)》第2.2.7条的条文说明指出: 
    止回阀和中间容器是不能完全防止倒流的,只能防止大量物料突然倒流,所以应和切断阀(遥控或手动阀)结合使用。 
    如果需要严格防止倒流,则需采用自动切断阀,或结合生产流程的特点采取其他可靠措施,如液封、倒U形管等,设计人员应结合具体情况慎重处理 
    。 
    
    
    因此,止回阀只能防止大量物料突然倒流,不能完全防止物料倒流,在工艺管线中前后压差比较大、存在高压串低压风险的部位,在设置止回阀的同时,必须设置自动切断阀。 
    
    
    
    
    
    目前国内适用于止回阀检验与试验、选型的标准有机械行业标准《阀门的检验与试验(JB/T9092-1999)》、国家标准《工业阀门压力试验(GB/T13927-2008)》、国家标准《阀门的检验和试验(GB/T26480-2011)》等。 
    国外标准有美国石油协会(API)标准《阀门的检查和试验(API598-2009)》和国际标准化组织标准《工业用阀门阀门的压力试验( 
    ISO/ 
    DIS 
    5208 
    :2007 
    )》。 
    
    
    对国内外止回阀检验和试验标准进行了对比,它们的相同点有: 
    
    
     
    ①对各类阀门(包括止回阀)出厂前的检查、检验和补充检验、压力试验、压力试验程序、再试验都有详细规定,内容基本一致; 
    
    
     
    ②没有对装置在用止回阀进行定期检查、检验、维护方面的要求。 
    它们的不同点是: 
    JB/T9092-1999、GB/T26480-2011均采标美国石油协会标准API598-2009,这3个标准的止回阀密封试验最大允许泄漏量、压力试验项目基本一致,对弹性密封副阀门、除止回阀外的所有金属密封副阀门、金属密封副止回阀分别给出泄漏量,见下表。 
    
   
 
    
     
    而GB/T13927-2008采标国际标准化组织标准《工业用阀门阀门的压力试验( 
    ISO/ 
    DIS 
    5208 
    :2007 
    )》,最大允许泄漏量的确定方法、压力试验项目与上述3个标准不同,考虑了泄漏等级,根据泄漏等级统一给出泄漏量,没有区分阀门类型,见下表。 
    
   
 
    
    《阀门的检验和试验(GB/T26480-2011)》给出了不同规格阀门密封试验的最大允许泄漏率,并规定: 
    对于公称直径(DN)大于600mm的止回阀,允许的泄漏量由供需双方确定。 
    
    
    《工业阀门压力试验(GB/T13927-2008)》第6.3.2条规定: 
    泄漏等级的选择应在相关阀门产品标准规定或订货合同中严格要求。 
    若产品标准或订货合同中没有特别规定时,非金属弹性密封阀门按A级要求,金属密封副阀门按D级要求。 
    通常D级适用于一般的阀门,比较关键的阀门宜选用D级以上泄漏等级。 
    
    
    
     
    ①目前国内涉及止回阀制造、检验、试验的标准与国外差别不大,国内标准基本都采标国外权威标准,导致目前企业在用止回阀可靠性差的主要原因在于制造质量不高、设备选型不合理以及使用过程中的检验和维护不规范; 
    
    
     
    ②标准中最大允许泄漏量的确定方法、压力试验项目存在差异,《工业阀门压力试验(GB/T13927-2008)》中,按泄漏等级进行止回阀选型有很强的指导意义。 
    关键部位止回阀选型的技术标准应就高不就低,试验指标从严,并根据实际风险,提高泄漏等级,保证购货质量。 
    
   
  
 
 
 
 
  
  
   
    
    
    
    石化装置不同场合使用的止回阀的工艺条件、失效概率不同,失效后导致的风险也不同,因此,止回阀的管理不能一刀切。 
    
    
     
    建议根据止回阀使用场合的工艺介质、公称直径、串压压差、压比、工艺波动情况、转动设备启闭频率、历史事故或事件情况、介质逆流HAZOP分析结果等,制定《止回阀风险识别和分级方法》和《止回阀分级管理制度》,指导企业对装置中的各类止回阀进行串压风险排查,确定止回阀的风险等级,进行分级管理,对高、中、低风险的止回阀确定不同的检验、维修策略,根据生产运行情况,安排检验、维修、更换,确保装置运行安全。 
    
    
    
    建议加强止回阀失效数据的收集工作,制定止回阀失效数据搜集管理制度,由企业设备管理部门逐级填报止回阀检验、维修情况,积累失效数据,建立止回阀失效数据库,为量化风险评估、设备完整性管理提供基础数据。 
    
    
    
    
    目前市场上止回阀品种和型号很多,质量差异很大,由于对止回阀失效的风险认识不到位,企业在采购过程中缺少科学指导,导致一些质量不符合要求的止回阀安装到关键装置的关键部位。 
    
    
     
    建议依据最新的国家和行业标准,按照“就高不就低”的原则,确定止回阀检验、试验项目和指标,根据止回阀风险等级确定止回阀的泄漏等级,进行设备选型,制定《止回阀选购指导意见》,指导企业止回阀的选购、选型、检验、监造,通过加强设备选型,强化入厂检验、入厂监造、到货抽检环节的管理,确保采购质量。 
    
    
    
    建议制定有关止回阀定期检验和维修的制度、标准,将风险等级高的止回阀列入企业强制检验范围之内,纳入特种设备管理,规定原则上每年至少校验一次,并参照有关国家标准,制定检验、维护的具体要求。 
    在工艺条件允许的情况下,增设副线,便于止回阀切出检验、检修。 
    对无法切出的风险等级高的止回阀,并制定妥善的工艺和安全措施,加强监控,在各类检修时安排校验。 
    
    
    
    建议组织有关科研单位,开展高可靠性止回阀研发,有效降低失效概率和内漏量,实现本质安全。 
    
    
    
    建议在加氢进料泵出口、氢气压缩机出口、高压系统和低压系统界区等存在类似风险的装置的止回阀后,设置联锁紧急切断阀。 
    
   
 
   
  
 
 
 

 
 
  
   
   
   文末资料领取关键词:止回阀设计
 
   将上面红色的领取关键词,输入到“化工活动家”公众号对话框内,即可弹出相应的下载链接!
 
   
 
   
  
  
 
 
 
素材来源:互联网
 
整理: 化工活动家
 
转载请联系微信:18842804820
 
免责声明:所载内容来源互联网等公开渠道,我们对文中观点保持中立,仅供参考,交流之目的。转载的稿件版权归原作者和机构所有,如有侵权,请联系我们删除。