屏蔽泵、齿轮泵和柱塞泵维护检修规程
2021年5月17日 16:08目录
屏蔽泵维护检修规程
齿轮泵维护检修规程
柱塞泵维护检修规程
屏蔽泵维护检修规程
1 总则
1.1 适用范围
本规程适用于F型、R型、B型、G型、KS型、d型、X型屏蔽电泵的维护及检修。其它屏蔽电泵可作为参考。
1.2 结构简述
屏蔽电泵主要由泵体、叶轮、副叶轮、轴套、热屏、石墨轴承、前后端盖、冷却水套、转子、定子、监测仪表、底座等零部件组成。
2 完好标准
2.1 零、部件
2.1.1 零、部件齐全完整,质量符合要求。
2.1.2 基础、机座牢固完整,质量符合要求。
2.1.3 压力表、电流表、TRG表等灵敏可靠。
2.1.4 管道、阀门、支架安装合理,标志分明,符合技术要求。
2.1.5 防腐符合要求。
2.2 运行性能
2.2.1 设备运转平稳无杂音,运转电流不超过额定值。
2.2.2 压力、流量平稳,各部温度正常。
2.2.3 循环管道畅通无阻。
2.2.4 设备出力能力达到铭牌规定或满足生产需要。
2.3 技术资料
2.3.1 技术档案齐全,数据准确可靠。
2.3.2 设备随机合格证,产品使用说明书齐全。
2.3.3 设备总装图和易损件图样齐全。
2.3.4 检修及验收记录齐全。
2.3.5 设备维护检修规程、操作规程齐全。
2.4 设备及环境
2.4.1 设备清洁,表面及周围无灰尘、油垢和杂物。
2.4.2 设备及附属管道无跑、冒、滴、漏。
3 设备的维护
3.1 日常维护
3.1.1 检查设备由无异常震动或声响。
3.1.2 检查TRG表的知识是否在允许的范围内。
3.1.3 检查液体循环管及冷却系统管道是否畅通。
3.1.4 按时检查压力、流量和各部温度是否正常,并做好纪录。
3.1.5 经常检查各部连接螺栓有无松动现象或因松动而产生的振动。
3.1.6 检查各部密封点有无跑、冒、滴、漏现象。
3.1.7 每班做好设备的整洁工作
3.2 定期检查内容
3.2.1 每月对冷却水套冲洗一次。
3.2.2 每月对壳体绝缘电阻进行议定。
3.2.3 每月对设备进行一次全面检查。
3.3 常见故障处理方法
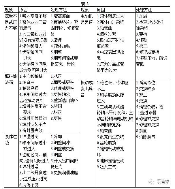
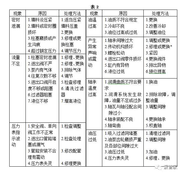
常见故障处理方法见表2。
遇有以下情况之一者应立即停车3.4 紧急情况停车
a. 当“TRG”表指向红区时;
b. 当屏蔽泵有异常响声时;
c. 当屏蔽泵冷却水套温度过高或突然断水时;
d. 当屏蔽泵入口断液时
表3 |
||
检修类别 |
小修 |
中修 |
检修周期,月 |
6 |
12 |
4 检修周期和检修内容
4.1 检修周期
检修周期见表3
4.2 检修内容
4.2.1 小修
4.2.1.1 检查紧固各部螺栓。
4.2.1.2 清洗过滤器、过滤网。
4.2.1.3 检查清洗液体循环管及冷却系统管道的水垢。
4.2.2 中修
4.2.2.1 包括小修内容。
4.2.2.2 解体检查各零、部件的磨损、腐蚀程度,予以修复或更换。
4.2.2.3 检查调整各部件系。
4.2.2.4 更换石墨轴承。
4.2.2.5 检查调整泵体水平。
4.2.2.6 修整机座和设备油漆。
4.2.2.7 校验压力表。
5 检修方法和质量标准
5.1 泵壳与叶轮
5.1.1 检查壳体流道及口环处,如有腐蚀、气蚀、磨损时,应采用打磨、喷涂等方法进行修理。无法修复时应予更换。
5.1.2 检查叶轮口环处(公众号:泵管家),如有腐蚀、磨损时应采用打磨、喷涂等方法进行处理。检查叶轮流道有无腐蚀、气蚀现象,腐蚀厚度超过壁厚1/3时,应更换叶轮。
5.1.3 叶轮不得有毛刺、裂纹,叶轮口环与轴孔的圆柱度为0.03mm。叶轮孔与轴配合一般采用H7/h6,并用螺帽锁紧。更换叶轮时,用去重法找静平衡,而削去的厚度不大于壁厚的1/3,叶轮平衡重应不大于表4规定。
表4 |
||||
叶轮外径,mm |
≤200 |
201—300 |
301—400 |
401—500 |
不平衡重,g |
<3 |
<5 |
<8 |
<10 |
5.2 转子
5.2.1 检查转子屏蔽套有无磨损、裂纹现象,如屏蔽套磨损厚度超过0.2mm时,应更换屏蔽套。
5.2.2 轴颈磨损后,可用电镀或喷镀的方法修复。
5.2.3 键与键槽侧面应接合紧密,不允许加垫片。键槽磨损后,可根据磨损情况适当加大,加大只能按标准增大一级。在结构和受力允许时,可在本键槽的900或1200方向另开键槽。
5.2.4 键槽中心对轴颈中心线的偏移量不大于0.06mm,歪斜应不大于0.03mm。
5.2.5 转子轴颈的圆柱度不太子轴径的1/2000,但最大不得超过0.03mm;粗糙度不得低于。
5.2.6 转子用配重法找静平衡,转子的平衡重应不大于表5规定。
5.2.7 转子中段允许跳动量不超过表6规定。
5.2.8 叶轮口环处允许跳动量如表7规定。
5.3 组装
5.3.1 定子屏蔽套不得有鼓包、凹陷、裂纹和磨擦迹象;两端止口同钩度为Ф0.03mm。如磨损厚度超过02mm时,应更换。
5.3.2 TRG表指示应灵敏可靠。当电泵在易燃、易爆环境中使用时,接线盒应符合GB3836.2—83规定。
5.3.3 轴套、推力盘工作面粗糙度为,轴套内外孔不得大于0.03mm。端面对轴中心线垂直度为Ф0.01mm,轴套外径与石墨轴承内径间隙不得大于0.15mm。
5.3.4 石墨轴承工作面粗糙度不得低于,不准有裂纹。内外孔同轴度为Ф0.01mm,石墨轴承磨损极限如表8规定。
5.3.5 转子组装好后,用手转动以灵活无卡阻为合格。否则应调整螺丝松紧达到转动灵活,轴向串量不得超过表9规定。
表9 mm |
|||||
电机机 座号 |
210 |
310 |
410—420 |
510 |
610 |
轴向窜量 |
0.7—2.1 |
0.7—2.1 |
0.9—2.5 |
0.9—2.5 |
1.0—8.0 |
5.3.6 装配叶轮时,键与键槽应紧密配合。用止动垫圈和螺栓将叶轮牢固锁紧测定叶轮轴向间隙时,用调整垫圈方法将轴向间隙调整到表10规定。
表10 mm |
||||||
电机机座号 |
叶轮公称直径 |
叶轮轴向间隙 |
电机机座号 |
叶轮公称直径 |
叶轮轴向间隙 |
|
210 |
125—160 |
4.0 |
410
320 |
125—160 |
4.2 |
|
200 |
4.2 |
200 |
4.5 |
|||
310 |
125—160 |
4.0 |
250 |
5.0 |
||
200 250 |
4.2 4.7 |
|||||
300 |
6.0 |
|||||
6 试车与验收
6.1 试车前准备工作
6.1.1 清除泵座及周围一切工具和杂物。
6.1.2 检查各部连接螺栓是否紧固。
6.1.3 冷却水套以0.4MPa进行水压试验,检查有无裂纹及泄漏现象。
6.1.4 电泵以1.1倍的设计压力进行气密性试验或水压试验,检查无泄漏为合格。
6.1.5 用500伏兆欧表测芯子绕组对壳体的绝缘电阻,其值小于0.5兆欧时,需要干燥。
6.2 试车
6.2.1 空负荷试车
6.2.2 关闭泵出入口阀门,关闭压力表旋塞。
6.2.3 接通电源开车,检查泵旋转方向是否正确,空负荷试车不超过1分钟。
6.2.4 负荷试车
6.2.5 打开泵进口阀门,使泵内充满液体。
6.2.6 关闭泵出口阀门,打开压力表旋塞。
6.2.7 打开排气阀,将泵内气体排出,关闭排气阀。启动电泵,当出口压力表读数达到额定扬程1.2倍时,慢慢打开出口阀门。
6.2.8 负荷试车2小时应达到以下要求:
a.运转平稳无杂音,冷却润滑良好;
b.流量、压力平稳,达到铭牌出力或查定能力;
c.电流不超过额定值;
d.TRG表指示灵敏,在允许范围内。
6.3 验收
设备经负荷试车,运转情况良好,质量符合要求,检修记录齐全,可按规定程序办理交接手续交付生产使用。
7 维护检修安全注意事项
7.1 维护安全注意事项
7.1.1 必须严格执行操作规程和有关安全制度。
7.1.2 有完好接地线。
7.1.3 F、R、G、B、KS型泵,工作介质内严禁带有颗粒和杂质。
7.1.4 排气时排气阀严禁对准自己或他人。
7.1.5 运转中有泄漏和松动现象,要停车处理。
7.2 检修安全注意事项
7.2.1 检修前,将泵内介质排净,关闭进出口阀门或加培育板与系统隔绝.并做好设备管道的清理工作,处理合格后,办理设备交接手续。
7.2.2 切断电源,挂上“禁动牌”标志后,方可检修。
7.2.3 检修工具、拆卸、清洗更换的零件,要在规定的地方摆放整齐,文明施工。
7.3 试车安全注意事项
7.3.1 试车安全工作,要有专人指挥。
7.3.2 设立明显试车标志,禁止无关人员进入试车现场。
7.3.3 操作者必须持有操作证。
7.3.4 试车完成后,操作者按停车程序关闭好阀门和停止电泵运转。
齿轮泵维护检修规程
1 总则
1.1 适用范围
本规程适用于化工企业2CY型齿轮泵的维护和检修。
其他型号齿轮泵可参照本规程执行。
1.2 设备性能
几种型号的设备性能见表1。
1.3 结构简述
2CY型齿轮泵,主要零件包括有一对相互啮合的齿轮、主动轴、轴承、泵体、前后泵盖以及轴封装置等组成。
2 完好标准
2.1 零、部件
2.1.1 主、辅机的零件、部件完整齐全,质量符合理求。
2.1.2 仪表、计器和各种安全装置齐全完整,灵敏,准确,压力表一年校验一次。
2.1.3 基础、机座稳固可靠,地脚螺栓和各部螺栓连接紧固、齐整,符合要求。
2.1.4 管线、管件、阀门、支架等安装合理,标志分明,符合要求。
2.2 远行性能
2.2.1 设备润滑良好、润滑系统畅通,实行“五定”,“三级过滤”。
2.2.2 无异常振动、松动、杂音等现象。
2.2.3 滑动轴承温度不超过65℃,滚动轴承不超过70℃,压力、流量、电流等运行参数符合要求。
2.2.4 密封渗漏符合要求。
2.2.5 生产能力达到铭牌出力或查定能力。
2.3 技术资料
2.3.1 设备档案,检修及验收记录齐全。
2.3.2 有设备履历卡片。
2.3.3 有安装,使用说明书,产品质量合格证。
2.3.4 易损配件有图样。
2.3.5 有运行缺陷记录。
2.3.6 设备运转时间记录准确。
2.3.7 设备操作规程,检修规程,维批保养规程齐全。
2.4 设备及环境
2.4.1 泵体清洁,表面无灰虫、油垢。
2.4.2 基础及底座整治,无破损部位。表面及周围无废油、废液、环境整齐、清洁。
2.4.3 泵体及附属管件、管线油漆完整,无鼓泡脱落现象。
2.4.4 进、出口阀门、管口法兰、泵体、端盖等处接合面均无泄漏。
3 设备的维护
3.1 日常维护
3.1.1 严格执行岗位操作法,认真填写运行记录。
3.1.2 定时检查各部轴承温度和油压。每班检查润滑油液面高度。
3.1.3 每班检查一次密封部位是否有渗漏现象。
3.1.4 每班做好设备的整洁工作。
3.2 定期检查内容
3.2.1 定期监测轴承振动状况,振幅不大于0.15mm。
3.2.2 每月对润滑油质作一次分折,检查油的粘度,水分、杂质等是否符合要求。
3.3 常见故障处理方法
常见故障处理方法见表2。
3.4 紧急情况停车
必须紧急停车:
遇有下列情况之一时,必须紧急停车:
a.泵内发生异常的严重声响和振动突然加剧;
b.轴承温度突然上升超过规定标准;
c.泵流量突然下降;
d.电流超过额定值,继续上升不降。
4 检修周期和检修内容
4.1 检修周期
检修周期见表3。
检修类别 |
小修 |
中修 |
检修周期,月 |
4~6 |
12 |
当本单位状态监测手段已经具备开展预知维修的条件后,经请示本单位上一级主管部门批准,可不受4.1条的限制。
4.2 检修内容
4.2.1 小修
4.2.1.1 清洗油箱和管路、过滤器。
4.2.1.2 更换填料和密封垫圈。
4.2.1.3 检查或更换联轴器的弹性胶圈和柱销。
4.2.1.4 消除日常维护检查中查出而求消除的缺陷。
4.2.2 中修
4.2.2.1 包括小修项目。
4.2.2.2 调整齿轮端面与端盖的间隙。
4.2.2.3 泵与电机找正。
4.2.2.4 校验压力表及安全阀。
4.2.2.5 修理或更换齿轮、齿轮轴、端盖。
4.2.2.6 检查修理或更换轴承、联铂器、壳体和填料压益。
4.2.2.7 机体防腐。
4.2.2.8 电机检查,修理,加油。
5 检修方法及质量标准
5.1 泵体与端盖
5.1.1 泵体铸件不得有气孔、砂眼、夹渣、裂纹等缺陷。
5.1.2 泵体加工面应光滑无伤痕和沟糟,如有轻微拉毛和擦伤时,可用半圆型油石研磨修理;内孔中心线与两端面垂直度为0.02‰。
5.1.3 水压试验为工作压力的1.5倍,保持5分钟不漏。
5.1.4 端盖、托架表面不得有气孔、砂眼、夹渣、裂纹等缺陷,加工表面粗糙度为。
5.1.5 测量端盖两孔轴线平行度,应不太于0.01%;孔和中心距偏差为± 0.04mm。检测端盖两孔中心线与加工端面垂直度,其值不大于0.03%。
5.1.6 组装时,紧固螺栓用力对称均匀,边紧边盘动转子,如转子不动时,应松掉调整间隙,重新紧固。
5.2 齿轮
5.2.1 用涂色法检查齿的啮合接触面积,要求接触斑点均匀分布在节园线的上下接触面积沿齿宽应大于60%,沿齿高应大于45%
5.2.2 两齿轮宽度应一致,测量单个齿轮宽度,误差不超过0.03%。
5.2.3 用千分尺等检测齿轮端面与端盖的轴向间隙,要求间隙为0.04-0.08mm,组装时,可用端盖与泵体之间的密封垫片的厚度来调整。
5.2.4 检测齿顶与壳体的径向间隙,一般为0.10-0.20,但必须大于轴颈与径向间隙,超过0.20mm应报废。
5.2.5 用压铅法、千分表等土具,检测齿轮啮合侧间腺,其值见表4。
5.2.6 测量齿轮两端面与轴中心垂直度,其值不超过0.02/100。
5.3 轴与轴套
5.3.1 轴颈表面不得有伤痕,粗糙度为,最大磨损量为轴颈的10%。
5.3.2 轴套内孔与外圆的同轴度为Φ0.005mm。
5.3.3 检查轴与键的配合情况,要求公差为H7/h6。
5.4 轴承
5.4.1 滚动轴承
5.4.1.1 滚动轴承的滚子与滚道应无坑疤、锈斑等缺陷,保持架完好,接触平滑,转动无杂音。
5.4.1.2 检查与滚动轴承配合的轴颈和轴承座的尺寸,应符合图样规定。
5.4.1.3 轴承压盖与滚动轴承端面问间隙应不大于0.1mm;轴的膨胀侧轴承压盖与滚动轴承端面的间隙,应根据两轴承轴的长度和介质温度确定,留足间隙。
5.4.1.4 折装滚动轴承应使用专用工具。不得用锤立接敲缸。装后轴承内圈端面应与轴肩靠紧。
5.4.1.5 用加热法装轴承时,应将轴承放到油温不超过120℃的机油中加热15-20分钟,严禁用火焰直接加热。
表5 mm
轴直径 |
轴瓦顶间隙 |
|
转速<1000r/min |
转速>1000r/min |
|
50~80 80~120 120~180 |
0.06~0.14 0.08~0.16 0.10~0.20 |
0.1~0.18 0.12~0.21 0.15~0.25 |
5.4.1 滚动轴承
5.4.2.1 轴承与瓦壳的结合应牢固,表面不
得有裂纹,气孔和伤痕。
5.4.2.2 与轴颈接触角度在下瓦中部60-90º
范围,接触均匀用涂色法检查每平方厘米不少
于3-4块色印。
5.4.2.3 检查轴瓦的油道,油孔是否畅
润滑情况是否良好。
5.4.2.4 轴瓦顶间隙按表5选取。
5.5 填料密封
5.5.1 填料密封衬套和压盖与轴的径向间隙一般为0.40-0.50mm,四周间隙均匀。
5.5.2 填料密封压盖与填料箱内壁一般采用H11/d11配合。
5.5.3 填料对口应开30º斜口,每圈接口应互相错开120º,填料不宜压装过紧。
5.6 联轴器
弹性套柱销联轴器两轴的对中偏差及端面间隙,应符合表6标准
6 试车与验收
6.1 试车前的准备
6.1.1 检查机座的地脚螺栓及机座与泵、电动机之间的连接螺栓的紧固情况。
6.1.2 检查电机与泵的联轴器连接情况。
6.1.3 检查轴承内润滑油量是否适宜。
6.1.4 检查轴向密封装置是否压的过紧和过松。
6.1.5 检查压力表、安全阀、溢流阀是否灵敏好用。
6.1.6 进、出口阀门开关位置是否正确。
6.1.7 清除泵座及周围一切工具和杂物。
6.1.8 拆除联轴器拄销、检查电机转向是否正确。
6.1.9 装上联轴器柱销,准备试车条件,接通电源便可启动开车。
6.2 试车
6.2.1 空负荷试车
6.2.1.1 检查各部响声是否正常,有无摩擦异常振动等现象。
6.2.1.2 检查各部轴承是否有不正常现象。
6.2.1.3 检查密封处是否有渗漏。
6.2.1.4 检查空运转电流是否在规定范围内。
6.2.2负荷试车
6.2.2.1 检查滑动轴承温度不高于65℃,滚动轴承温度不高于70℃。
6.2.2.2 检查运转有无异常振动和噪音,机体振幅值不超过0.15mm;
6.2.2.3 检查电流是否超过额定值。
6.2.2.4 检查流量、压力是否平稳,达到铭牌出力或满足生产需要。
6.2.2.5 加负荷运转时压力应逐步升高。
6.2.2.6 试运转时间不小于2小时。
6.3 验收
6.3.1 设备经负荷试车,运转情况良好,各主要操作指标达到铭脾能力或设计要求
6.3.2 检修质量达到规程要求。
6.3.3 检修记录齐全,准确即可按规定程序办理交接手续,交付生产使用,
7 维护检修安全注意事项
7.1 维护安全注意事项
7.1.1 必须严格执行工艺操作规程和有关安全制度。
7.1.2 启动设备前要先详细检查安全装置是否齐全,可靠。
7.1.3 设备在运行中,不准擦拭运转部位。
7.2 检修安全注意事项
7.2.1 设备检修前要做好设备及管线的清扫处理工作,关闭进、出口活门或加堵盲板,与系统隔绝。合格后办理检修交出手续。
7.2.2 设备检修前必须切断电源,经复查后,在电源处挂上“禁动牌”标志,方可开始检修。
7.2.3 检修工具,拆卸,清洗,更换的零部件,要放在规定的地方,摆放要整齐、做到文明施工
7.3 试车安全注意事项
7.3.1 试车工作应设专人负责,并在统一指挥下进行。
7.3.2 开停车由专人负责操作,操作者应持有本岗位“安全作业证”。
7.3.3 设立明显的试车标志,禁止无关人员进入试车现场。
7.3.4 试车前,先检查驱动电机旋转方向是否正确,旋转方向正确后,联接联轴器,装好防护罩,方可试车。
7.3.5 严格按照泵的启动程序开车。
7.3.6 试车中注意泵的运转是否正常,如发现异常振动和声响,电流超过额定值时,应立即停车检查处理,消除后再行试车。
柱塞泵维护检修规程
1 总则
1.1 适用范围
本规程适用于化工厂常用卧式柱塞泵的维护和检修,特殊用途卧式柱塞泵以及立式柱塞泵的维护和检修可参考执行。
1.2 结构简述
柱塞泵主要由液压缸体、柱塞、十字头、导轨、曲轴、滑块、泵架等部件组成。由电机经联轴器、减速机及调节机构驱动。
1.3 设备性能
部分常用卧式往塞泵的性能见表1。
2 完好标准
2.1 零、部件
2.1.1 主、辅机的零、部件完整齐全,质量符合要求。
2.1.2 仪表、调节机和各种安全装置齐全完整、灵敏准确。
2.1.3 基础、机座稳固可靠,地脚螺栓和各部螺栓连接紧固、齐整。
2.1.4 管线、管件、阀门、支架等安装合理,牢固可靠,标志分明。
2.1.5 防腐、保温、防冻设施完整有效。
2.1.6 各部配合间隙及阀组严密性符合要求。
2.2 运行性能
2.2.1 润滑良好,润滑系统畅通。实行“五定”、“三级过滤”。
2.2.2 无异常振动、松动、杂音等现象。
2.2.3 轴承温度不超过规定值,十字头等主要磨损部位正常,压力、流量、电流等运行参数符合要求。
2.2.4 用作计量泵时,流量调节装置可靠准确,误差在±1%以内。
2.2.5 生产能力达到铭牌出力或查定能力。
2.3 技术资料
2.3.1 设备图样、易损件图、使用说明书等档案资料齐全。
2.3.2 设备履历卡片、检修及验收记录等资料齐全、准确,填写及时。
2.3.3 设备操作规程、安全技术规程、维护检修规程齐全。
2.4 设备及环境
2.4.1 设备清洁,外表无灰尘、油垢。
2.4.2 基础及底座整洁,表面及周围无积水、废瓶环境整齐、清洁。
2.4.3 泵体及附属管件,管线油漆完整,无鼓泡脱落现象,符合规定要求。
2.4.4 进、出口阀门、管口法兰、填料、泵体、端盖等处均达到无泄漏标准。
3 设备朗维护
3.1 日常维护
3.1.1 严格执行岗位操作法,认真填写运行记录。
3.1.2 定时检查各部运行状况(滚动轴承温度不超过75℃),并按时记录。
3.1.3 每班检查润滑油位、油压等是否符合要求。
3.1.4 每道检查各密封部位有无泄漏。 ”
3.1.5 在冰冻季节停车后,应排净泵内积水和物料,以免结冰损坏零件。
3.2 定期检查内容
3.2.1 每三个月对润滑油质作一次分析,检查油的粘度、水份、杂质等的变化情况。
3.2.2 每月检查一次安全阀、单向阀、压力表和其它仪表装置是否灵敏可靠.
3.2.3 每月检查泵体振动情况,泵体金振幅为0.10—0.20I四It
3.3 常见故障处理方法
常见故障处理方法见表2。
3.4 紧急情况停车
遇下列情况之一时,必须紧急停车:
a.泵内发生严重异常声响;
b.振动突然加剧;
c.轴承温度突然上升超过规定值;
d.泵流量下降;
e.电流超过额定值,并继续上升不降;
f.其它危及安全的情况。
4 检修周期和检修内容
4.1 检修周期
检修周期见表3
表3
检修类别 |
小修 |
中修 |
大修 |
检修周期,月 |
3 |
12 |
24 |
当本单位状态监测手段,已经具备开展预知维修的条件后,经请示本单位上一级主管部门批准,可不受此条的限制。
4.2 检修内容
4.2.1 小修
4.2.1.1 更换密封填料,消除泄漏点。
4.2.1.2 检查,清洗泵入口和油系统的过滤器,更换润滑油。
4.2.1.3 检查、紧固各部螺栓。
4.2.1.4 检查、修理进出口阀组零部件。
4.2.1.5 检查、修理联轴器零件。
4.2.1.6 检查、调整或更换易损零、部件。
4.2.2 中修
4.2.2.1 包括小修项目。
4.2.2.2 修理或更换进出口阀组零件。
4.2.2.3 修理或刮研各部轴瓦,检查或更换轴承。
4.2.2.4 检查或修理柱塞、十字头、滑块,曲轴等主要部件。
4.2.2.5 校验压力表、安全阀、计量调节机构等。
4.2.2.6 检查、清洗减速机。
4.2.3 大修
4.2.3.1 包括中修项目。
4.2.3.2 解体,清洗、检查测量各零、部件。
4.2.3.3 修理或更换曲轴、连杆、十字头、柱塞等主要部件。
4.2.3.4 更换轴瓦。
4.2.3.5 机体找平,曲轴缸体重新找正。
4.2.3.6 检修减速机。
4.2.5.7 修补基础,机体喷漆。
4.2.5.8 电机检查、修理、加油。
5 检修方法和质量标准
5.1 泵架
5.1.1 泵架不应有砂眼、裂纹等缺陷。装满煤油2-4小时应无渗漏。有缺陷时可补焊修理,焊前应缓慢预热至600-700℃,焊后随即加热到650-700℃,保温,缓慢冷却。
5.1.2 在泵架加工面上用水平仪测量泵架安装的水平度,纵、横向水平度误差均不大于0.05mm/m。
5.1.3 机架与上盖的结合面应平整光滑,装配严密。对无垫片者,用涂色法检查,每平方厘米表面上有2-3块色印,且均匀分布。
5.2 缸体
5.2.1 缸体内表面应光滑无伤痕,沟槽、裂纹等缺陷。有轻微拉毛和擦伤时,可用半圆型油石沿缸体内圆周方向磨光,伤痕严重时应进行捏缸。缸体内径最大磨损量不得超过原始尺寸的2%。
5.2.2 用内孔千分尺检测缸体内径的圆度和圆柱度误差,不得超过内径公差之半,超标时应加工处理。
5.2.3 缸体中心线直线度为0.08mm/m。
5.2.4 缸体大修时应做水压试验,试验压力为设计压力的1,25倍,试压10-15分钟无渗漏现象。缸体因腐蚀、冲蚀减薄不能承受水压试验时,应予以报废。
5.3 曲轴
5.3.1 曲轴各表面应光滑无损伤,主轴颈与曲柄颈擦伤凹痕面积大于轴颈面积的2%,轴颈上的沟槽深度达0.30mm以上时,可用磨光或喷镀法修理。
5.3.2 在机床上用千分表检测曲轴颈径向圆跳动和圆柱度均为直径公差之半;主轴颈径向圆跳动为0.03mm。超过规定极限时应更换。
5.3.3 曲轴中心线与缸体中心线垂直度为0.15mm/m,可用仪器及缸体拉钢丝等方法测量。
5.3.4 曲轴安装水平度误差小于0.10mnl/m。
5.3.5 曲轴直线度为0.05mm/m。
5.3.6 主轴颈与曲轴颈直径减小1%时,应予更新。
5.4 连杆
5.4.1 连杆应做无损探伤,不得有裂纹等缺陷。。
5.4.2 连扦两孔中心线平行度为0.30mm/m,超过规定值应更换。
5.5 十字头、滑板和导轨
5.5.1 十字头销轴的圆度和圆柱度为宜径公差之半。
5.5.2 十字头、滑板和导轨的表面应光滑,无毛刺、伤痕等缺陷。滑板与导轨的接触面有轻微的擦伤、沟痕深度不超过0.10mm时,可用半圆油石修磨并抛光。
5.5.3 十字头销轴与轴套的间隙为0.03-0.06mm;最大极限间隙不大于0.12mm。
5.5.4 十字头滑板与导轨的间隙允许为十字头直径的千分之二;磨损间隙不大于0.35mm。
5.5.5 滑板与导轨应接触均匀。
5.6 柱塞
5.6.1 柱塞表面应无裂纹、凹痕、斑点、毛刺等缺陷。有轻微擦伤,沟槽深度不超过0.10mm时,应修磨并抛光。
5.6.2 柱塞的磨损不得超过表4规定。
表4 mm
柱塞直径 |
圆度与直线度 |
直径缩小量 |
柱塞直径 |
圆度与直线度 |
直径缩小量 |
50~80 |
0.10 |
<0.65 |
>80~120 |
0.15 |
<0.10 |
5.7 进、出口阀组
5.7.1 进、出口阀组的阀座与阀芯镕封面不允许有擦伤、划痕、腐蚀、麻点等缺陷。
5.7.2 阀座与阀芯应成对湿磨,研磨后应保持原来密封面曲宽度。
5.7.3 阀座与阀芯研磨后用煤油试验,五分钟内不允许有渗漏现象。
5.7.4 检查弹簧,若有折断或弹力降低时,应更换。
5.7.5 阀座与阀体接触面应紧密贴合。
5.7.9 阀体装在缸体上必须牢固,紧密,不得有松动泄漏现象。
5.8 滑动轴承
5.8.1 滑动轴承检修时,应检查轴承内的表面粗糙度是否符合要求。磨损的沟痕是否严重;沟痕深度超过0.30mm时,可用刮刀修刮、研合、重新调整垫片和间隙。
5.8.2 检查油道、油孔是否畅通,润滑情况是否良好。
5.8.3 轴承合金不应有裂纹、气孔和脱壳等缺陷,可用煤油浸透法和敲击听音鉴别法来判断轴承合金与轴承体结合是否良好。
5.8.4 轴颈与轴承在轴颈正下方60-90º范围内,连杆瓦在受力方向的上方60-75o范围内,应均匀接触,用涂色法检查每平方厘米不少于2-3块色印。
5.8.5 轴承体与轴承座,连杆瓦与瓦座都应均匀贴合,用涂色法检查接触面积不少于总面积的70%。
5.8.6 主轴颈与主轴瓦、曲柄颈与连杆瓦安装间隙应符合表5规定,磨损间隙不大于轴径千分之二。
5.9 滚动轴承
5.9.1 滚动轴承的滚动体与内外滚道无坑疤、麻点、锈蚀等缺陷,保持架完好,接触平滑转动灵活无杂音。
5.9.2 滚动轴承拆装应使用专用工具或压力机。轴承加热装配时,机油温度不超过120℃,在油中浸浴10-15分钟后进行组装。严禁用火焰直接加热和用锤直接敲击轴承。
5.9.3 按滚动轴承的游隙要求,用塞尺或千分表或其它方法检查磨损情况,当游隙大于规定值时则更换滚动轴承。
5.9.4 用千分表检查轴向串量是否符合要求,超过规定时应调整和更换。
5.9.5 轴与轴承内圈配合一般为H7/K6,轴承与轴承座孔的配合一般为K7/h6。
5.10 联轴器
5.10.1 联轴器的对中应符合表6规定。
5.10.2 两半联轴器间端面间隙沿圆周各个方向应相等,允差为O.30mm。
6 试车与验收
6.1 试车前的准备
6.1.1 检查机座地脚螺栓及机座与泵、电动机之间的连接螺栓是否紧固。
6.1.2 检查联轴器连接情况。
6.1.3 检查轴承箱内润滑油量是否适宜。
6.1.4 检查轴向密封是否压得过紧或过松。
6.1.5 检查压力表、安全阀、温度计及其他仪表是否灵敏好用。
6.1.6 液压缸有保温时,应检查输送介质,是否为液体状态,否则不允许开车。
6.1.7 检查吸入管道的过滤器,溢流阀是否处于完好状态。
6.1.8 进、出口阀门开关位置正确。
6.1.9 盘车2-3周,应无卡涩。
6.2 试车
6.2.1 空负荷试车
6.2.1.1 再次确认具备试车条件后,接通电源,先点动一次,若无异常,则进行空负荷试车。
6.2.1.2 空负荷试车时应检查设备运行情况:
a.声响和振动;
b.轴承状况;
c.填料密封状况;
d.电流值。
6.2.2负荷试车
6.2.2.1 在额定负荷下运转,应无异常振动和噪音,泵体全振幅为0.10-0.20mm。
6.2.2.2 电流不超过额定值。
6.2.2.3 流量、压力平稳,达到铭牌出力或满足生产需要。
6.2.2.4 密封填料泄漏量不大于10滴/分。对计量泵,泄漏量不大于3滴/分。各连接处的密封点不应有渗漏现象。
6.2.2.5 负荷试车时压力应逐渐提高,如遇不正常情况,应立即停车处理后,重新试车。
6.3 验收
检修质量达到本规程标准,检修记录齐全、被确。设备经负荷试车,运行情况良好,各主要操作指标达到铭牌出力或设计要求,即可按规定程序办理交接手续,交付生产使用。
7 维护检修安全注意事项
7.1 维护安全注意事项
7.1.1 严格执行工艺操作规程和有关安全制度。
7.1.2 启动设备前必须先盘车和点动试验。
7.1.3 不准擦拭运转设备。
7.1.4 不准用水冲湿电机和仪表装置。
7.2 检修安全注意事项
7.2.1 检修前应做好设备、管路的排放、清洗、处理工作,处理合格后,办理检修交出手续。
7.2.2 检修前必须切断电源,经复查后,在电源处挂上“禁动牌”标志后,方可开始检修。
7.2.3 关闭进、出口阀门或加培育板,与系统隔绝。
7.2.4 检修有酸、碱液及其它腐蚀性或有毒介质的设备时,要佩戴好专用劳动保护护具。
7.2.5 检修工具以及拆卸、清洗、更换的零、部件要按规定整齐摆放,文明施工。
7.3 试车安全注意事项
7.3.1 试车工作应设专人负责,统一指挥。
7.3.2 由专人负责操作,操作者应持有本岗位的“安全作业证”。
7.3.3 设立明显的试车标志,禁止无关人员进入试车现场。
7.3.4 负荷试车启动前,必须开启出口阀或旁路。
工程师必备
- 项目客服
- 培训客服
- 平台客服
TOP




















