王中林院士团队AM:自供能仿生胡须,机器人的新一套环境识别系统
2021年5月24日 11:00动物具有多种感官用来感知外部环境,例如视觉、听觉、嗅觉、味觉和触觉等,这些感官协调工作使得他们能够应对复杂的环境。当前的机器人主要依靠摄像机和图像识别技术来获取环境信息。但是,随着计算机、微电子学和信息处理技术的飞速发展,人们对机器人在不确定和复杂环境下的适应能力提出了新的要求。因此,寻求可以互补的环境识别策略对于扩展智能机器人的应用领域和适应性至关重要。自然界给我们提供了灵感,有许多生活在黑暗、狭窄、浑浊等极端环境中的生物。他们可以利用触觉感知所处的环境,识别和捕获猎物。这些生物都使用结构相似的传感器(有明显的触杆或突起)来感知环境,例如鱼类的侧线以及鳍足类和啮齿类动物的胡须。它们可以通过感知触杆的应变来接收外部流体信号或触碰信号。触须探测器已经发明了很多年,主要用于水下无人机来营救、检测污染物和探索浑浊的水环境。传统的触须探测器主要基于压阻、压电、光学和磁性原理。这些传感器有其自身的缺点,如,非工作状态下的能量消耗,重量大,易受干扰,成本高且难以小型化、阵列和封装,这阻碍了该技术在机器人领域的广泛应用。
作为一种新的机电转换技术,摩擦纳米发电机(TENG)由于其对机械刺激的高灵敏性,不仅可以用于能量收集,而且可以作为出色的自供能机电传感器。目前已经报道了很多基于TENG的传感器的相关工作,但是,缺乏合适的数据采集电路以匹配TENG的电容性内抗,这限制了TENG传感器的可商用性。除此之外,大多数触觉技术的发展主要集中在电子皮肤上,而电子皮肤存在易污染、易破损和易干扰的缺点。
因此,发展灵敏度高,成本低,易于阵列化集成化的自供能触觉感受器及采集系统对机器人触觉技术的发展具有重要意义。
鉴于此,王中林院士团队创造性地设计了由仿生胡须机械感受器(biomimetic whisker mechanoreceptor,BWMR)该传感器基于接触起电及静电感应原理,能够将外部机械刺激转换为电信号,根据传感器输出电信号的波形即可判断胡须的摆动状态,从而获取外部环境信息。通过胡须对信号的放大做用,传感器能够感知1.129uN的微弱激励,与电子皮肤相比,有效地提高了传感器寿命、稳定性和抗干扰性能,由于传感器自供能,易于制造、成本低、灵敏度高的优点,可有利于在机器人上阵列化装配,不会给系统造成能量负担。
在此基础上,作者还设计了基于静电计原理的信号采集电路,解决了现有采集电路与TENG内阻不匹配导致信号失真的问题。并且构建了触觉传感系统并展示了多种在机器人技术和工业种的应用。该研究以题为“Biomimetic Hairy Whiskers for Robotic Skin Tactility”的论文发表在最新一期《Advanced Materials》上。
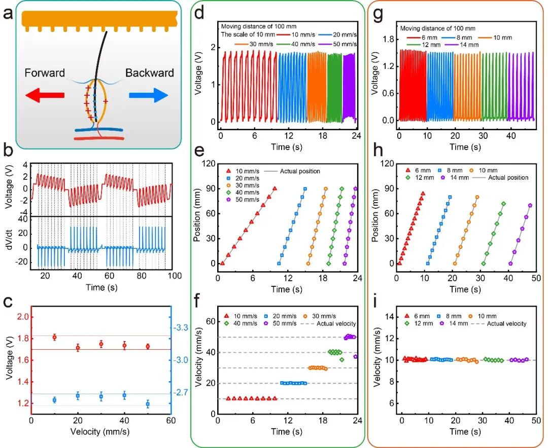
图6. BWMR在工业领域中用于设备参数的指示和远程监控。a)机电指示器用于速度、压力和位移远程监控和直接显示的示意图。b)BWMR作为指针的机电仪表用于远程获取其旋转角度的示意图。信号经过滤波及微分后,通过对峰值计数从而得到稳定的旋转角度。c)当指针以不同的速度旋转以及在两个刻度之间振动时,BWMR仪表的产生的开路电压及微分信号。正峰值和负峰值分别是顺时针和逆时针旋转产生的。由于电压信号会存在基线漂移和信号波动,但经过微分处理后,信号稳定性会大幅度提高,具有更高的抗干扰能力。d)利用多个BWMR指针提高了分辨率的示意图。e)指针1,指针2和两者并连后的VOC信号。利用两个BWMR指针可使峰值密度加倍。f)根据两个并联胡须产生的信号峰值数量得出的指针位置,以及与真实值的比较。
论文链接:
https://doi.org/10.1002/adma.202101891
相关进展
免责声明:部分资料来源于网络,转载的目的在于传递更多信息及分享,并不意味着赞同其观点或证实其真实性,也不构成其他建议。仅提供交流平台,不为其版权负责。如涉及侵权,请联系我们及时修改或删除。邮箱:info@polymer.cn
诚邀投稿
欢迎专家学者提供稿件(论文、项目介绍、新技术、学术交流、单位新闻、参会信息、招聘招生等)至info@polymer.cn,并请注明详细联系信息。高分子科技®会及时推送,并同时发布在中国聚合物网上。
欢迎加入微信群 为满足高分子产学研各界同仁的要求,陆续开通了包括高分子专家学者群在内的几十个专项交流群,也包括高分子产业技术、企业家、博士、研究生、媒体期刊会展协会等群,全覆盖高分子产业或领域。目前汇聚了国内外高校科研院所及企业研发中心的上万名顶尖的专家学者、技术人员及企业家。
申请入群,请先加审核微信号PolymerChina (或长按下方二维码),并请一定注明:高分子+姓名+单位+职称(或学位)+领域(或行业),否则不予受理,资格经过审核后入相关专业群。
点
这里“阅读原文”,查看更多
工程师必备
- 项目客服
- 培训客服
- 平台客服
TOP




















