判断变频器主回路功率器件的好坏,有个万用表就够了!
2021年6月3日 13:10 浏览:3126
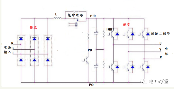
通常我们在使用变频器、伺服驱动器时,常常遇到过电流,过电压等情况,当排除参数问题后,如何测量整流逆变主回路,下面我来说一说:
万用表调到二极管档,将黑表笔接主回路端子上的 P ⊕,红表笔依次接 UVW,若测量值相近,且在 0.3V ~ 0.7V 之间,则逆变桥上桥续流二极管正常,否则续流上桥二极管损坏。
若测量到上桥续流二极管正常,再将万用表调到电阻档,红表笔接主回路端子上的P ⊕,黑表笔依次接主回路端子上的 UVW,若测量值相近,且阻值为兆欧(M)级,则逆变桥上桥IGBT 正常,否则逆变桥上桥 IGBT 损坏。
万用表调到二极管档,红表笔接驱动器端子 P -,黑表笔依次驱动器 UVW 端子,若测量值相近,且在 0.3V ~ 0.7V 之间,则逆变桥下桥续流二极管正常,否则续流下桥二极管损坏。
若测量到下桥续流二极管正常,再将万用表调到电阻档,黑表笔接端子上 P -,红表笔依次接 UVW,若测量值相近,且阻值为兆(M)级,则逆变桥下桥 IGBT 正常,否则逆变桥下桥 IGBT 损坏。
万用表调到电阻档,测量 R、S、T两两之间的阻值应该为兆欧(M)级,且要阻值相似。
近期推荐


技术邻APP
工程师必备