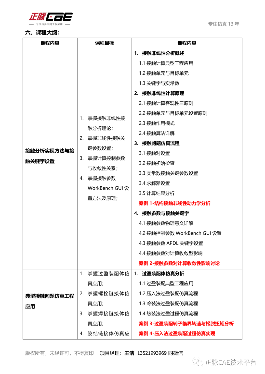
焊接、螺栓连接等典型接触问题在复杂装配体 仿真分析工程应用



一、课程安排

培训目标接触分析基本理论;接触分析前处理技巧与分析流程;

接触实参数设置原理与方法;接触分析计算收敛性调整方法;典型工程应用,包括螺栓连接结构、焊接结构、胶结结构以及铰接结构;接触问题高级衍生应用,包括摩擦生热、磨损以及接触密封等内容。本课程从理论出发,学员可掌握各操作设置的物理意义,从而对计算结果的适用性做出评估, 通过案例详解,掌握仿真关键与技巧
培训地点北 京
培训时间 0617日 - 20日
培训方式线上线下同步学习(参与线上,同一课程线下免费复训)
提供授课纸质讲义、电子资料、案例模型
 二、思维导图

焊接、螺栓连接等典型接触问题在复杂装配体 仿真分析工程应用的图1








培训收费有两类,请您按自身需要灵活选择。

三、收费标准

焊接、螺栓连接等典型接触问题在复杂装配体 仿真分析工程应用的图2

焊接、螺栓连接等典型接触问题在复杂装配体 仿真分析工程应用的图3

焊接、螺栓连接等典型接触问题在复杂装配体 仿真分析工程应用的图4

焊接、螺栓连接等典型接触问题在复杂装配体 仿真分析工程应用的图5



四、优惠政策
1、持本人学生证或教师证享有9折优惠;
2、一个单位同时报名2人享有9折优惠; 
3、一个单位同时报名3人以上(含)享有8.5折优惠。

五、报名方式

点击报名:http://jishulink.mikecrm.com/ofT1NzI

登录后免费查看全文
立即登录
App下载
技术邻APP
工程师必备
  • 项目客服
  • 培训客服
  • 平台客服

TOP

16
7
30