市政工程检验批怎么划分?总结全面,赶快收藏!
2021年6月18日 14:58浏览:2410
来源:工程资料员
如有侵权,请联系删除
正文如下:
一、道路工程
二、给排水管道工程
三、桥梁工程
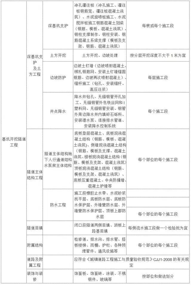
四、基坑开挖隧道工程
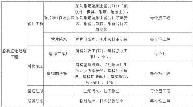
五、盾构掘进隧道工程
六、照明
七、绿化工程
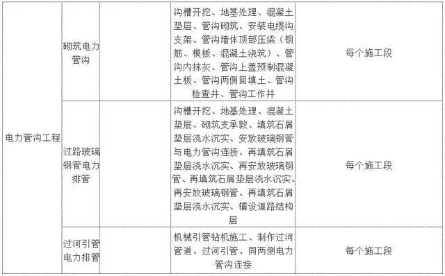
八、电力管沟工程
九、交通工程
3、985本规范图集+1000交底+18册安全质量图册领取!
5、全套安全标准/图册/交底/标化视频/操作规程/应急预案/ABC题库/三级教育领取!
8、福利来了!16G101土建立体识图,你想要的都在这儿啦!
技术邻APP
工程师必备
工程师必备
- 项目客服
- 培训客服
- 平台客服
TOP




















