7月9-11日 斯姆勒 北京 | ANSYS 结构振动及振动冲击试验环境仿真技术工程应用基础培训
2021年6月23日 15:58SMLCAE
ANSYS结构振动及振动冲击试验环境仿真技术工程应用基础培训
◆ 2021年北京站 ◆
培训目标
(一)、理解有限元分析动力学计算的原理;
(二)、掌握ANSYS workbench软件的使用功能和操作流程;
(三)、掌握工程结构动力学建模方法,分析技巧和动力学分析模块适用条件;
(四)、掌握工程结构冲击振动力学环境试验的分析方法;
(五)、培养独立工程结构的动力学分析能力。
增值服务
1、赠送培训同屏录制高清视频(价值2680元),可反复学习。
2、参与学员均免费注册为雅典娜仿真技术共享云平台会员,赠送仿真技术视频数百G仿真技术视频;
3、持本人学生证或教师证享有9折优惠;一个单位同时报名2人享有9折优惠; 一个单位同时报名3人以上(含)享有8.5折优惠。
4、参与学员及单位均可享受雅典娜云平台所有课程7折优惠。
5、单次课程参与培训人数5人及以上,可安排就近城市开课。
主讲老师
宁老师,斯姆勒首席专家,西安交通大学航空航天学院力学博士,多年上市机械企业结构负责人,18年的软件工程应用经验;长期从事有限元领域国家重大项目研究,发表论文20余篇,获得专利11项,开发有限元软件4项,具有资深的技术底蕴和专业背景;擅长静力学,模态分析,随机振动/谱分析,隐/显式动力学分析,转子动力学分分析、疲劳分析,线性/非线性屈曲分析,断裂力学分析,压电分析,复合材料分析,热分析,流体力学分析,多场耦合分析,ANSYS二次开发等仿真分析。善于利用ANSYS进行二次开发解决特定领域科研/工程问题。
课程亮点和创新点分析
(一) 在授课专家选择上,授课专家为从事多年CAE工程经验的博士学位专家授课,能够从仿真理论、项目工程经验等多维度进行详细和深度讲解;
(二) 在内容设计上,该课程基本涵盖了工程结构动力学分析的应用各个方面,包括动力学有限元计算基本原理、工程结构动力学建模方法、模态分析、谐响应分析、响应谱分析、随机振动分析等分析技巧和评价标准,也涵盖了工程结构振动试验环境模拟、动力学优化等高级应用;
(三) 在授课方式上,课程培训采用理论和软件案例操作相结合的方法,全面细致地讲解工程结构动力学分析等应用问题,让培训学员既掌握学科理论,又具备工程问题的解决能力,帮助科研院所、企业在工程结构应用上解决“鱼”和“渔”问题。
培训安排
培训时间Training Time
2021年7月9日-2021年7月11日
培训地点Training Place
北京(住宿可统一安排,费用自理)
付款方式 Terms of payment
此次培训费用可现金(微信支付宝)、刷卡或汇款的形式缴纳
大会日程
|
日期 |
课程 |
|
7月8日 |
报道入住 |
|
7月9日-7月11日 |
|
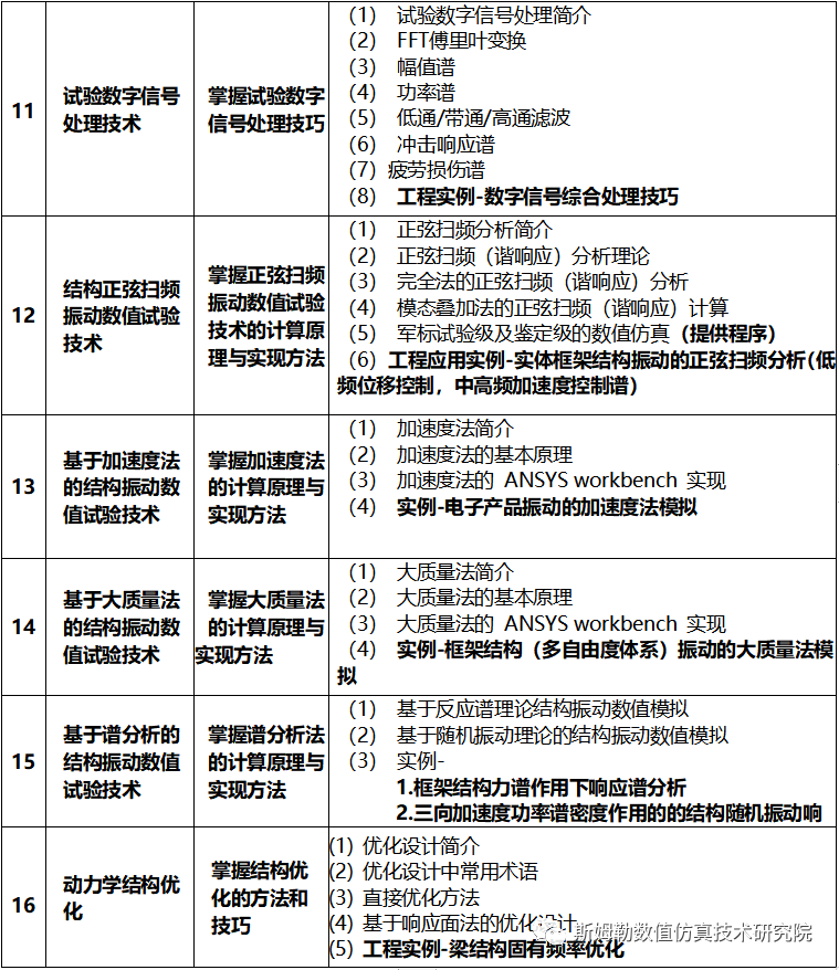
培训大纲
培训费用
1、培训费为3980元。,住宿可统一安排,费用自理。
2、持本人学生证或教师证享有9折优惠;一个单位报名2人享有9折优惠; 一个单位报名3人以上(含)享有8.5折优惠。雅典娜仿真技术共享云平台合作单位及VIP用户享受线下培训专题8折优惠。
3、内训与项目服务:针对科研单位和企业研发实际问题,结合企业产品研发目标设计方案,以多年工作经验的博士学科带头人带领技术团队进行项目合作,解决产品研发的实际问题,并同时提升需求单位技术团队的技能,贴近企业产品研发战略和人才培养工程。
点击报名:http://jishulink.mikecrm.com/gLFvxhU
/END/
工程师必备
- 项目客服
- 培训客服
- 平台客服
TOP




















