电气自锁和互锁的区别?怎么实现自锁和互锁?自锁和互锁电路图
2021年6月24日 15:08自锁和互锁都是接触器和按钮在实际应用中的常见接线方法,这些要从接触器和按钮的工作特点说起:
接触器的工作特点是——线圈未通电时,常开触点断开,常闭触点闭合;线圈通电后,常开触点闭合,常闭触点断开。
按钮的工作特点是——启动按钮按下后闭合,松手后立刻断开;停止按钮按下后断开,松手后立刻闭合。
· 自锁 ·
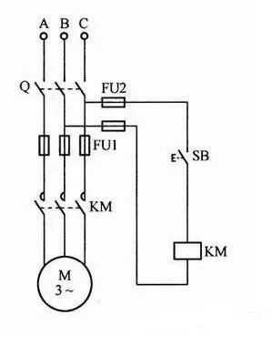
当我们使用单独一个按钮控制电路的时候,问题就出现了——按下启动按钮电路通断,松手后立刻断电▼
这样电路无法持续通电,不符合我们对电路的需求。怎么办呢?方法就是加入一个接触器:让接触器的线圈与按钮串联,常开触点与按钮并联▼
这样一来,当按下按钮后,接触器线圈通电,同时常开触点闭合。松开按钮后,虽然按钮断开了,但是常开触点依然接通。因此电路可以持续供电——这就是自锁。
自锁,就是为了保证电路的正常工作,配合按钮对电路的通断进行控制。
· 互锁 ·
如果有两条回路,同时我们要求两条回路不能同时通电。这个时候我们就需要用到两个接触器,先把自锁接好,保证每条线路都可以正常控制通断▼
然后再把各回路的接触器常闭触点接到另一个回路中,与按钮串联——甲回路的接触器常闭触点接到乙回路内▼
这样一来,当甲回路工作时,接触器KM1的常闭触点断开,即使按动乙回路的启动按钮,乙回路也无法启动——这就是互锁。
互锁,听这个名字就知道它与自锁不同,自锁是只影响自己的电路。而互锁则是至少有2个支路且相互影响的。如图所示:
这里是电动机正反转的电路图,我们知道电动机正反转的2个接触器是不能同时吸合的,同时吸合会导致短路。那么我们为了不让其同时吸合则引入了互锁电路。
我们可以看到,当接触器KMR吸合时,KMR的常闭触点打开,而这个常闭触点又串联在接触器KMF的启动回路上,当KMR的常闭触点打开时,KMF是无法得电,自然也无法吸合。反之亦然。
互锁,就是为了保证电路的用电安全。
· 联锁 ·
联锁其实就是互锁的升级版,具体如图:
上图按钮SB2、SB3使用了一对常开触点和一对常闭触点。我们按下按钮SB2时,不但启动了自己这一条回路(KM1),并且无论另一条回路是否启动(KM2),我们都使这条回路断开。在这里按钮SB2的常开触点是启动自己这一条支路的(KM1),而按钮SB2的常闭触点则是断开另一条支路(KM2)的。
点分享
点收藏
点点赞
点在看
工程师必备
- 项目客服
- 培训客服
- 平台客服
TOP




















