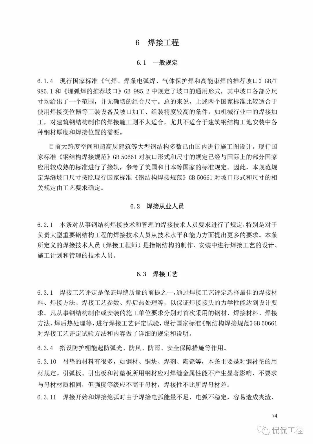
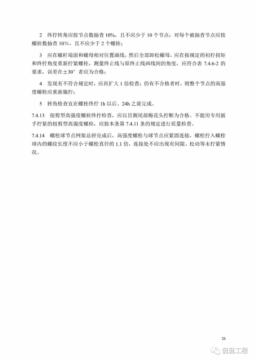
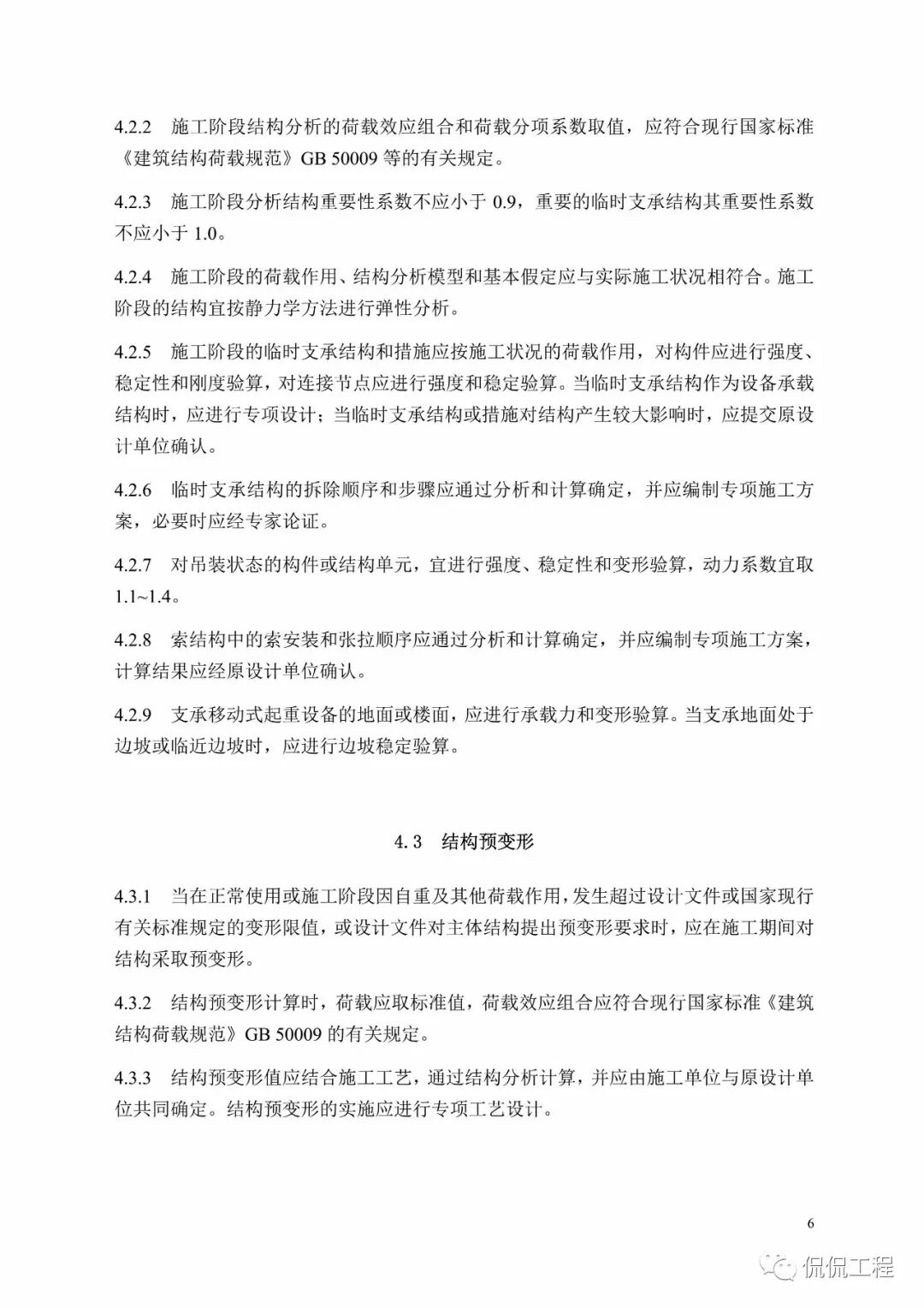
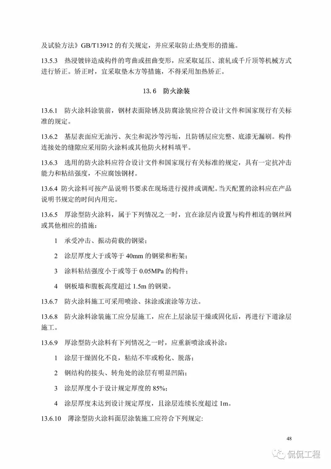
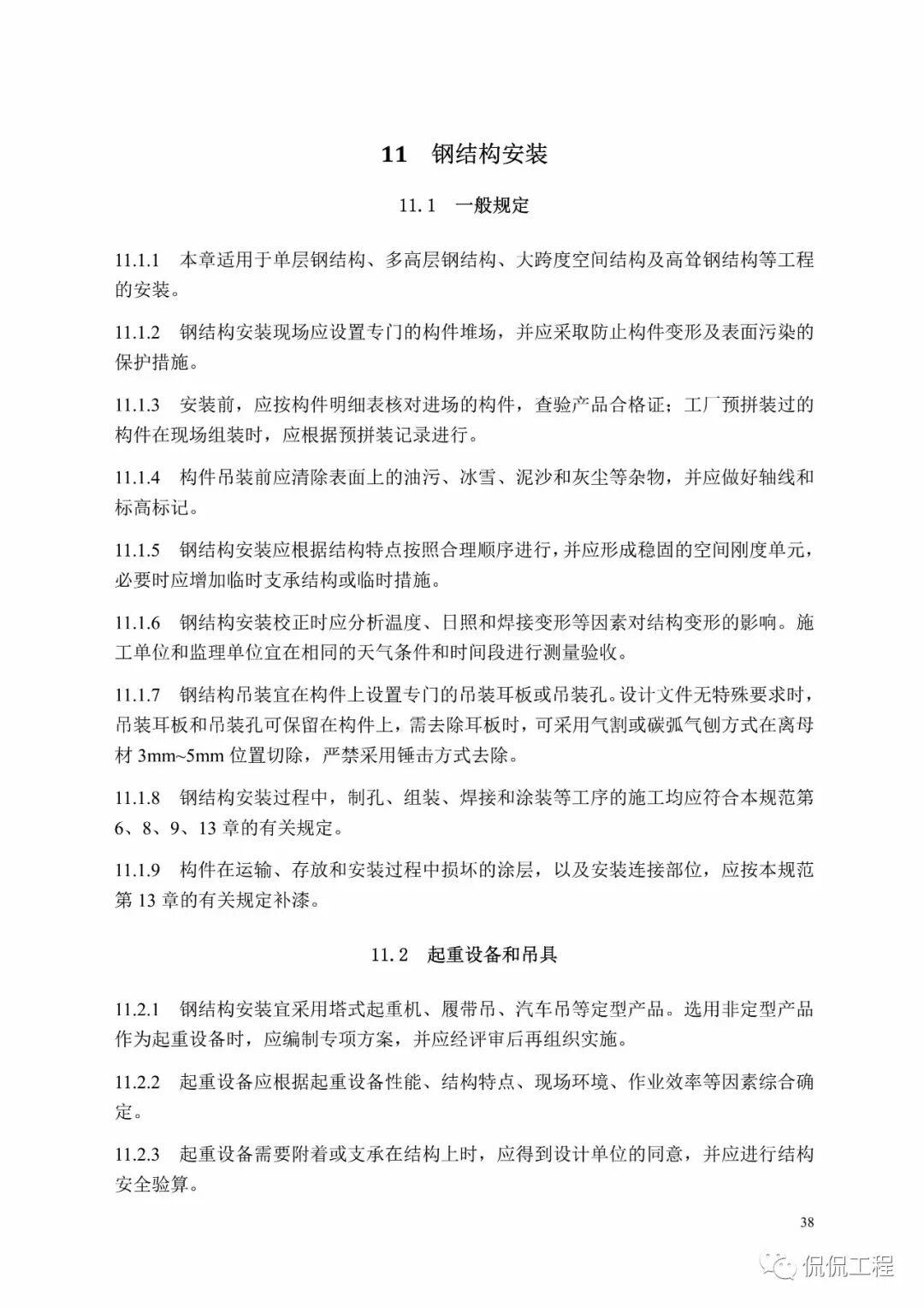
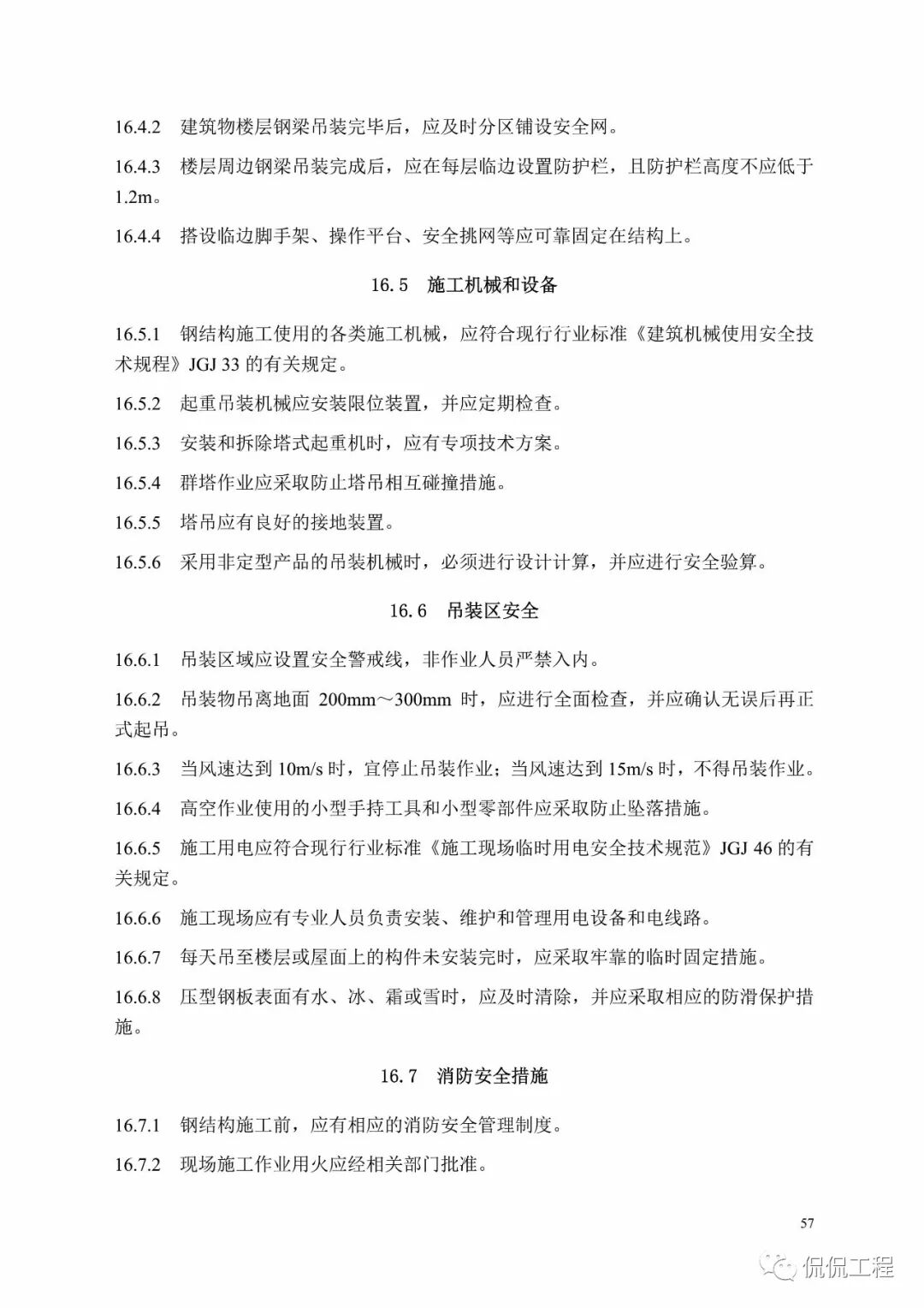
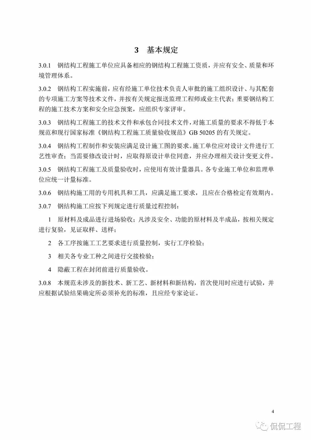
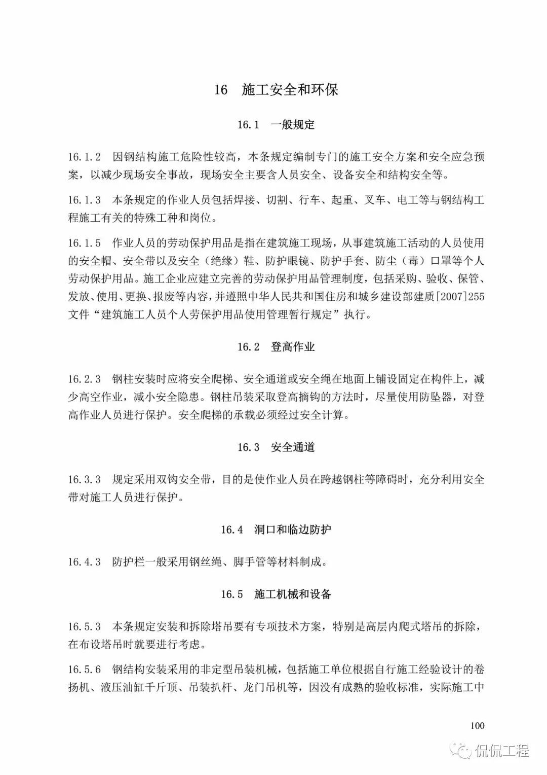
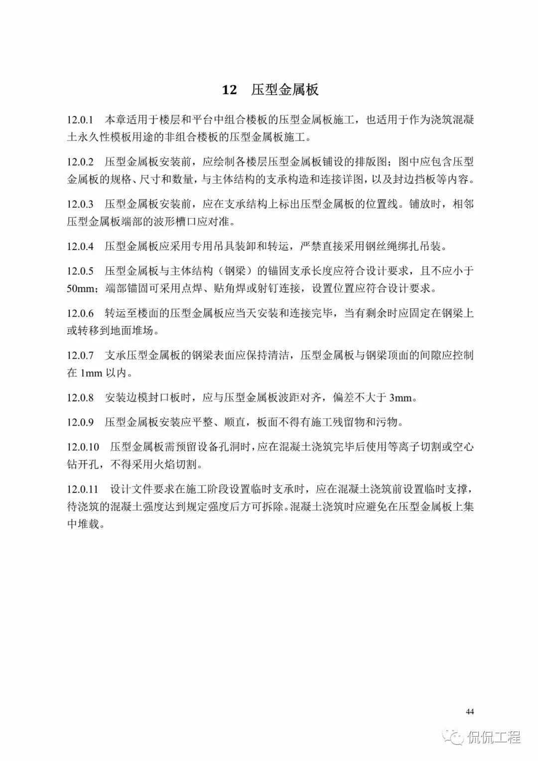
GB50755-2012钢结构工程施工规范
2021年7月1日 15:15浏览:2096 收藏:1
来源:网络
如有侵权,请联系删除
正文如下:
本文仅作技术交流 不得作为商用 请支持正版图书
3、985本规范图集+1000交底+18册安全质量图册领取!
5、全套安全标准/图册/交底/标化视频/操作规程/应急预案/ABC题库/三级教育领取!
8、福利来了!16G101土建立体识图,你想要的都在这儿啦!

技术邻APP
工程师必备
工程师必备
- 项目客服
- 培训客服
- 平台客服
TOP
1




















