变频器接线端子搞不清?这里全给你整理好了~
2021年7月13日 11:36浏览:2445 评论:1
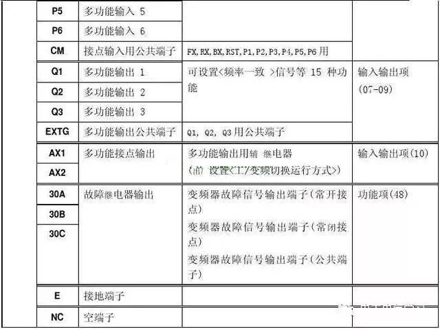
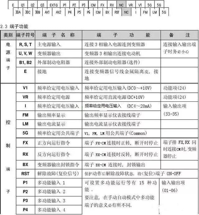
变频器的接线一般可以分为主回路接线和控制回路接线,为了能够更好的说明变频器的正确接线,我们参考以下变频器接线图来说明问题,其他变频器也是类似的接线,再给大家分享一些端子的含义以及功能解释,如图所示:
1.变频器电源端子排
2.变频器的控制电路端子接线排
技术邻APP
工程师必备
工程师必备
- 项目客服
- 培训客服
- 平台客服
TOP
1
1




















