大家好,我是薛哥。POE交换机在我们弱电行业经常应用,那么你对于POE供电技术熟悉吗?本篇文章可以仔细看看哦
POE交换机在安防行业的应用,给视频监控系统带来了质的改变,POE交换机。可通过网线为无线AP、网路摄像头等PoE终端设备供电,传送距离可达100m,安装简单,即插即用。非常适合无线城市、安防监控等行业使用。
POE(PowerOverEthernet)指的是在现有的以太网Cat.5布线基础架构不作任何改动的情况下,在为一poe供电些基于IP的终端(如IP电话机、无线局域网接入点AP、网络摄像机等)传输数据信号的同时,还能为此类设备提供直流供电的技术。POE也被称为基于局域网的供电系统(POL,PoweroverLAN)或有源以太网(ActiveEthernet),有时也被简称为以太网供电,这是利用现存标准以太网传输电缆的同时传送数据和电功率的最新标准规范,并保持了与现存以太网系统和用户的兼容性。

POE的两种供电方案——POE标准为使用以太网的传输电缆输送直流电到POE兼容的设备定义了两种方法:
一种称作“中间跨接法”(Mid-Span),使用以太网电缆中没有被使用的空闲线对来传输直流电(即1236线序走数据,4578线序走电力),相应的EndpointPSE支持POE功能的以太网交换机、路由器、集线器或其他网络交换设备。
另一种方法是“末端跨接法”(End-Span),是在传输数据所用的芯线上同时传输直流电,其输电采用与以太网数据信号不同的频率(即1236线序同时走数据和电力)。MidspanPSE是一个专门的电源管理设备,通常和交换机放在一起。它对应每个端口有两个RJ45插孔,一个用短线连接至交换机,另一个连接远端设备。可以预见,End-Span会迅速得到推广,这是由于以太网数据与输电采用公用线对,因而省去了需要设置独立输电的专用线,这对于仅有8芯的电缆和相配套的标准RJ-45插座意义特别重大。
当在一个网络中布置PSE供电端设备时,POE以太网供电工作过程如下所示。
1.检测:一开始,PSE设备在端口输出很小的电压,直到其检测到线缆终端的连接为一个支持IEEE802.3af标准的受电端设备。
2.PD端设备分类:当检测到受电端设备PD之后,PSE设备可能会为PD设备进行分类,并且评估此PD设备所需的功率损耗。
3.开始供电:在一个可配置时间(一般小于15μs)的启动期内,PSE设备开始从低电压向PD设备供电,直至提供48V的直流电源。
4.供电:为PD设备提供稳定可靠48V的直流电,满足PD设备不越过15.4W的功率消耗。
5.断电:若PD设备从网络上断开时,PSE就会快速地(一般在300~400ms之内)停止为PD设备供电,并重复检测过程以检测线缆的终端是否连接PD设备。

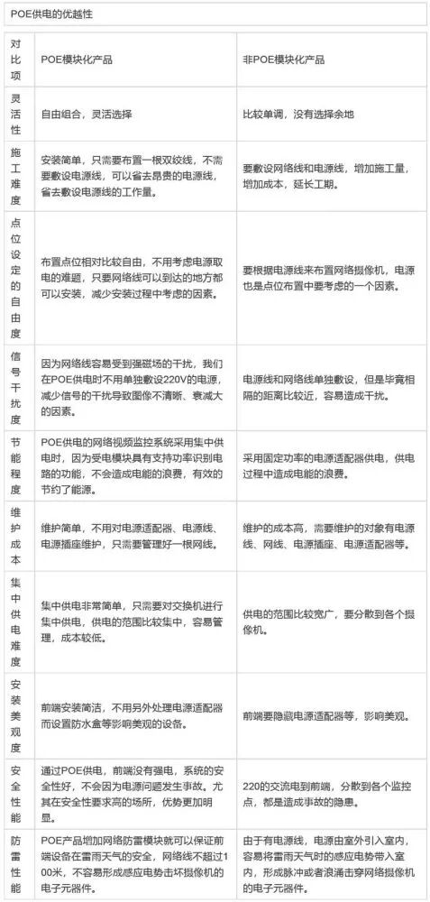
1.POE只需要安装和支持一条电缆,简单而且节省空间,并且设备可随意移动。(简单,方便)
2.节约成本。许多带电设备,例如视频监视摄像机等,都需要安装在难以部署AC电源的地方,POE使其不再需要昂贵电源和安装电源所耗费的时间,节省了费用和时间。
3.像数据传输一样,POE可以通过使用简单网管协议(SNMP)来监督和控制该设备。
4.POE供电端设备只会为需要供电的设备供电,只有连接了需要供电的设备,以太网电缆才会有电压存在,因而消除了线路上漏电的风险。(安全性)
5.一个单一的UPS就可以提供相关所有设备在断电时的供电。(集中供电)
6.用户可以自动、安全地在网络上混用原有设备和POE设备,这些设备能够与现有以太网电缆共存。
7.使网络设备便于管理。因为当远端设备与网络相连后,才能够远程控制、重配或重设。
8.在无线局域网中,POE可以简化射频测试任务,接入点能够被轻松地移动和接入。

不是所有的设备都支持POE供电的,曾经就接到过一起这样的售后,一个客户说他的监控摄像头在没接电源的情况下通过网线接在我们的8口POE上灯不亮,摄像头也不工作。接了摄像头电源后就一切正常。听到客户反映的情况,我首先就让客户查下他的摄像头是否支持POE供电,果不其然,他的设备不支持POE供电。
检查受电设备的功率是否超出了POE交换机端口供电的最大功率
POE交换机的端口供电功率有两种,一种是15.4W,一种是30W。如果用的是15.4W的POE交换机,受电设备的功率却大于15.4W,就会出现供电不稳,或者供不了电的。
检测POE交换机在满负载的工作状态下,供电功率是否超出了供电总功率
POE交换机除了单个的端口供电功率,还有个总供电功率。市面上有的8口POE交换机总供电功率是90W,单个端口供电功率是15.4W。如果每个端口的供电功率都使用到顶峰,8个端口就是8×15.4=123.2W。这样就超出了本台交换机的总功率,供电自然就会出现问题。所以使用POE交换机要有个妥善的搭配,功率大的受电设备和功率小的搭配起来使用。

只针对符合IEEE802.3af/at 标准PoE设备
首先我们先来看下表IEEE802.af和IEEE802.3at标准中对Cat5e网线要求:

说明:Type 1 value和Type 2 value 分别指IEEE802.3af和IEEE802.3at的要求。
从表中可以看出:100米cat5e网线的等效阻抗IEEE802.3at须小于12.5欧姆,而IEEE802.3af则需小于20欧姆。
结论一:PoE供电距离与网线是息息相关的,网线的阻抗越低传输距离越远,一切抛开网线谈PoE供电距离都是耍流氓!要想供电足够远,网线首先要买正品。
IEEE 802.3af/at标准对PoE供电电压要求
PoE输出电压范围44-57V,PD受电电压范围36-57V,802.3af/at标准;参考如下:

结论二:PoE供电距离要求远,输出的电压就必须高。
总结:要想PoE供电距离够远,网线必须符合标准,PoE供电产品的输出电压在标准之内(44-57V)尽量高。
例如:巨烽光电PoE产品采用输出电压是55V, 在符合标准的Cat5e 200米网线等效阻抗为25欧姆,AF标准电流是300mA,U=0.3*25=7.5V, 55V(PoE输出)-7.5V(衰减电压)=47.5V(200米网线负载端电压),根据P=UI, 最终得出200米网线负载端功率P=负载端电压U*AF标准电流I=47V*0.3A= 14.1W,足够q机或无线AP工作了。
当然一个健壮的网络不单单只看足够长的PoE供电距离,网络传输质量要有保障。根据IEEE规定网线传输超过100米,就不保证传输质量,但是在有的情况下(成本压力下),例如安装摄像头时候,我们会超过了十几米,这里教您一个小窍门:对超过不是太多的情况下,将摄像头的连接速率手动设置成10M,对于1个200万像素的q机,10M速率足够了,非常大的几率解决问题。
PoE交换机的总功率是一个非常重要的指标,直接关系到可以带多少摄像头。以电源功率是400W的、24端口的PoE交换机来说,除去损耗后PoE交换机总功率大概为370W。
在IEEE802.3af标准下,它能够供满24个端口(370/15.4=24),即可以同时给24个摄像头供电,也就是满载供电。但如果是按照IEEE802.3at标准的单口最大供电功率30W计算,同时最多就只能给12个端口供电了(370/30=12)。
实际使用中,很多普通网络摄像头的最大功耗较低,基本不超过15W,如果这时每个PoE端口按照最大功率(比如30W)去预留供电功率的话,就会出现有的端口PoE功率用不完,而有的端口却分不到功率的情况。比如,有些PoE交换机均支持动态功率分配,可以避免这种情况。在选购PoE交换机时,要看交换机是否支持动态功率分配,这样每个端口只分配实际使用的功率,这样就能更高效地利用PoE交换机的供电功率。



从技术角度来讲,PoE的技术发展多年,目前已经处于非常成熟的阶段。但由于目前监控市场迫于成本压力,选用的PoE交换机或者线材品质过于低劣,再或者方案设计本身就不合理,导致采用PoE供电的项目维护的工作量特别大,所以工程商普遍存在PoE供电不稳定的观点。

网络监控项目,不同于普通的网络综合布线,数据传输量非常大,功率高,且要求全天候不间断工作,采用有品质保证的PoE设备和线材是整个系统稳定的保证。
安防行业应用PoE组网主要有简化布线、节能灵活、安全方便等优势。众所周知,一般的网络摄像机除了需要通过网线来传输视频信号外,还必须全天候为其提供足够的电力。而在现实施工中,经常会出现因为无法提供稳定的电源,而不得不重新设计摄像头的安装地点的情况。如此一来,重新设计安装地点额可能会导致出现监控死角,使监控失去意义。

1、灵活性,PoE只需要安装和支持一条电缆,简单而且节省空间,并且设备可随意移动;
2、节约成本,视频监控摄像机等,都需要安装在难以部署AC电源的地方,PoE使其不再需要昂贵电源和安装电源所耗费的时间,节省了费用和时间;
3、供电智能化,DC电源像数据传输一样,PoE可以通过使用简单网管协议(SNMP)来监督和控制设备;
4、消除供电安全隐患,PoE供电端设备只会为需要供电的设备供电,只有连接了需要供电的设备,以太网电缆才会有电压存在,因而消除了线路上漏电的风险;
5、集中供电优势,一个单一的UPS就可以提供相关所有设备在断电时的供电;
6、设备兼容性优势,用户可以自动、安全地在网络上混用原有设备和PoE设备,这些设备能够与现有以太网电缆共存;
7、使网络设备便于管理,当远端设备与网络相连后,能够远程控制、重配或重设;
8、在网络摄像机局域网中,PoE可以简化测试任务,接入点能够被轻松地移动和接入。
PoE交换机可以部署在汇聚交换机和无线AP之间,或者PON网络中ONU和无线AP之间的位置。通过选择8口、16口、24口不同端口密度的PoE交换机,可以部署在不同用户密度的热点区域。其中汇聚交换机+PoE交换机的组网模式非常适合部署在用户密集的区域,目前在高校的WLAN项目建设中,多采用此方式。PoE交换机解决方案应用范围广、部署数量大,是目前很多工程商的主流选择。被广泛运用在无线AP和网络摄像机组网中,方案采用AP+AC的方式便于集中管理,并使用PoE供电节省人力成本。

POE供电的安全传输距离100米,建议使用超五类全铜网线以上线缆。
POE供电网线要求这个问题只在中国等假货便宜货横行的国家是个问题,在很多发达国家不是问题。POE IEEE 802.3af标准要求PSE输出端口的输出功率为15.4W或者15.5W, 传输100米后的PD设备接受功率必须不小于12.95W,按照802.3af典型电流值为350ma计算,100米网线的电阻必须为(15.4-12.95W)/350ma = 7欧姆或者(15.5-12.95)/350ma = 7.29欧姆。
而标准网线是天然就满足这个要求的,IEEE 802.3af poe供电标准本身就是以标准网线测定的。而只所以会产生POE供电网线要求这个问题,是因为市面上的很多网线都是非标准网线,不是严格按照标准网线的要求来生产的。市面的非标准网线材质主要有铜包钢、铜包铝、铜包铁等,这些网线的阻值大,都不适合POE供电。POE供电必须使用无氧铜材质的网线,即标准网线。
PoE供电技术对线材的要求高,建议在监控项目中,千万不要在线材上省成本,得不偿失。

PoE交换机采用的标准不同,输出功率也会不同,比如:IEEE802.3af最大不超过15.4W,由于传输线材的损耗,能给最大功耗不超过12.95W的设备供电。遵循IEEE802.3at标准的PoE交换机,能给最大功耗不超过25W的设备供电。
PoE交换机的一个重要指标,就是PoE供电的总功率。在IEEE802.3af标准下,如果一台24口PoE交换机的PoE供电总功率达到了370W,那么就能够供满24个端口(370/15.4=24),但如果是按照IEEE802.3at标准的单口最大供电功率30W计算,同时最多就只能给12个端口供电了(370/30=12)。
是否带光纤口、带不带网管、速率选择(10/100/1000M)。
PoE只是解决供电问题,不会影响信号的,(一般供电是用的4、5、7、8四根线,而信号是1、2、3、6四根线),如果要使用多层交换机,只需要让离摄像机最近的交换机给摄像机供电就好了,后面的交换机则无需跟PoE有任何关系。