《电气设备预防性试验规程》未对绝缘电阻标准做规定,
测量方法与变压器类似。
⑹ 摇测低压侧对地绝缘电阻(一般有星形和开口三角)
③分别短接一次和二次侧,并遥测高压对低压间的绝缘值;
二.测量介质损失tanδ(有关内容见《进网作业电工培训教材》P346)
只对35KV及以上互感器的一次绕组连同套管,测量tanδ
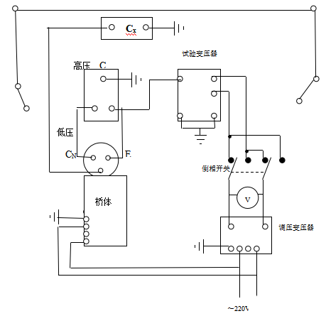
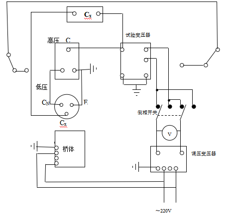
QS1型或QS2型高压交流平衡电桥,又称为“西林电桥”。
QS1电桥的技术特性:额定电压10KV;tanδ测量范围0.5~60%;试品测量范围Cx30pF~0.4μF(当CN=50 pF时);测量误差tanδ=0.5~3%时≤±0.3%,tanδ=0.3~6%时≤±10%;Cx测量误差≤±5%。
正接线是按照电桥设计的绝缘状态,高压部分接试验高压,低压部分接试验低压,接地部分接地。
桥体引线“CX”、“CN”、“E”处于低压,该引线可任意放置,不需使其“绝缘”。
反接线与电桥设计的绝缘状态成反相接线,高压部分接地,接地部分接试验高压。
桥体引线“CX”、“CN”、“E”处于高压,同时标准电容CN外壳处于高压,因此在试验时,该引线须“绝缘”。这种接法适用于被试品一极接地的情况。
③对角线接法,很少应用,见《进网作业电工培训教材》P350
3.“ -tanδ”位置时的测量,见《进网作业电工培训教材》P350
⑵接线并检查无误后,将各旋钮置于零位,选好分流位置;
⑶接通电源,加试电压,将“ +tanδ” 置于“接通”位置;
⑷增加检流计灵敏度,旋“调谐”旋钮,找到谐点后,调节R3使光带缩小;
⑸提高灵敏度,再顺序反复调节R3、C4(tanδ),使灵敏度在最大时光带宽度缩小;
⑹调节RX,可使光带达最小,此时电桥平衡。可记录试验数据;

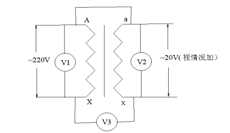
⑴测量时被测绕组两端短接,非被测绕组均要短路接地。

①合上K,右偏;断开K,左偏;则为同极性(减极性);
②合上K,左偏;断开K,右偏;则为异极性(加极性)。
220V交流电源、20V交流电源、开关K1、开关K2、电压表1、电压表2、电压表3
缓慢升压至试验电压,并密切注意倾听放电声音,密切观察各表计的变化,读取1min的电流值,并记录;
⑵用放电棒分别对一次接地充分放电,如图1和图2所示;
缓慢升压至试验电压,并密切注意倾听放电声音,密切观察各表计的变化,读取1min的电流值,并记录;
本号所刊发文章仅为学习交流之用,无商业用途,向原作者致敬。因某些文章转载多次无法找到原作者在此致歉,若有侵权请联系小编,我们将及时删文或者付费转载并注明出处,感谢您的支持!
(来源:网络,版权归原作者)