首页
学院
直播
问答
悬赏
全部悬赏
发布悬赏
专家入驻
会议
社区
CAE工程师认证
CAE服务
搜索
发布
注册
/
登录
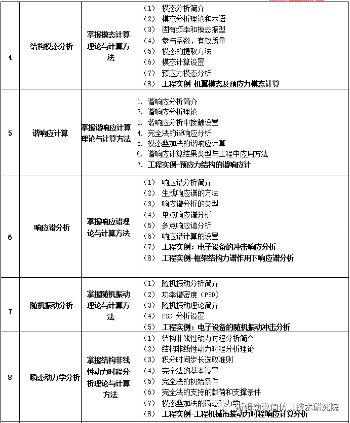
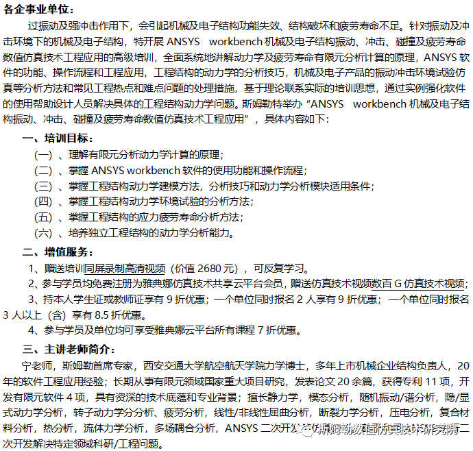
9.15-9.18 西安 斯姆勒 | 航空航天机械及电子结构振动、冲击、碰撞及疲劳寿命数值仿真技术 工程应用培训
技术邻公告
关注
2021年8月23日 09:29
浏览:1948
点击报名:
http://jishulink.mikecrm.com/R6ml5ti
登录后免费查看全文
立即登录
推荐阅读
转子旋转的周期性模型-水冷电机散热仿真
技术邻小李
¥100
Altair solidThinking认证教育合作计划-学生案例大赛即将开启!
ALTAIR
免费
坚固型数据采集系统在恶劣环境条件下的测试应用
HBK测试与测量
免费
品索设计-Creo自学练习集讲解(草绘部分)
深圳品索设计Creo培训
免费
汽车冲模零件3D展开与工艺排布
来meisu
免费
2020全英华人汽车工程协会年会Part 2——汽车产品工程研发的数字化未来
陈东陈
免费
B&K声级计全系列介绍及新款解密
HBK声学与振动
免费
混合弯头的流体流动与传热
CFD流
免费
场景仿真加速智能网联开发测试进程
海克斯康设计与仿真
免费
后保险杠低速碰撞分析
Crisby_Vectory_TrHo
¥70
Mathcad基本操作
HYT
¥89
遗传算法解决(TSP)商旅问题matlab代码超详细解说(适用于新手)
活泼可男_matlab教学
¥10
CEL分析技术的理论与应用
赤子Sim
¥5
复杂电驱动系统动态实时功率测试
HBK测试与测量
免费
【推荐】基于DAMASK和ABAQUS的晶体塑性有限元分析全教程
枕流漱石
¥399
OptiStruct梁单元截面尺寸优化
谢晓峰
免费
应用VI-grade仿真解决方案进行赛车圈速仿真和性能优化
VI-grade中国
免费
Fluent中升力和阻力的计算
宁博士CAE团队
免费
热力学理论入门基础(上)
引垂思汀
¥30
隔热螺栓的优化仿真案例分享
钛闻软件
¥29
技术邻APP
工程师
必备
项目客服
培训客服
平台客服
TOP
1