一文精通焦炉的结构
2021年8月23日 13:03 浏览:7800 收藏:2











































































































































第一章 焦炉整体结构
现代焦炉因火道结构,加热煤气种类及其入炉方式,实现高向加热均匀性的方法不同等分成许多型式。
因火道结构形式的不同,焦炉可分为二分式焦炉,双联火道焦炉及少数的过顶式焦炉。
根据加热煤气种类的不同,焦炉可分为单热式焦炉和复热式焦炉。
根据煤气入炉的方式不同,焦炉可分为下喷式焦炉和侧入式焦炉。
(一)现代焦炉虽有多种炉型,但都有共同的基本要求:
1)焦并长向和高向加热均匀,加热水平适当,以减轻化学产品的裂解损失。
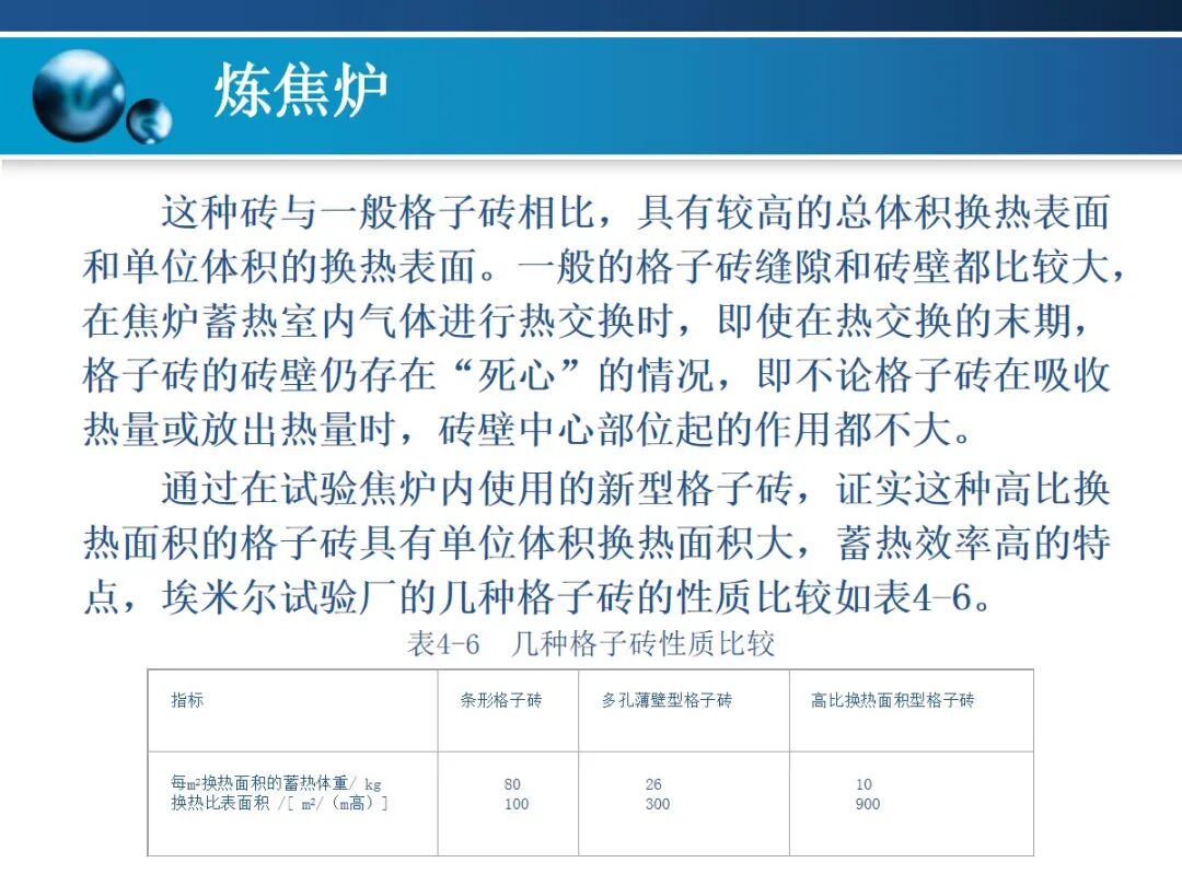
现代焦炉主要由炉顶区、炭化室、燃烧室、斜道区、蓄热室、烟道区(小烟道、分烟道、总烟道)、烟囪、基础平台和抵抗墙等部分组成,蓄热室以下为烟道与基础。炭化室与燃烧室相间布置,蓄热室位于其下方,内放格子砖以回收废热,斜道区位于蓄热室顶和燃烧室底之间,通过斜道使蓄热室与燃烧室相通,炭化室与燃烧室之上为炉顶,整座焦炉砌在坚固平整的钢筋混凝土基础上,烟道一端通过废气开闭器与蓄热室连接,另一端与烟囱连接口根据炉型不同,烟道设在基础内或基础两侧。以下分别加以介绍:
炭化室是煤隔绝空气干馏的地方,是由两侧炉墙、炉顶、炉底和两侧炉门合围起来的。炭化室的有效容积是装煤炼焦的有效空间部分;它等于炭化室有效长度、平均宽度及有效高度的乘积。炭化室的容积、宽度与孔数对焦炉生产能力、单位产品的投资及机械设备的利用率等均有重大影响。炭化室顶部还设有1个或2个上升管口,通过上升管、桥管与集气管相连。
炭化室锥度:
为了推焦顺利,焦侧宽度大于机侧宽度,两侧宽度之差叫做炭化室锥度。
炭化室锥度随炭化室的长度不同而变化,炭化室越长,锥度越大。
在长度不变的情况下,其锥度越大越有利于推焦。
生产几十年的炉室,由于其墙面产生不同程度的变形,此时锥度大就比锥度小利于推焦,从而可以延长炉体寿命。
双联式燃烧室每相邻火道连成一对,一个是上升气流,另一个是下降气流。双联火道结构具有加热均匀、气流阻力小、砌体强度高等优点,但异向气流接触面较多,结构较复杂,砖形多,我国大型焦炉均采用这种结构。每个燃烧室有28个或32个立火道。相邻两个为一对,组成双联火道结构。每对火道隔墙上部有跨越孔,下部除炉头一对火道外都有废气循环孔。砖煤气道顶部灯头砖稍高于废气循环孔的位置,使焦炉煤气火焰拉长,以改善焦炉高向加热均匀性和减少废气氮氧化物含量,还可防止产生短路。
燃烧室与蓄热室相连接的通道称为斜道。斜道区位于炭化室及燃烧室下面、蓄热室上面,是焦炉加热系统的一个重要部位,进人燃烧室的焦炉煤气、空气及排出的废气均通过斜道,斜道区是连接蓄热室和燃烧室的通道区。由于通道多、压力差大,因此斜道区是焦炉中结构最复杂,异形砖最多,在严密性、尺寸精确性等方而要求最严格的部位。斜道出口处设有火焰调节砖及牛舌砖,更换不同厚度和高度的火焰调节砖,可以调节煤气和空气接触点的位置,以调节火焰高度。移动或更换不同厚度的牛舌砖可以调节进人火道空气。
蓄热室位子斜道下部,通过斜道与燃烧室相通,是废气与空气进行热交换的部位。蓄热室预热煤气与空气时的气流称为上升气流,废气称为下降气流。在蓄热室里装有格子砖,当由立火道下降的炽热废气经过蓄热室时,其热量大部分被格子砖吸收,每隔一定时间进行换向,上升气流为冷空气,格子砖便将热量传递给冷空气。通过上升与下降气流的换向,不断进行热交换。
小烟道位于蓄热室的底部,是蓄热室连接废气盘的通道,上升气流时进冷空气,下降气流时汇集废气。
炼焦炉炭化室盖顶砖以上的部位称为炉顶区,在该区有装煤孔、上升管孔、看火孔、烘炉孔、拉条沟等。
烘炉孔是设在装煤孔,上升管座等处连接炭化室与燃烧室的通道。烘炉时,燃料在炭化室两封墙外的烘炉炉灶内燃烧后,废气经炭化室,烘炉孔进入燃烧室。烘炉结束后,用塞子砖堵死烘炉孔。
蓄热室下部设有分烟道,来自各下降蓄热室的废气流经废气盘,分别汇集到机侧成焦侧分烟道,进而在炉组端部的总烟道汇合后导向烟囱根部,借烟囱抽力排人大气。烟道用钢筋混凝土浇灌制成,内砌勃土衬砖。分烟道与总烟道连接部位之前设有吸力自动调节翻板,总烟道与烟囱根部连接部位之前设有闸板,用以分别调节吸力。焦炉基础平台位于焦炉地基之上。位于炉体的底部,它支撑整个炉体,炉体设施和机械的重量,并把它传到地基上去。
焦炉砌体的外部应按装护炉设备,如图2-1 。这些护炉设备包括:炉门框和保护板,护炉柱、纵横拉条、弹簧及炉门等。炉门采用弹簧刀边,弹簧门栓、悬挂式空冷炉门,炉门对位时位置的重复性好,弹性刀边对炉门框能始终保持一定压力,防止炉门冒烟冒火。
炉柱采用单H型钢,沿焦炉高向设置七线小弹簧。在纵横拉条的端部设有弹簧组,能均匀地对炉体施加一定压力,保证了焦炉整体结构的完整和严密。
利用可调节的弹簧的势能,连续地向砌体施加足够的、分布均匀合理的保护性压力,使砌体在自身膨胀和外力作用下仍能保持完整、严密,从而保证焦炉的正常生产。
保护板与炉门框的主要作用是将保护性压力均匀合理地分布在砌体上,同时保证炉头砌体、保护板、炉门框和炉门刀边之间的密封。
弹簧分大小弹簧两种。由大小弹簧组成弹簧组,安装在焦炉机、
焦侧炉柱的上下横拉条上。炉柱的高向不同部位还装有几组小弹簧。弹簧能反映出炉柱对炉体施加的压力,使炉柱靠紧保护板,又能控制炉柱所受的作用力,以免炉柱受力过大。炉柱上下弹簧组所受的压力,指示出炉体所受的总负荷。小弹簧所受的压力只能指示出各点负荷的分布情况。
炉柱是用工字钢(或槽钢)焊接而成的,也可由特制的方型的空心钢制成,安装在机、焦侧炉头保护板的外面,由上下横拉条将机、焦两侧的炉柱拉紧。上部横拉条的机侧和下部横拉条的机焦两侧均装有大弹簧。焦侧的上部横拉条因受焦并推出时烧烤,故不设弹簧。炉柱内沿高向装有若干小弹簧。炉柱通过保护板和炉门框承受炉体的膨胀压力。即护炉铁件主要靠炉柱本身应力和弹簧的外加力给炉体以保护性压力。炉柱还起着架设机、焦侧操作台、支撑集气管的作用。大型焦炉的蓄热室单墙上还装有小炉柱,小炉柱经横梁与炉柱相连,借以压紧单墙,起保护作用。
焦炉用的拉条分为横拉条和纵拉条两种。横拉用 50mm的低碳钢圆钢制成,沿燃烧室长向安装在炉顶和炉底。上部拉条放在炉顶的砖槽沟内,下部拉条埋设在机、焦侧的炉基平台里(见图2-2-5)
从一些焦炉上横拉条损坏的情况看,上升管孔,装煤孔等温度较高处,最为严重。这些部位的拉条直径往往变细,上升管附近除温度较高外,还有氨水的腐蚀,故拉条变细更快。拉条变细可由大弹簧的负荷经常变小来发现。为了延长拉条的使用期限,可在上述易损部位增加套管,并对装煤孔、上升管根部等处经常修补、灌浆、严防串漏,冒火烧坏拉条。此外,在出炉操作中应防止在装煤孔和炉顶表面积存余煤,这些积煤燃烧使拉条温度升高。当烧除炭化室墙的石墨时,如炉门不严或装煤口漏气,石墨燃烧产生的热量也会使通过装煤孔附近的拉条温度剧增。炭化室装煤不满,负压操作都会引起上升管结石墨堵塞荒煤气的导出,也使装煤孔处冒烟冒火烧坏拉条。
2.1.4 炉门与炉门框
一般炉门靠横铁螺栓将炉门顶紧,摘挂炉门时用推焦车和拦焦车上的拧螺栓机构将横铁螺栓松、紧,操作时间较长,而且作用力难于控制。弹簧门栓利用弹簧的压力将炉门顶紧,操作时间短,炉门受力稳定,还可简化摘挂炉门机构。弹簧门栓由于不能改变刀边对炉门框的压力,所以常同敲打刀边结合,以求对炉门框的轻度变形或局部积聚焦油渣的适应性。
炉门框是固定炉门的,为此要求炉门框有一定的强度和刚度,加工面应光滑平直,以使与炉门刀边严密接触,密封炉门。炉门框安装时,应垂直对正,火直接接触炉柱,起保护炉柱的作用,故不能过矮。生产中,炉门框的刀封面应保持清洁,炉门刀边才能与其严密接触,避免冒烟冒火。四周均匀填好密封材料,并使其压紧。炉门框周边的筋可以减少炉门冒出的烟。
2.2 焦炉加热设备
焦炉加热煤气设备有煤气管系、煤气预热器、废气盘、煤气交换机。焦炉加热设备的作用是向炼焦炉输送和调节加热用煤气和空气以及排出燃烧后的废气。焦炉采用焦炉煤气加热和混合煤气加热两套系统。加热煤气主管上设有温度、压力、流量的测量和调节装置。各项操作参数的测量、显示、记录、调节和低压报警都由自动控控制仪表来完成。
焦炉煤气系统设有煤气预热器,以保证入炉煤气温度的稳定。由于焦炉煤气中含有萘和焦油在低温时容易析出,堵塞管道和管件,故设煤气预热器供气温低时预热煤气,以防冷凝物析出。气温高时,煤气从旁通道通过。
煤气预热器一般为列管立式蒸汽加热器,管内走煤气,管间通蒸汽。侧入式焦炉的煤气管系,一般由煤气总管经预热器在交换机端分为机、焦侧两根主管,煤气再经支管,交换旋塞,水平砖煤气道进入各个火道。各种炉型的高炉煤气管系的布置基本相同,由总管来的煤气分配到机焦两侧的两根高炉煤气主管,再经支管,交换旋塞,小烟道进入蓄热室,预热后送入燃烧室的火道。
下喷式焦炉,焦炉煤气交换旋塞如图2-2-18 。旋塞是入炉煤气设备中的重要部件,要定期清洗,保持严密光滑,保证自由截面畅通。特别是下喷式焦炉的交换旋塞,因为交换煤气和进入除碳空气是在同一旋塞上进行,如旋塞不严,换向时由于除碳空气与泄漏的煤气混合易产生爆鸣,损害炉体。一些厂采用油泵集中往各交换旋塞加稀润滑油,可保证芯子和外壳内表面光滑严密,对消除爆鸣也有明显效果。
焦炉煤气旋塞芯子为锥形三通结构,旋塞外壳上与气流垂直的一侧开有与大气相通的除碳孔,当切断煤气时由此孔进入空气,烧除砖煤气道和烧嘴处的石墨。交换搬把后面设有压紧弹簧,并可用其后螺栓调节弹簧压力。高炉煤气的交换旋塞结构与此相似,但芯子是两通的,外壳无除碳孔,且体积较大,旋塞后部无压紧弹簧。
废气盘又叫交换开闭器,是控制调节进入焦炉的空气、煤气及排出废气的装置。目前国内外有多种型式的废气盘,大体上可分为两种类型,一种是同交换旋塞相配合的提杆式双砣盘型;另一种为杠杆式分别传动的煤气交换砣型。
(1)提杆式双砣盘型废气盘 废气盘由筒体及两叉部组成。两叉部内有两条通道,一条连高炉煤气接口管和煤气蓄热室的小烟道;另一条连接进风口和空气蓄热室的小烟道。废气连接筒经烟道弯管与分烟道接通。筒体内设两层砣盘,上砣盘的套杆套在下砣盘的杆芯外面,芯杆经小链与交换拉条连接。
用高炉煤气加热时,空气叉上部的空气盖板与交换链连接,煤气叉上部的空气盖板关死。上升气流时,筒体内两个砣盘落下(图2-2-19 ) ,上砣盘将煤气和空气隔开,下砣盘将筒体与烟道弯管隔开;下降气流时,煤气交换旋塞靠单独的拉条关死,空气盖板在废气交换链提起两层砣盘的同时关闭。使两叉部与烟道接通排废气。
用焦炉煤气加热时,两叉部的两个空气盖板均与交换链连接,上砣盘可用卡具支起使其一直处于开启状态,仅用下砣盘开闭废气。上升气流时,砣盘落下,空气盖板提起;下降气流时则相反。
(2)杠杆式废气盘 与提杆式废气盘双砣型相比(如图2-2-20 ) ,用高炉煤气砣代替高炉煤气交换旋塞,通过杠杆、卡轴和扇形轮等转动废气砣和煤气砣,省去了高炉煤气交换拉条,每一个蓄热室单独设一个废气盘,便于调节。
2.2 荒煤气导出设备
荒煤气导出设备包括上升管、桥管、阀体、水封盖、集气管、吸气弯管、高低压氨水管道以及相应的操作台等。其作用主要是:顺利导出焦炉各炭化室内发生的荒煤气,保持适当、稳定的集气管压力,既不致因煤气压力过高而引起冒烟冒火,又要使各炭化室在结焦过程中始终保持正压;将荒煤气适度冷却,保持适当的集气管温度,既不致因温度过高而引起设备变形、操作条件恶化和增大煤气净化系统的负荷,又要使焦油和氨水保持良好的流动性,以便顺利排走。
高压氨水无烟装煤是在桥管部位喷射高压氨水,使上升管和炉顶空间形成较大吸力,可把装煤时产生的煤气和烟尘,及时、顺利地导入集气管内,避免逸出炉外污染环境。
上升管直接与炭化室相连,由钢板焊接成或铸造而成,内部衬以耐火砖。桥管为铸铁弯管,桥管上设有氨水喷嘴和蒸汽管。水封阀靠水封翻板及其上的喷洒氨水形成水封,切断上升管与集气管的连接。翻板打开时,上升管与集气管联通,见图2-2-13 。
集气管是用钢板焊接而成的圆型或槽型的管子,沿整个炉组长向置于炉柱的托架上,以汇集各炭化室来的荒煤气。集气管上部每隔一个炭化室设有带盖的清扫孔,以清扫沉积于底部的焦油和焦油渣。通常上部还设有氨水喷嘴,以进一步冷却煤气。
集气管通过“”型管、焦油盒与吸气管相连(见图2-2-13 ) 。
集气管中的氨水、焦油和焦油渣等靠集气管的坡度及液体的位差流走。
集气管一端装有清扫氨水喷嘴和事故用水的工业水管。每个集气管上还设有两个放散管,停氨水时因集气管压力过大或开工时放散用。集气管的一端或两端设有水封式焦油盒,以备定期捞出沉积的焦油渣。 “ ”型管专供荒煤气排出,其上装有手动或自动的调节翻板,用以调节集气管的压力。“ ”型管的下方焦油盒仅供通过焦油、氨水。经“ ”型管和焦油盒后,煤气与焦油、氨水又汇合于吸气管,为使焦油、氨水顺利流至回收车间的气液分离器并保持一定的流速,吸气管应有0.01-0.015 的坡度。
集气管分单、双两种形式。单集气管多布在焦炉的机侧,它具有投资省、钢材用量少,炉顶通风较好等优点,但装煤时炭化室内气流阻力大,容易冒烟、冒火。炉顶机、焦两侧都装有上升管和集气管时,称双集气管。两侧集气管间,有横贯焦炉的煤气管联接,见图2-2-14 。
煤气由炭化室两侧析出而汇合于吸气管,从而降低集气管两端的压力差,使全炉炭化室压力分布较均匀;装煤时降低了炉顶空间的煤气压力,减轻了冒烟冒火,易于实现无烟装煤;生产时荒煤气在炉顶空间停留时间短,减少了化学产品的分解,有利于提高化学产品的产量和质量;结焦末期由于机、焦侧集气管的压力差,使部分荒煤气经炉顶空间环流,降低了炉顶空间温度和石墨的形成。双集气管还有利于实现炉顶机械化清扫炉盖等操作。但双集气管投资多,炉顶通风较差,使操作条件变坏。
桥管上装有高低压氨水喷嘴,通过三通球阀切换用于喷洒低压氨水以降低荒煤气温度或喷射高压氨水来配合装煤车的顺序装煤,较顺利地将大部分的荒煤气导入集气管,而装煤时产生的部分烟气则经除尘装煤车抽吸导入集尘干管,送至除尘地面站,实现无烟装煤操作。集气管设置高压氨水清扫装置,供定期分段清扫使用,这样减轻了工人的劳动强度。
焦炉机械包括:装煤车、拦焦车、推焦车和熄焦车、电机车,用以完成炼焦炉的装煤出焦任务。这些机械除完成上述任务外,还要完成许多辅助性工作。主要有:
为完成这些工作,设有各种机械和机构,它们都顺轨道沿炉组方向移动。使用这些车辆和机械,基本上使焦炉的操作实现全部机械化。
全套焦炉机械是按5-2推焦串序进行操作,采用单元程序控制,并带有手控装置。推焦机和电机车之间设有事故联锁装置。各司机室设有载波电话,提高设备运行的安全性和可靠性。
装煤车为除尘式装煤车。采用一点定位、机械揭闭装煤孔盖以及机械清扫上升管。设计采用螺旋给料、顺序装煤,并设有炉顶清扫装置。煤塔漏咀的开闭和煤塔震煤的操作均在司机室内控制,方便可靠。司机室密闭隔热,内设空调,改善了操作条件。
为了实现无烟装煤操作,装煤车上设与焦侧集尘干管对接的套筒,下煤导套等。
拦焦机为右型结构,它设置在焦炉焦侧操作台的轨道上,其作用是取装焦侧炉门和推焦时将焦碳导入熄焦车内,同时将推焦过程中产生的烟气通过集尘罩收集后经接口阀导入集尘干管中,减少焦炉烟气对大气的污染,同时具有清扫炉门、炉框和炉台清扫的功能,减少了工人的劳动量。
本机的运转操作均在司机室内运行,各装置即可采用单元程序控制又可进行手动操作。
拦焦机由钢结构组成框架,其他各种机构合理布置,配合梯子、栏杆、平台等辅助设施共同组成了一个有机的整体。
它由钢结构、走行装置、导焦装置、取门装置、炉门清扫装置、清框装置、炉台清扫装置、头尾焦处理装置、集尘装置、润滑装置、气路、液压配管、液压装置、电气系统、空调装置等十几部分组成。
本设备——推焦机是在焦炉机侧的轨道上运行,并按一定的工艺程序对焦炉进行一系列操作,主要功能是取、装机侧炉门,将红焦从焦炉炭化室推出,炉门、小炉门、炉框清扫、头尾焦处理、推焦炭化室小炉门开闭、平煤、余煤处理等。本设备的操作均早司机室内操作,走行为手动操作,其它通过按钮进行自动及手动操作。
各装置在设备上的布置位置,大体为走行平台布置有走行装置,一层平台上设有推焦、取门、清门、清框、头尾焦处理、炉台清扫、液压系统等,二层平台上设有平煤、小炉门清扫、司机室、电气室、空调及空净系统等。.
本设备总体设计采用五炉距一次对位结构,以推焦装置为中心,平煤、清框装置设在左边,取门、清门、小炉门清扫装置设在右边,出炉按5-2顺序进行,在推焦的同时以对上一炉进行平煤和下一炉小炉门清扫操作。取门装置与炉框清扫装置分别布置在推焦装置的两边,通过S轨道旋转实现一次对位操作。
熄焦车是由车架、转向架、左右端壁、前后侧壁、车门、底板、栅栏、开门机构以及制动装置所组成。左右端壁、前后侧壁、底板、车门都装有耐热板,耐热板由铸铁制成。底板与前侧壁之间用铸钢斜撑支承,以加强车箱的强度和刚性,并减少前侧壁因受热而引起的变形。底板与水平面成28°斜角,以便卸焦时让焦炭顺利流出。
2.4.4.1.2.1熄焦车的开门机构采用齿轮、齿条传动。齿条与驱动气缸的活塞杆,通过销轴铰接在一起,气缸两端进气,带动齿条前后移动,装在传动主轴上的齿轮与齿条啮合,这样在齿条的移动过程中使得齿轮转动,主轴也转动,从而使装在主轴两端的摆杆带动推杆将熄焦车的车门打开(或关闭),以达到卸焦和关门的目的。
2.4.4.1.2.2熄焦车上开门机构的摆杆可以在圆周上旋转128°角。在128 °摆角的两极限位置上有刚性限位及限位开关, 以保证左右车门开启位置在650±20mm范围内。限位开关只起车门开到极限位置时的信号提示作用。
2.4.4.1.2.3熄焦车是通过电机车牵引的,开门气缸的气源在电机车上, 来自电机车的压缩空气通过软管连接器,以及气路传给气缸。电机车可以在熄焦车的两端挂钩牵引,压缩空气可以在熄焦车的两端接通,当电机车在熄焦车的左端挂钩时,关闭熄焦车上气路的右端球阀,当电机车在熄焦车的右端挂钩时,关闭熄焦车上气路的左端球阀。
2.4.4.1.2.4制动装置为空气闸瓦式制动,来自电机车的气体通过制动气缸及拉杆使转向架上的制动装置的闸瓦压紧车轮已达到制动的目的。
电机车主要由上部的车体、下部的走行装置、制动装置、气路系统、空调系统及电气系统组成。
在电机车上可通过高走台直接进入焦炉焦侧炉台,司机室置于车外偏侧,视线较好,空压机电气柜置于机器室内,冷风机用压缩机置于司机室外,在靠炉侧设有风包2台及电源滑线支架。
车体由机器室、司机室、平台、走梯及栏杆等结构件组成,各部分之间采用螺栓联接,现场安装后联接件间焊接固定。
机器室为一钢结构件,上部开有检修孔,方便检修,靠走梯处开有边门,进出方便,顶部铺有花纹钢板,对整车而言,机器室顶部为一平台。
司机室由平台支撑,置于车外侧,司机室顶蓬和侧壁均使用隔热材料,内壁用彩涂板装饰。室内设有操作台,讯号联络装置,为改善工作条件还设有空调机一台。
走行装置主要由传动机构、车架、车钩、碟簧、制动装置等组成。
传动机构为两套,各自驱动一对轮对,每套均由电动机通过万向轴连接卧式减速机,减速机的末级齿轮为剖分式的,装配时与车轮轴刚性联接,传动机构与车架的联接为半刚性、半弹性联接,另设有空气闸瓦制动器以适用接焦时慢速运行。车架是一个主要由低合金钢焊成的钢结构件,强度高、刚度大。轮对与车架的支承为弹性支承,采用组合碟簧,轴承箱为导框式,置于车架的导框中,车架通过碟簧置于轴承箱上。为达到更加良好的制动效果, 制动采用气动闸瓦式制动器与盘式制动器共同制动,闸瓦材料选用高磷铸铁。
气路系统为电机车的制动,熄焦车车箱开启、关闭及熄焦车的制动提供气源动力。系统设置2台空气压缩机,常规为一用一备。压缩空气由贮气装置贮存,然后通过各种控制元件向执行元件供气,以完成各自的动作,车箱开启及关闭由电磁阀控制,电机车制动由电磁阀控制。
系统设置的贮气装置由2台风包组成,总贮气量为3.4m3,工作压力为0.45~0.7Mpa,在一次充气后可满足多次循环操作的需要,以至在空压机故障时仍可将熄焦车车箱内焦炭卸完。
焦炉除主体机械设备外,还设有必要的附属设备和修理装置,以补充和保证各项作业的顺利进行,这些设备和装置主要有:
为满足炉门的日常循回检修,在炉台或炉间台设置炉门修理站。机械化炉门修理站设有炉门旋转架,由电动卷扬机或液压装置和一系列滑轮传动使旋转架起落,可将炉门放平检修和竖直还原,同时还能旋转180°供检修炉门背面使用。
余单斗机是将推焦车卸下的余煤提升到炉顶上部煤塔旁的小斗内的机械。由支撑结构架和固定在支撑架上的导向滑轮以及运行在支撑架轨道上的翻斗组成。其传动装置为电动机通过减速机驱动卷扬机滚筒转动,由钢绳拉动翻斗运行,提升煤料。余单斗机的操作是自动化的,其行程由限位开关控制,自动停车,并可自动启动和还回。
大型焦炉则没有余单斗机,由推焦车、拦焦车等设备本身自带埋刮板提升机、平煤溜槽、链式刮板机处理余煤和头尾焦。
悬臂式起重机设于焦炉炉顶部端台,电动葫芦悬挂安装于焦炉炉台两端的轨道梁上部。用以吊运设备,部件、耐火材料等。一般都由电机、减速机、卷筒、钢绳、滑轮、控制装置等组成。
一般在炉端台上,有四排能够移动的小车设于专用的轨道上,小车上可以储放推焦杆,供推焦杆更换或检修使用。
在小炉门标高处设置检修平煤杆的架轮,以供储放或更换平煤杆之用。
在焦炉地下室及烟道等处设有水泵,以定期排出积水或作防洪使用。
技术邻APP
工程师必备