常规焦炉危险废物产生和利用处置现状及对策
2021年8月27日 13:08针对利用处置存在的问题,建议从3个方面提高炼焦危险废物利用率和加强安全 处置:①遵循《危险废物豁免管理清单》利用环节豁免条件,采取先进的清洁生产技术,促进高温煤焦油利用;②制定以脱硫废液为原料提取盐的污染控制标准或技术规范,将小规模企业产生的脱硫废液“点对点”集中输送至专门利用脱硫废液制酸的企业生产硫酸,开发易于推广、平稳高效连续运行和自动化控制的提盐和制酸技术,提高脱硫废液利用水平;③常规焦炉危险废物返回配煤工序炼焦时应精准管控,确保炼焦产品质量,防范环境风险。
炼焦过程会排放气体、液体和固体污染物,严重危害当地生态系统和人类健康,炼焦是《大气污染防治行动计划》《水污染防治行动计划》和《土壤污染防治行动计划》重点管控行业。《焦化行业“十四五”发展规划纲要》指出炼焦行业环境治理任务依然繁重。我国是世界上最大的焦炭生产国和供应商,2018年和2019年焦炭产量分别达到4.5×108和4.7×108t,2018年焦炭产量占世界焦炭总产量的68%。2019年,我国焦炭产量地域分布情况见图1,排名前八位的依次为山西省、河北省、山东省、陕西省、内蒙古自治区、辽宁省、河南省、新疆自治区,其产量占我国焦炭总产量的73%。我国炼焦生产工艺包括常规焦炉、热回收焦炉和半焦(兰炭)炭化炉3种,其中常规焦炉是在隔绝空气和900-1100℃加热终温的条件下,对炼焦煤进行高温干馏生产焦炭和荒煤气,荒煤气经净化后回收高温煤焦油、硫铵、粗苯等化学产品,当前以常规焦炉为主,截至2018年常规焦炉占比为86%。
常规焦炉生产单元包括备煤、炼焦、荒煤气冷凝、煤气脱硫、煤气硫铵、洗苯及脱苯和酚氰废水处理等,产生高温煤焦油、焦油渣、酸焦油、脱硫废液、蒸氨塔残渣和废水处理污泥(不包括废水生化处理污泥)等危险废物,其中高温煤焦油产生量最大,2019年产生量为1850×104t。常规焦炉危险废物的种类多、产生量大、污染物种类繁杂,对生态环境和人体的潜在危害大。危险废物的精准管控和妥善利用处置,既是改善大气、水和土壤环境质量的客观要求,又是深化环境保护工作和保护人民身体健康的重要保障。危险废物的管控必须建立在全面掌握其产生特性、污染特性和利用特性的废物特性基础之上,现阶段对常规焦炉危险废物的废物特性了解十分有限,致使环境管理部门无法对其进行准确核查和有效监管。闫纪宪等研究了常规焦炉生产工艺、危险废物产生和利用处置现状,但未提及洗油再生残渣、萘精制残渣、废水池残渣、闪蒸油等典型常规焦炉危险废物,未做高温煤焦油的利用现状分析和建议,也没有针对性地提出脱硫废液利用处置的对策。鉴于此,笔者基于文献调研和大量现场调研,详述了我国常规焦炉生产工艺、危险废物产生工艺以及利用处置现状,用流程图的方式清晰展示了危险废物产生节点,剖析了危险废物利用处置存在的问题,针对性地提出了妥善利用处置的对策,可为我国控制常规焦炉危险废物环境风险和提高利用率提供参考。
一、常规焦炉生产工艺及危险废物产生节点
1、备煤单元
图2 备煤单元工艺流程
图3 炼焦单元工艺流程和危险废物产生节点
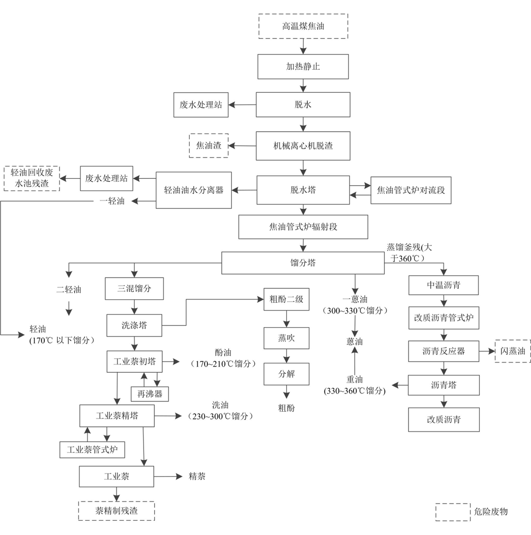
来自焦炉的荒煤气含有水蒸气、焦油气、粗苯、氨、硫化氢、氰化 物、粗吡啶及萘等物质,经上升管到桥管,然后到集气管,经循环氨水喷洒降温至82-88℃,使得60%左右的焦油蒸气冷凝下来。荒煤气中的焦油氨水混合物在气液分离器中进行气液分离。其中气相首先进入初冷器,将残余焦油、萘、夹带的灰尘和大部分水汽冷凝下来;其次,被冷却至20-22℃的荒煤气进入电捕焦油器,进一步沉降其中含有的焦油、灰尘和水;最后,焦油物含量降至50mg/m3以下的荒煤气经鼓风机增压升温10-15℃进入脱硫单元。液相首先进入焦油渣预分离器后又进入焦油氨水澄清槽进行分离,分离为3层,最上层是氨水,中间层是高温煤焦油,最下层是焦油渣。氨水一部分回至桥管和集气管冷却荒煤气和用于无烟装煤,一部分先进入蒸氨塔后经分缩器进入饱和器或脱硫单元。蒸氨废水送至酚氰废水处理站处理。本单元焦油氨水澄清槽中产生高温煤焦油和焦油渣、蒸氨塔中产生蒸氨塔残渣危险废物(见图4)。
4、煤气脱硫单元
5、煤气硫铵单元
6、洗苯及脱苯单元
我国通常采用洗油吸收粗苯法回收粗苯,回收工艺为吸收-解吸的联合过程,包括洗油吸苯和富油脱苯两个工序。具体工艺流程:①煤气自洗苯塔底部输入,其中的苯被循环洗油吸收,煤气自塔顶输出;②来自洗苯塔的富油经换热器后进入管式炉加热,然后送往脱苯塔脱苯;③脱苯塔塔顶苯蒸汽经冷却器和粗苯油水分离器后,粗苯依次进入回流槽和成品槽成为产品;④脱苯后的热贫油自流入换热器,降温后循环使用。富油在洗油再生器中用蒸汽蒸馏出溶解在其中的苯族烃,再生器底部产生洗油再生残渣危险废物(见图7)。
7、废水处理单元
常规焦炉废水成分复杂且具有一定毒性,含有酚、杂环化合物、苯胺、芳香族化合物、硫化物、氰化 物等多种物质,是一种世界公认难处理的工业废水。常规的“预处理+生化处理”组合工艺难以将常规焦炉废水处理到GB 16171—2012《炼焦化学工业污染物排放标准》中的排放要求,目前我国炼焦企业大多采用生化、物化、高级氧化及其组合处理工艺处理常规焦炉废水。在该单元会产生废水处理污泥(不包括废水生化处理污泥)危险废物。
1、高温煤焦油深加工生产多种化工原料
高温煤焦油是一种具有刺激性臭味的黑色或黑褐色黏稠状液体,密度在1.15-1.2 g/cm3之间,其组分及其复杂,约有上万种有机物质,主要由苯、甲苯、二甲苯、萘、蒽等芳香族化合物组成,是很多稠环化合物和含氧、氮、硫的杂环化合物的主要来源,其中很多化合物可以作为塑料、染料、医药、农药甚至国防工业的贵重原料,也有一部分是石油加工业无法生产和替代的多环芳烃化合物。高温煤焦油中沥青平均含量为50%-55%,蒽油为20%-24%,洗油为6%-9%,萘油为9%-12%,酚油为2%-4%,轻油为0.5%-1%,因此通常采用深加工的方式生产中温沥青、改质沥青、轻油、酚油、洗油、蒽油、精萘等各类化工原料,如Mikociak等将煤焦油用于化学和耐火材料工业、合成碳材料或冶金电极的生产以及碳复合材料的生产,Gu等将煤焦油加氢裂化回收轻油,得到了轻油最大回收率时的最佳加氢裂化操作参数。
常用的高温煤焦油深加工方式是采用蒸馏的方法切取各种馏分,使单组分物质浓缩集中到相应的馏分中再经过精馏、结晶、过滤及化学处理等方法加工提取各种单组分产品,按其中所含不同组分的沸点通常分割为轻油馏分(低于170℃)、酚油馏分(170-210℃)、萘油馏分(210-230℃)、洗油馏分(230-300℃)、一蒽油馏分(300-330℃)、二蒽油馏分(330-360℃)及沥青(大于360℃)。具体工艺流程为原料高温煤焦油经处理后在脱水脱渣环节脱除其中的水分和焦油渣,送至蒸馏装置蒸馏得到不同的组分。中温沥青从焦油蒸馏装置底部流出,蒸汽进入分馏塔后分离出一蒽油、二轻油、三混馏份等。分离出萘油的三混馏份首先进入洗涤塔生产粗酚和酚油,再进入萘油洗涤塔生产萘油,最后进入工业萘精馏塔分离出洗油和工业萘产品(见图8)。危险废物产生节点为机械离心机脱渣工序产生焦油渣;轻油油水分离器分离出来的轻油回收废水池残渣;工业萘精制过程中产生的萘精制残渣;煤沥青改制过程中产生闪蒸油。
2、脱硫废液深加工提盐和制酸
HJ 2036—2018《炼焦化学工业污染防治可行技术指南》中指出提盐和制酸是脱硫废液污染防治应采取的达标可行技术和先进技术。①利用脱硫废液提盐是在煤气脱硫工艺后增加提盐设备,将脱硫废液中的硫酸盐、硫代硫酸盐和硫氰酸盐提出的过程,由于缺乏该类盐的污染控制标准或技术规范,导致提盐过程污染防治措施不到位,次生污染难以彻底消除,容易造成综合利用过程的二次污染,多数提盐企业仅考虑最终盐的市场销售,综合利用过程中的环境风险未充分关注,使得盐后续利用风险很高。此外,目前大多数企业仅提取含有多种有毒有害物质的混盐,利用途径严重受阻。②利用脱硫废液制酸是脱硫废液经蒸发浓缩喷入燃烧的煤气中,使含硫化合物在高温作用下裂解成单质硫,继续与氧燃烧生成二氧化硫,在催化剂作用下氧化生成三氧化硫,再吸收冷凝生产硫酸自用至硫铵单元。这种方式解决了硫铵单元生产所需硫酸的50%以上用量,减少了硫酸的外购量,但是由于硫酸的强腐蚀性对设备和管道腐蚀损坏严重,干燥器等设备的密封经常泄漏,导致设备稳定运行难度较大,并且投资大,不适用于脱硫装置规模较小(<200×104t/a焦炭)的企业。
3、危险废物回配煤单元炼焦
常规焦炉危险废物综合利用主要集中在高附加值的高温煤焦油和部分脱硫废液,废水处理污泥、焦油渣和部分脱硫废液等利用技术难度高、经济效益不明显的危险废物被送回配煤工序进行炼焦,这种方式将影响焦炭和煤气的质量,并且在被送往煤场炼焦的过程中向大气中释放这些物质,同时对煤场存放地及周围环境造成影响,还会腐蚀设备,增加能源消耗。
根据生产工艺流程分析,得到常规焦炉危险废物的产生环节、外观形状和特征污染物等信息(见表1)。
表1 常规焦炉生产流程中产生的危险废物信息
1、高温煤焦油深加工
根据《国家危险废物名录》中《危险废物豁免管理清单》,当高温煤焦油满足《危险废物豁免管理清单》中的任一豁免条件时,利用过程不按危险废物管理,也就是说利用企业不需要持有危险废物综合许可证,但是需要运行转移联单,且在利用企业内的贮存等其他环节仍然按照危险废物管理。这种方式将减轻利用企业申领危险废物综合许可证的压力,从而促进高温煤焦油的高效利用。《危险废物豁免管理清单》中高温煤焦油的豁免条件:①满足YB/T 5075—2010《煤焦油标准》技术要求,且作为原料深加工制取萘、洗油、蒽油;②作为粘合剂生产煤质活性炭、活性焦、碳块衬层、自焙阴极、预焙阳极、石墨碳块、石墨电极、电极糊、冷捣糊;③作为原料生产炭黑。
煤焦油深加工技术按其水平排序由高到低依次是:①悬浮床加氢裂化技术;②延迟焦化-固定床加氢技术;③固定床催化加氢裂化技术;④固定床加氢精制/加氢处理技术;⑤减压连续蒸馏技术;⑥常压-减压连续蒸馏技术;⑦常压两塔式连续蒸馏技术. 其中①~④为煤焦油加氢技术,属于推荐的清洁生产技术,其技术先进性、资源综合利用水平均优于传统的煤焦油蒸馏工艺,且符合我国煤焦油深加工技术发展的产业趋势;从目前的国内市场来看,⑤~⑦依然占有很大的比重,但其技术特性、资源能源消耗、资源综合利用及二次污染物的排放等方面较煤焦油加氢存在不同程度的劣势,归为可行技术。建议煤焦油利用企业采用排序靠前的技术对煤焦油进行深加工,提高煤焦油的利用水平。
2、脱硫废液提盐或制酸
针对脱硫废液中提取的无机盐,制定包括无机盐生产过程中排放到环境中有害物质含量限值和无机盐中有害物质含量限值的国家污染物排放(控制)标准或技术规范,促进脱硫废液提盐尤其是提取单品精盐。在环境风险可控的前提下,省级生态环境部门制定脱硫废液集中制酸的方案,将炼焦企业尤其是脱硫装置规模较小企业产生的脱硫废液“点对点”集中输送至专门利用脱硫废液制酸的企业生产硫酸,此时专门制酸的企业不需要持有危险废物综合许可证,专门制酸企业应根据自身的工艺条件制定脱硫废液制酸的标准,标准中包括但不限于含硫化合物、盐、有机污染物、水等质量分数的具体要求,避免各企业产出不同质量的脱硫废液,造成制酸困难. 建议根据当前脱硫废液提盐和制酸工艺存在的问题,开发设备选型等级要求不高、防腐技术成熟、易于推广、平稳高效连续运行和自动化控制的技术,促进脱硫废液提盐和制酸。
3、其他炼焦危险废物配煤炼焦
在满足各项管理规定和严格控制挥发性气体无组织排放并长期稳定运行的前提下,常规焦炉危险废物可返回配煤工序进行综合利用,但是需要精准把控每种危险废物的配比,使其回配不影响焦炭和煤气质量,例如焦油渣和废水处理污泥的回配比例分别为1%和2%。
a) 高温煤焦油可生产多种稠环化合物、杂环化合物和各种化工原料,应着力在《危险废物豁免管理清单》列出的豁免条件下利用,利用企业可不需要持有危险废物综合许可证,减轻利用企业申领危险废物综合许可证的压力。此外,高温煤焦油深加工时应采用悬浮床加氢裂化技术、延迟焦化-固定床加氢技术、固定床催化加氢裂化技术和固定床加氢精制/加氢处理技术等先进的清洁生产技术。
b) 缺乏脱硫废液中提取得到盐类的污染控制标准或技术规范是造成该类盐综合利用过程二次污染的关键。基于此,应制定该类盐的污染控制标准或技术规范,促进脱硫废液提盐尤其是提取单品精盐。当前制酸设备无法稳定运行,使得脱硫装置规模较小企业无法利用脱硫废液制酸。针对此问题,省级生态环境部门应制定脱硫废液集中提酸的方案,在环境风险可控的前提下,将脱硫废液从产生企业“点对点”集中输送至专门利用脱硫废液提酸的企业进行硫酸提取。此外,应开发先进的、平稳高效连续运行和自动化控制的脱硫废液提盐和制酸技术。
工程师必备
- 项目客服
- 培训客服
- 平台客服
TOP




















