上海交大刘尽尧/陆尔奕/哈佛大学陶伟等人《Matter》:基于仿生纳米调节性T细胞的免疫调控策略
2021年9月17日 10:00持续失调的免疫激活反应是许多免疫炎症性疾病如慢性牙周炎和自身免疫性疾病等的关键致病环节。这些疾病的治疗策略目前主要集中于免疫抑制药物递送平台的开发,但是这种策略仍然因为全身副作用等缺点而应用受限。因此,针对免疫过激相关疾病开发出新的免疫调控策略成为目前亟待解决的问题。
调节性T(Treg)细胞在维持机体的免疫稳态中具有重要作用,但是Treg细胞的免疫抑制表型在富含炎症因子的微环境中容易受损。而值得注意的是,Treg细胞除了通过细胞因子分泌依赖机制发挥免疫抑制作用外,还能够通过与靶细胞的接触依赖机制进行免疫调控。受到Treg细胞这一特点的启发,上海交通大学刘尽尧、陆尔奕和哈佛大学陶伟团队联合开发了基于Treg细胞膜包覆聚乳酸-羟基乙酸共聚物(PLGA)纳米颗粒(TNPs)的仿生免疫调控策略,实现了对慢性牙周炎这一免疫炎症性疾病的有效干预(图一)。
图1: TNPs的制备及其多重免疫调控作用示意图
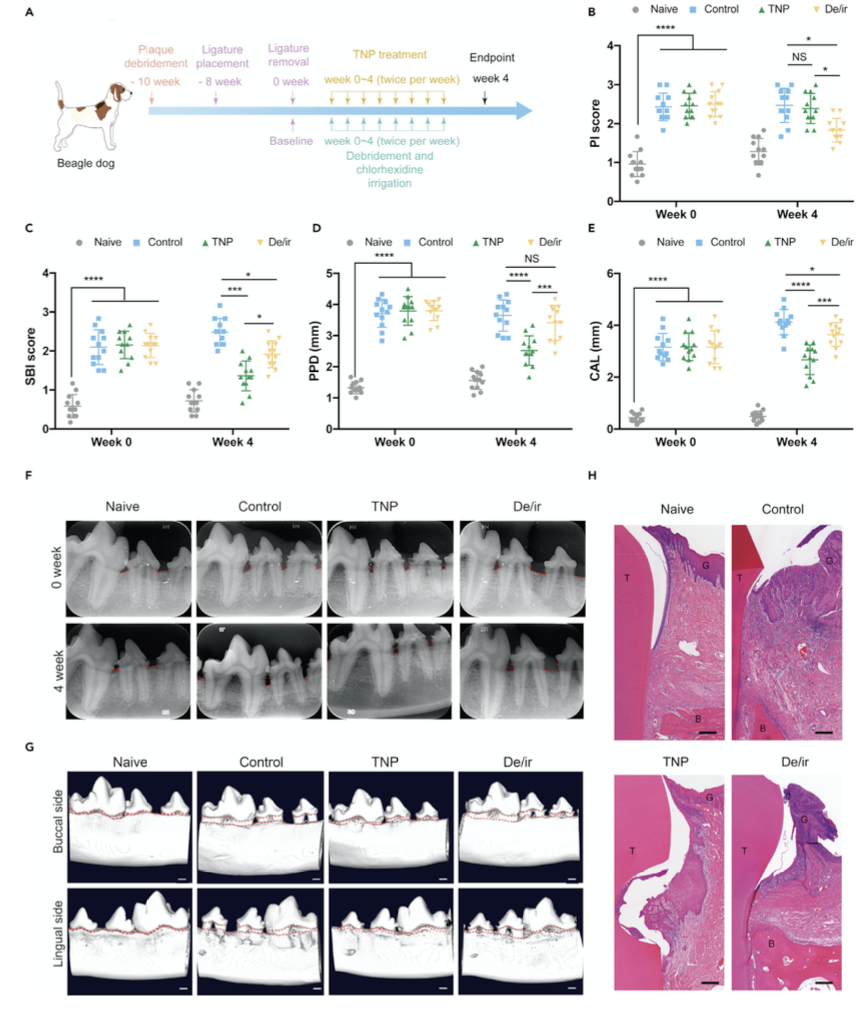
研究结果提示仿生纳米Treg细胞具备Treg活细胞表面的功能性膜蛋白,与单核巨噬细胞、树突状细胞以及激活的T细胞表面发生特异性相互作用,从而分别抑制单核巨噬细胞的破骨分化、树突状细胞的成熟以及T细胞的增殖与细胞因子分泌。另外,TNPs能显著抑制小鼠早期和晚期牙周炎局部和引流淋巴结中的免疫激活从而有效缓解组织炎症并减缓牙槽骨吸收。在大动物牙周炎模型中,TNPs同样呈现显著的炎症抑制和组织保护作用,有效减缓了比格犬慢性牙周炎的进展(图二)。鉴于Treg细胞在全身免疫系统的重要作用,他们认为本研究所开发的这一仿生纳米Treg细胞有望作为通用的药物递送平台用于多种免疫炎症性疾病的治疗。
图2:TNPs有效缓解比格犬牙周炎进展
上海交通大学医学院李双博士为该论文的第一作者,刘尽尧教授、陆尔奕教授和哈佛大学陶伟教授为共同通讯作者。
论文链接:
https://doi.org/10.1016/j.matt.2021.08.015
工程师必备
- 项目客服
- 培训客服
- 平台客服
TOP




















