新能源汽车电机控制器
2021年10月21日 09:18一、电机控制器原理介绍
电机控制器是连接电机与电池的神经中枢,用来调校整车各项性能,足够智能的电控不仅能保障车辆的基本安全及精准操控,还能让电池和电机发挥出充足的实力。
如图1所示为一款多合一电机控制器和单电机控制器外形图。
图1
电机控制器单元的核心,便是对驱动电机的控制。动力单元的提供者--动力电池所提供的是直流电,而驱动电机所需要的,则是三相交流电。因此,电控单元所要实现的,便是在电力电子技术上称之为逆变的一个过程,即将动力电池端的直流电转换成电机输入侧的交流电。为实现逆变过程,电控单元需要直流母线电容、IGBT等组件来配合一起工作。当电流从动力电池端输出之后,首先需要经过直流母线电容用以消除谐波分量,之后,通过控制IGBT的开关以及其他控制单元的配合,直流电被最终逆变成交流电,并最终作为驱动电机的输入电流。通过控制动力电机三相输入电流的频率以及配合动力电机上转速传感器与温度传感器的反馈值,电控单元最终实现对电机的控制。
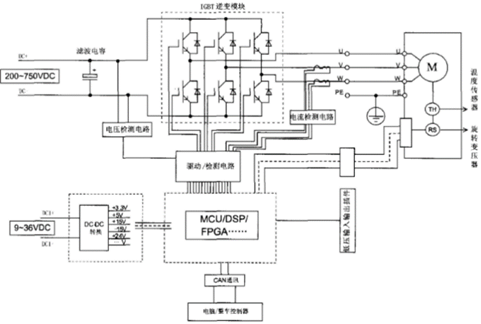
图2是一个典型的电机控制器系统电气图,其中主要分两部分,一部分是高压部分,主要实现高压直流转换成高压三相交流;另一部分是低压控制部分,包括所有通讯、电流传感器检测、电压检测,驱动电路、电机温度和位置检测、低压电源及保护电路等等。
图2
二、电机控制器硬件部分介绍
电机控制器硬件部分根据高低压隔离原则基本会分成2个部分,一部分是主控板,主控板上主要布置电机控制器的低压部分,以电机控制器主控芯片为核心分别布置了CAN通讯电路,低压输入滤波电路、保护电路、主控部分电源、驱动电路电源、旋变解码电路、温度采样电路、过流、短路保护电路、过压保护电路等,如图3所示。另一部分是驱动板,上面主要布置了驱动电路、电流采样电路、母线电压采样电路、IGBT保护电路(过温、过流、短路、欠压过压保护)等,驱动板下面即是IGBT模块,如图4所示。
图3
图4
同时也有如图5所示,把整个控制电路和驱动电路放在一块PCB板上,当然这样也会进行高低压区分布板,如图5中靠近三相出线处为高压部分,主要为驱动电路;另一端导热胶垫上部为控制部分,主要为低压电路。
图5
下面对硬件部分主要零件关键技术及行业趋势进行简单介绍:
说到关键零件第一个要介绍的肯定是IGBT模块,它作为整个功率变换中心,占整个控制器成本的一半左右。IGBT(InsulatedGate Bipolar Transistor),绝缘栅双极型晶体管,是由BJT(双极型三极管)和MOS(绝缘栅型场效应管)组成的复合全控型电压驱动式功率半导体器件, 兼有MOSFET的高输入阻抗和GTR(电力晶闸管)的低导通压降两方面的优点。
IGBT模块是由IGBT(绝缘栅双极型晶体管芯片)与FWD(续流二极管芯片)通过特定的电路桥接封装而成的模块化半导体产品;封装后的IGBT模块直接应用于电机控制器、变频器、UPS不间断电源等设备上;目前IGBT主要的几种封装形式如图6所示,单管IGBT,表贴式IGBT,双面水冷IGBT等,同时根据目前新能源汽车整体的发展趋势,高功率密度,高效率,轻量化等方向,IGBT封装也在朝双面水冷,SiC,GaN等方向发展。
图6
第二个要介绍的是主控板上主控芯片(DSP),它作为电机控制器整个产品的控制核心,在整个PCB板上单个元器件的成本也是比较高的,目前行业比较主流的几个品牌有英飞凌、TI、飞思卡尔等,根据新能源汽车行业功能安全要求,三个品牌目前都已有满足功能安全要求的汽车级产品,当然目前乘用车行业市占率相对比较高的芯片还是英飞凌的TC 275系列,目前已有好几家企业达到了ASIL C及以上功能安全等级。
第三个要介绍的就是功率电容,它在产品中的作用主要是滤波及储能,目前行业基本都是采用定制电容,以达到产品体积空间利用最优化,如图7所示为其中一种定制形状。
图7
三、电机控制器软件部分介绍
电机控制器软件部分按目前行业比较热门的AUTOSAR架构划分为ASW层(ApplicationSoftware Layer应用层),RTE层(RuntimeEnvironment Layer接口层),BSW层(BasicSoftware Layer基础软件层),也许有人会问什么是AUTOSAR架构,AUTOSAR是Automotive Open System Architecture(汽车开放系统架构)的首字母缩写,是一家致力于制定汽车电子软件标准的联盟。AUTOSAR是由全球汽车制造商、部件供应商及其它电子、半导体和软件系统公司联合建立,各成员保持开发合作伙伴关系。
ASW层AUTOSAR的软件被组织在独立的单位软件组件(software-component)中,其中封装了部分或全部汽车电子的功能与行为,包括对具体模块功能的实现以及对应描述,但是对外界仅仅开放了定义好的接口,称之为PortPrototypes,而所有ECU内部组件之间的通信及获取其他ECU资源的动作就都必须要通过接口来访问RTE来完成了。
RTE层提供基础的通信服务,支持SoftwareComponent之间和Software Component到BSW的通信(包括MCU内部的程序调用、MCU外部的总线通信等情况)。RTE使应用层的软件架构完全脱离于具体的单个ECU和BSW。BSW层主要是根据所选芯片参数进行的系统配置、底层算法等功能。具体如图8所示:
图8
同时对于软件部分比较核心的是底层算法,每家可能略有区别,但是整体的控制原理都差不多,基本都是采用FOC控制。FOC(Field-Oriented Control),即磁场定向控制,也称矢量变频,是目前无刷直流电机(BLDC)和永磁同步电机(PMSM)高效控制的最佳选择。FOC精确地控制磁场大小与方向,使得电机转矩平稳、噪声小、效率高,并且具有高速的动态响应。由于FOC的优势明显,目前已在很多应用上逐步替代传统的控制方式,在运动控制行业中备受瞩目。FOC主要是通过对电机电流的控制实现对电机转矩(电流)、速度、 位置的控制。通常是电流作为最内环,速度是中间环,位置作为最外环。
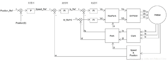
图9是电流环(最内环)的控制框图:
图9
在图9中,Iq_Ref是q轴(交轴)电流设定值,Id_Ref是d轴(直轴)电流设定值,Ia、Ib、Ie分别是A相、B相、C相的采样电流,是可以直接通过AD采样得到的,通常直接采样其中两相,利用公式Ia+Ib+Ic=O计算得到第三相,电角度θ可以通过实时读取磁编码器或是旋转变压器的值计算得到。
在得到三相电流和电角度后,即可以进行电流环的执行了:三相电流Ia、Ib、Ie经过Clark变换得到Ia、Iβ;然后经过Park变换得到Iq,Id;然后分别与他们的设定值Iq_Ref,Id_Ref 计算误差值;然后分别将q轴电流误差值代入q轴电流PI环计算得到Vq,将d轴电流误差值代入d轴电流PI环计算得到Vd;然后对Vq,Vd进行反Park变换得到Va,Vβ;然后经过SVPWM算法得到Va、 Vb、 Vc, 最后输入到电机三相上。当对PMSM进行速度控制时,需要在电流环外面加一个速度环,控制框图如图10所示:
图10
在图10中,Speed_Ref是速度设定值,ω是电机的转速反馈,可以通过电机编码器或是旋转变压器值计算得到。
将计算得到的电机速度ω与速度设定值Speed_Ref进行误差值计算,代入速度Pl环,计算的结果作为电流环的输入;比较图10和图9的电流环部分可以发现,图10中d轴电流被设定为零(Id_Ref=O),因为d轴电流对于驱动电机的转动不会产生输出力,所以通常情况下都会将d轴电流设定为零(但不是总是设定为0的);当ld_Ref=O时,lq_Ref就等于了速度环的输出;再结合上面的电流环,就实现了速度电流的双闭环控制。
当对PMSM进行位置控制时,需要在速度电流环外面加一个位置环,控制框图如图11所示:
图11
在图11中,Position_Ref是位置设定值,Position(θ)是电机的当前位置,可以通过电机编码器或是旋转变压器得知,位置控制可以分为电角度位置控制和机械角度位置控制。
将得到的当前位置Position(θ)和位置设定值Position_Ref误差值代入P环, 输出作为速度环的输入Speed_Ref在结合上面的速度电流环实现位置、速度、电流三闭环控制。
四、电机控制器结构部分
电机控制器结构从系统的角度布局最终实现功能的产品化,目前行业比较常见的有如图12所示三种形式:单电机控制器,多合一电机控制器,多合一动力总成。目前这三种形式并存,相对于微面物流、专用车来说目前主要用单电机控制器的比较多,轻卡,公交车用第二种多合一电机控制器的相对多些,而多合一动力总成主要是乘用车的发展趋势,但是总体的发展目标都是:性能、可靠性最好,成本最优,轻量化等方向发展。
图12
本文我们对单电机控制器内部布置进行详细说明,如图13所示是一款标准单电机控制器内部元件布置图,产品主要分为三个回路:第一个回路是高压主回路,如图10所示,接线端子通过格兰头,通过端子座支撑穿过母线电流传感器,经过直流母排,流过薄膜电容滤波,再经过IGBT逆变后由导电铜排经过三相电流传感器从格兰头输出。第二个回路是低压控制回路,VCU指令经过图中控制线束接插件到达控制电路板,经过主控芯片处理后控制电机控制器对整车需求进行响应,最终转换成实际电流、电压、频率输出,并实时与VCU进行通讯,把响应情况和电机控制器目前状态反馈给VCU。第三个回路就是水路,整车的冷却防冻液通过图中冷却水管接头进入主壳体的散热水道,经过内部热量交换后再从另一冷却水管接头流出,一般流经电机后回到整车的换热器,换热器经过风扇冷却后,冷却水再流向电机控制器,就这样不断循环,带走电机控制器内部(主要是IGBT)产生的热量。下面对如图13所示部分结构零件关键技术及目前行业方向进行简单介绍:
图13
如图13中所示电机控制器主壳体材料在手工样机阶段主要是AL6061或是AL6063,然后通过CNC机加得到;工程样机后基本采用高压铸造工艺,材料主要是ADC12或是A380。内部水道行业主流除了HP-Drive模块自带Pin针水道外,大都采用壳体自带水道另做水冷盖板通过摩擦焊工艺焊接成一体。当然也有一部分企业采用如图13中所示水冷盖板压水冷密封圈或是打胶密封形成水道,此工艺如果密封材料选型不当或是盖板压力不够的情况下存在漏水的风险。
如图13中格兰头所示,此为行业目前比较主流出线方式之一,此种方案价格比较低,但是接线比较麻烦,同时暂无有效方式进行防错;另一种就是快插方式,此方案成本比较高,客户接线方便,同时可以进行防错设计,目前行业可选的快插接头品牌比较多,其中比较典型的有安费诺、泰科、永贵、瑞可达、中航、沃尔核材、巴斯巴等;目前行业还有一种主流的出线方式,就是采用塑料连接器的方案,此方案价格在格兰头和快插中间,同时可以进行防错设计。以上三种方案防水等级都可以达到IP67以上。
如图13中端子座目前行业主要分两个方向,一种是手工样机阶段为电木通过机加工得到所需产品,到工程样机就用BMC或是DMC通过热固成型模具工艺获得,此路线方案产品强度好,绝缘性能好,但是产品比重略重,手工样机阶段时电木材料比较脆,容易开裂;另一种路线就是手工样机阶段采用PA66通过机加工获得所需形状,工程样机后用工程塑料(PA66或是PPS、PBT)采用注塑模具工艺获得,此方案产品比重比第一种方案略轻,成本略低,但产品吸水性相比第一种好,绝缘性能略差,可以说两种方案在特性上各有优劣。
如图13中上盖密封圈目前行业主流的有二种方式,第一种现有密封圈(此处密封圈行业有三种形式,第一种是直接采用O型圈;第二种是采用异形密封圈,密封效果相比O型圈略好,图中采用此种方案;第三种是采用密封条根据产品尺寸裁剪再粘接成密封圈,前面两种方案产品定制化比较强,每种产品不同尺寸都需要开一套模具,第三种产品一套模具成型后可根据不同产品不同尺寸进行裁剪后粘接成型,不受产品种类变化限制,目前三种方案行业都有实际批量应用)直接放入主壳体或是上盖,最后通过螺丝压紧上盖来进行密封;第二种是采用CIPG点胶成型工艺直接把硅胶点在机箱或是上盖上,等产品固化后直接用螺丝压紧上盖来进行密封,此工艺因采用点胶机进行点胶,相对第一种手工放置密封圈,产品的一致性得到有效保障。
如图13中上盖行业目前主要分三个方向,第一种是采用工程塑料注塑成型,此方案主要应用在低速车等对产品要求不是很严格的情况,此方案成本最低;第二种方案是用ADC12或是A380通过压铸成型,此方案成本相对较高,但产品的整体效果和强度都比较好;第三种方案是采用铝板或是铁板冲压成型,此方案成本居中,但由于与主壳体的材料成型工艺不一致,产品整体效果较差,同时如果上盖上面还需开接线小盖,此方案由于防水问题不可取。
工程师必备
- 项目客服
- 培训客服
- 平台客服
TOP




















