塑料件卡扣连接设计大全
2021年10月27日 14:17浏览:4298 收藏:7
塑料件的连接
通过机械、焊接、粘接等连接手段对塑料件形成特定约束的连接方式。
卡扣连接
卡扣连接是通过集成在零件上或分离的定位功能件和锁紧功能件共同作用对零件形成特定约束的连接方式,其中锁紧功能件在装配过程中发生形变,随后又恢复到它原始位置从而形成锁紧并提供保持力。
定位功能件
定位功能件是相对非柔性的约束功能件,它们保证装配件和基本件之间的精确定位,提供锁紧力以外的分离抵抗力,承受约束行为中主要的载荷。
锁紧功能件
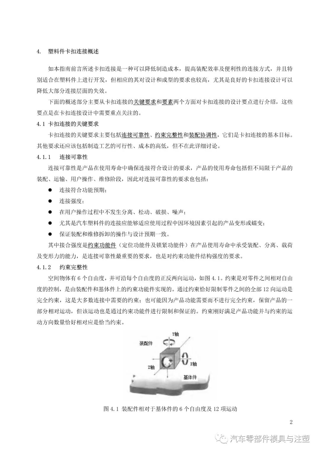
锁紧功能件是在装配过程中弹性变形,并在装配到位后恢复到原始位置从而形成锁紧并提供保持力的约束功能件。
基体件
基体件是在连接过程中相对较大,在装配运动中可以视为静止不动的零件或总成,可以视为连接的基准。以汽车为例,对大部分需要装配的饰件来说,车身就是基体件。
装配件
装配件是需要通过约束连接到基体件上的零件或总成。
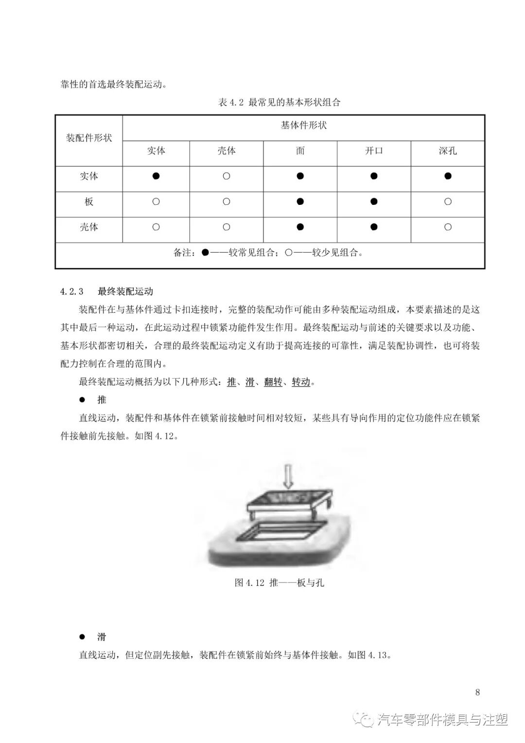
4.2.1.1 连接类型
卡扣连接可以是最终连接也可以是其他连接出现之前的临时连接。
当在产品的使用寿命中始终使用卡扣形式进行连接,则卡扣连接为最终连接;当卡扣仅将连接保持到其他连接出现,则卡扣连接为临时连接,临时连接也仅要求在该周期内保证连接可靠。
4.2.1.2 连接后的保持
保持涉及锁紧副的特性:永久锁紧和非永久锁紧。保持特性由产品功能进行定义。
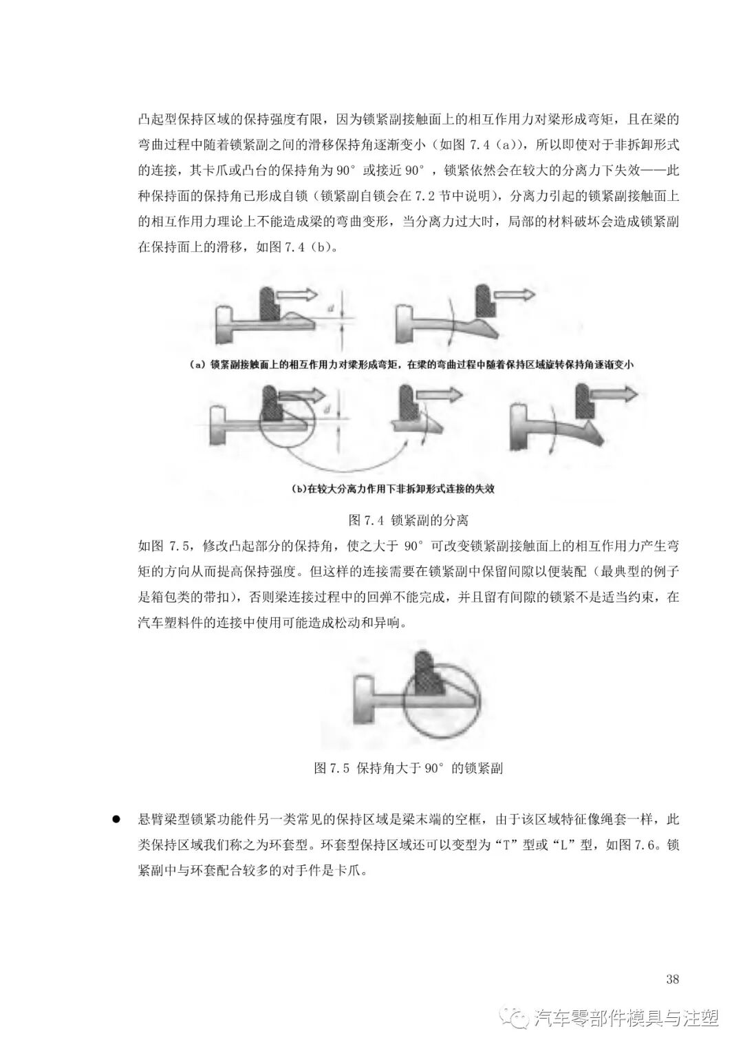
l 永久锁紧是设计为连接后不再分离的,这种锁紧一旦接合必须借助工具才能分离,并且往往会造成零件的损坏,这样的连接是不能进行维修的。
l 非永久性锁紧是设计为可在连接后进行分离的,这种连接的锁紧功能件可依靠分离力变形或人为施加变形力而与对手件脱开,非永久锁紧连接的锁紧功能件的脱开方式应在设计时进行定义。
图4.3和图4.4是对保持特性及锁紧功能件脱开形式的举例说明。
技术邻APP
工程师必备
工程师必备
- 项目客服
- 培训客服
- 平台客服
TOP
7




















