基于模型开发(MBD)的电机效率图有限元仿真分析
2021年11月9日 09:401 基于模型的开发和效率图
在MBD中,无需等待真实样机制造完成就可以评估电机的特性。电机效率图是电机驱动系统开发中的重要评价项目之一。因此,有必要利用有限元仿真获得高精度的电机效率图。
但是,如果我们谈论效率图评估,则根据开发阶段的不同,效率图的准确性和计算时间成本也会有所不同。在这里,我们考虑以下两个阶段的效率图评估:
概念设计。
详细的性能评估。
在概念设计中,当改变电机的拓扑和形状时,评估机器的特性。因此,有必要评估每个电机结构方案的效率图。为了评估大量方案,必须限制一次生成效率图所花费的成本(计算时间)。另一方面,在详细性能评估阶段,通常会制作样机,并在电机台架上进行性能评估。在MBD中,台架试验被模拟虚拟试验代替。因此,在仿真中,需要一个相当于真实机器的精度。
利用有限元分析软件[1][2]可以通过模拟评估效率图。然而,很少有文章提到上述每个开发阶段的map评估。本文详细阐述了性能评估中的概念设计和效率图生成评估方法。此外,还将阐述生成Map图所需的精度及其计算成本。
图1和表1显示了本文案例的电动机及其规格。
|
|
|
|
|
|
|
|
|
|
|
|
|
|
|
|
|
|
|
|
|
2 概念设计阶段的电机效率图评估
概念设计中使用不同的电机特性的map图来生成效率图。以电流幅值,相位和转速作为电动机的输入参数,通过计算生成转矩,磁链和损耗的map,然后根据所选的控制方法,在N-T曲线和每个工作点计算效率。电机特性map具有以下特征。
转矩、磁链、损耗、电流幅值、相位和速度具有相关性(速度相关性仅适用于铁损)。
不考虑涡流。
正弦波电流波形输入(损耗包括槽谐波分量)。
接下来将研究效率图参数所需的分辨率,为此,通过以下方法确定效率图的准确性。
将Map图中的速度和转矩轴分别划分为10个点所形成网格来生成效率图。
与具有精细参数分辨率的map相比,当效率的最大误差(效率值的差异)为0.4%或更小,则认为没有差异(后面描述的详细性能效率图将使用相同的标准)。
首先,我们讨论电流幅值的分辨率对效率图的影响。电流幅值的分辨率应该能够捕获NT曲线的最大扭矩并考虑磁饱和效应。
图2是创建该模型的效率Study分析步骤,当我们创建好效率图Study后需要按JMAG通用的瞬态分析设置材料、条件、网格、步分辨率等,这里不做赘述。图3为创建效率图的输入参数的步骤,图4为设置响应表参数,即选择是速度优先模式或精度优先模式,速度优先计算速度快,不考虑PWM谐波影响,因此一般用于概念设计,这里我们进行概念设计时选择速度优先模式。我们将电流相位数据设置为从0度到90度,间隔为5度,在图4的界面设置电流的输入参数,本文创建3个case,电流范围为0-300A,Case1分辨率为每100A间隔划分,因此共有4个电流幅值输入点,Case2分辨率为每50A间隔划分,因此共7个电流幅值输入点,Case3分辨率为每25A间隔划分,因此共13个电流幅值输入点,计算结果如图5所示。以每25A间隔的结果为基准,从图5可以得到其他情况的map和基准Case的结果最大误差为0.4%以下。
图5显示了当电流幅值的分辨率改变时的效率图对比。在所有图中,最大误差均小于0.4%,每个case下的转矩和磁链图如图6所示,从图中可以发现3个电流分辨率对转矩和磁链的影响也比较小,因此从图中我们发现可以用4个幅值的点来评估效率图。
3 为进行详细的性能分析而采用的效率图评估
为了达到真实电机一样准确,有必要在效率图中捕获真实电机中发生的所有物理现象,从而达到详细的性能评估。例如,在概念设计时没有考虑以下因素但是当进行详细的性能评估时必须考虑下面因素。
逆变器切换引起的谐波铁损。
矩形线圈产生交流损耗。
磁铁涡流损耗。
其他影响,例如杂散损耗,制造和冲压应力等的影响。
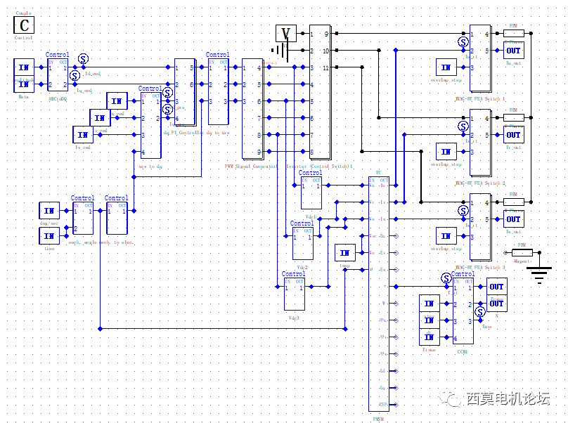
为了考虑上述现象,有必要对有限元模型进行改进,JMAG效率图分析有两种,一种叫速度优先模型,通常用于概念设计阶段,一种叫精度优先模型,通常用于详细的性能评估阶段,两者模型和电路如图10所示。此外,为了考虑谐波铁耗,需要对电路的控制和逆变器进行建模如图11所示,涡流分析是为了考虑绕组的交流损耗和磁铁的涡流损耗,也需要搭建PWM控制电路,并且将电路中的FEM Coil改成FEM Conductor,同时按照图12将FEM Coil条件改成FEM Conductor条件,并且将线圈零件设置为允许涡流,如图13所示,同时加大时间步的分辨率,使其能够捕捉到谐波分量,这样将使得每个工况点的步数很大,图14为参数化列表,包含了转速、步数之间相关的参数化设置。
为了确定谐波电流波形,需要进行控制建模。本文以下面的分析流程进行详细的性能效率图评估(图15)。
以概念设计得到的效率图中所有工况点的电流矢量作为详细性能评估的电流指令/基准值。如图16为根据速度优先(概念设计)得到的电流矢量数据,作为精度优先效率图的输入参数。
在详细的性能评估模型中,使用上述命令/基准值构建电流控制模型。
通过对概念设计中得到的效率图获取电流矢量,可以在效率图绘制算法尚未完全确定的情况下,提前进行详细的效率图评估。另一方面,在该方法中,假设通过概念设计获得的电流矢量在详细性能评估时也是一样的。
图17示出了在概念设计中获得的效率图和在详细性能评估中获得的效率图,可以看出高速区域的效率降低了,并且图17还显示了铁损和铜损的map,从损耗map能够知道高速时效率的下降主要是由于绕组中的交流损耗造成的。在高速区,效率下降约2%。
详细性能评估中的效率图生成计算时间长的问题需要解决。由于每个工况点的计算可以独立计算,因此计算可以采用分布方式进行。每个工作点的计算步数根据载波频率与基频的比率而不同。在本例中,计算长度从401步到3601步不等。我们从计算好的概念设计的效率图中,即速度轴和扭矩轴各取10个点网格工况中获取57个工况点并且同时计算这57个case,每个case用2个核并行计算,因此最终计算时间取决于步数最多的case,在这种情况下计算时间为51分钟。
从概念设计时获得的效率图输出每个工况点的电流矢量,并将其用作详细性能评估中的电流控制命令值。在详细的性能评估时,考虑到控制和涡流,可以提高效率图的准确性。
由于铁损和线圈AC损耗(特别是在高速区域)的增加,详细性能评估的效率低于概念设计的效率,效率在8,000 rpm时降低1.5%,在9,000 rpm时降低2.2%。
4 总结
在基于模型的电动机驱动系统开发中,效率图评估在每个开发阶段的准确性和计算时间的要求会有所不同。
在进行概念设计时,为了在短时间内评估许多方案的效率图,使用了一种根据电动机特性生成效率图的方法。
效率图所需的电动机特性map图的分辨率总共为16点,电流幅度为4点,相位为4点(0至90度)。
在进行详细的性能评估时,由于要求精度与实际电机相同,因此需要对FEA模型进行详细的创建(考虑谐波、交流损耗等)。
尽管与概念设计相比,每个工况点的计算步数大大增加,但是可以通过将每个工况点的并行计算来减少生成map的时间。
工程师必备
- 项目客服
- 培训客服
- 平台客服
TOP




















