一文看懂化合物半导体,机会在哪里?








半导体材料可分为单质半导体及化合物半导体两类,前者如硅(Si)、锗(Ge)等所形成的半导体,后者为砷化镓(GaAs)、氮化镓(GaN)、碳化硅(SiC)等化合物形成。半导体在过去主要经历了三代变化,砷化镓(GaAs)、氮化镓(GaN)和碳化硅(SiC)半导体分别作为第二代和第三代半导体的代表,相比第一代半导体高频性能、高温性能优异很多,制造成本更为高昂,可谓是半导体中的新贵


一文看懂化合物半导体,机会在哪里?的图1

三大化合物半导体材料中,GaAs占大头,主要用于通讯领域,全球市场容量接近百亿美元, 主要受益通信射频芯片尤其是PA升级驱动;GaN大功率、高频性能更出色,主要应用于军事领域,目前市场容量不到10亿美元,随着成本下降有望迎来广泛应用;SiC主要作为高功率半导体材料应用于汽车以及工业电力电子,在大功率转换应用中具有巨大的优势。

一文看懂化合物半导体,机会在哪里?的图2

超越摩尔:光学、射频、功率等模拟IC持续发展

摩尔定律放缓,集成电路发展分化 。现在集成电路的发展主要有两个反向:More Moore (深度摩尔)和More than Moore (超越摩尔)。摩尔定律是指集成电路大概18个月的时间里,在同样的面积上,晶体管数量会增加一倍,但是价格下降一半。但是在28nm时遇到了阻碍,其晶体管数量虽然增加一倍,但是价格没有下降一半。More Moore (深度摩尔)是指继续提升制程节点技术,进入后摩尔时期。与此同时,More than Moore (超越摩尔)被人们提出,此方案以实现更多应用为导向,专注于在单片IC上加入越来越多的功能。

一文看懂化合物半导体,机会在哪里?的图3

模拟IC更适合在More than Moore (超越摩尔)道路 。先进制程与高集成度可以使数字IC具有更好的性能和更低的成本,但是这不适用于模拟IC。射频电路等模拟电路往往需要使用大尺寸电感,先进制程的集成度影响并不大,同时还会使得成本升高;先进制程往往用于低功耗环境,但是射频、电源等模拟IC会用于高频、高功耗领域,先进制程对性能甚至有负面影响;低电源和电压下模拟电路的线性度也难以保证。PA主要技术是GaAs,而开关主要技术是SOI,More than Moore (超越摩尔)可以实现使用不同技术和工艺的组合,为模拟IC的进一步发展提供了道路。

第三代半导体适应更多应用场景 。硅基半导体具有耐高温、抗辐射性能好、制作方便、稳定性好。可靠度高等特点,使得99%以上集成电路都是以硅为材料制作的。但是硅基半导体不适合在高频、高功率领域使用。2G、3G 和 4G等时代PA主要材料是 GaAs,但是进入5G时代以后,主要材料是GaN。5G的频率较高,其跳跃式的反射特性使其传输距离较短。由于毫米波对于功率的要求非常高,而GaN具有体积小功率大的特性,是目前最适合5G时代的PA材料。SiC和GaN等第三代半导体将更能适应未来的应用需求。

一文看懂化合物半导体,机会在哪里?的图4

模拟IC关注电压电流控制、失真率、功耗、可靠性和稳定性,设计者需要考虑各种元器件对模拟电路性能的影响,设计难度较高 。数字电路追求运算速度与成本,多采用CMOS工艺,多年来一直沿着摩尔定律发展,不断采用地更高效率的算法来处理数字信号,或者利用新工艺提高集成度降低成本。而过高的工艺节点技术往往不利于实现模拟IC实现低失真和高信噪比或者输出高电压或者大电流来驱动其他元件的要求,因此模拟IC对节点演进需求相对较低远大于数字IC。模拟芯片的生命周期也较长,一般长达10年及以上,如仙童公司在1968年推出的运放μA741卖了近五十年还有客户在用。

一文看懂化合物半导体,机会在哪里?的图5

目前数字IC多采用CMOS工艺,而模拟IC采用的工艺种类较多,不受摩尔定律束缚。模拟IC的制造工艺有Bipolar工艺、CMOS工艺和BiCMOS工艺 。在高频领域,SiGe工艺、GaAs工艺和SOI工艺还可以与Bipolar和BiCMOS工艺结合,实现更优异的性能。而在功率领域,SOI工艺和BCD(BiCMOS基础上集成DMOS等功率器件)工艺也有更好的表现。模拟IC应用广泛,使用环节也各不相同,因此制造工艺也会相应变化。

一文看懂化合物半导体,机会在哪里?的图6

砷化镓(GaAs):无线通信核心材料,受益5G大趋势

相较于第一代硅半导体,砷化镓具有高频、抗辐射、耐高温的特性,因此广泛应用在主流的商用无线通信、光通讯以及国防军工用途上 。无线通信的普及与硅在高频特性上的限制共同催生砷化镓材料脱颖而出,在无线通讯领域得到大规模应用。

基带和射频模块是完成3/4/5G蜂窝通讯功能的核心部件。射频模块一般由收发器和前端模组(PA、Switch、Filter)组成。其中砷化镓目前已经成为PA和Switch的主流材料。

4G/5G频段持续提升,驱动PA用量增长 。由于单颗PA芯片仅能处理固定频段的信号,所以蜂窝通讯频段的增加会显著提升智能手机单机PA消耗量。随着4G通讯的普及,移动通讯的频段由2010年的6个急速扩张到43个,5G时代更有有望提升至60以上。目前主流4G通信采用5频13模,平均使用7颗PA,4个射频开关器。

一文看懂化合物半导体,机会在哪里?的图7

目前砷化镓龙头企业仍以IDM模式为主,包括美国Skyworks、Qorvo、Broadcom/Avago、Cree、德国Infineon等 。同时我们也注意到产业发展模式开始逐渐由IDM模式转为设计+代工生产,典型事件为代工比例持续提升、avago去年将科罗拉多厂出售给稳懋等。我们认为GaAs衬底和器件技术不断成熟和标准化,产品多样化、器件设计的价值显著,设计+制造的分工模式开始增加。

从Yole Development等第三方研究机构估算来看,2017年全球用于PA的GaAs 器件市场规模达到80-90亿美元 ,大部分的市场份额集中于Skyworks、Qorvo、Avago 三大巨头。预计随着通信升级未来两年有望正式超过100亿美元。

一文看懂化合物半导体,机会在哪里?的图8

同时应用市场决定无需60 nm线宽以下先进制程工艺,不追求最先进制程工艺是另外一个特点。化合物半导体面向射频、高电压大功率、光电子等领域,无需先进工艺 。GaAs和GaN器件以0.13、0.18μm以上工艺为主。Qorvo正在进行90nm工艺研发。此外由于受GaAs和SiC衬底尺寸限制,目前生产线基本全为4英寸和6英寸。以Qorvo为例,我们统计下来氮化镓制程基本线宽在0.25-0.50um,生产线以4英寸为主。

一文看懂化合物半导体,机会在哪里?的图9

氮化镓&碳化硅:高压高频优势显著

氮化镓(GaN)和碳化硅(SiC)并称为第三代半导体材料的双雄,由于性能不同,二者的应用领域也不相同。由于氮化镓具有禁带宽度大、击穿电场高、饱和电子速率大、热导率高、化学性质稳定和抗辐射能力强等优点,成为高温、高频、大功率微波器件的首选材料之一。

一文看懂化合物半导体,机会在哪里?的图10

氮化镓:5G时代来临,射频应用前景广阔

目前氮化镓器件有三分之二应用于军工电子,如军事通讯、电子干扰、雷达等领域;在民用领域,氮化镓主要被应用于通讯基站、功率器件等领域。氮化镓基站PA的功放效率较其他材料更高,因而能节省大量电能,且其可以几乎覆盖无线通讯的所有频段,功率密度大,能够减少基站体积和质量

一文看懂化合物半导体,机会在哪里?的图11

特色工艺代工厂崛起,分工大势所趋 。全球半导体分为IDM(Integrated Device Manufacture,集成电路制造)模式和垂直分工模式两种商业模式,老牌大厂由于历史原因,多为IDM模式。随着集成电路技术演进,摩尔定律逼近极限,各环节技术、资金壁垒日渐提高,传统IDM模式弊端凸显,新锐厂商多选择Fabless(无晶圆厂)模式,轻装追赶。同时英飞凌、TI、AMD等老牌大厂也逐渐将全部或部分制造、封测环节外包,转向Fab-Lite(轻晶圆厂)甚至Fabless模式。

一文看懂化合物半导体,机会在哪里?的图12

氮化镓射频器件高速成长,复合增速23%,下游市场结构整体保持稳定 。研究机构Yole Development数据显示,2017年氮化镓射频市场规模为3.8亿美元,将于2023年增长至13亿美元,复合增速为22.9%。下游应用结构整体保持稳定,以通讯与军工为主,二者合计占比约为80%。

一文看懂化合物半导体,机会在哪里?的图13

碳化硅:功率器件核心材料,新能源汽车驱动成长

SiC主要用于大功率高频功率器件 。以SiC为材料的二极管、MOSFET、IGBT等器件未来有望在汽车电子领域取代Si。目前SiC半导体仍处于发展初期,晶圆生长过程中易出现材料的基面位错,以致SiC器件可靠性下降。另一方面,晶圆生长难度导致SiC材料价格昂贵,预计想要大规模得到应用仍需一段时期的技术改进。

一文看懂化合物半导体,机会在哪里?的图14

Die Size和成本是碳化硅技术产业化的核心变量 。我们比较目前市场主流1200V硅基IGBT及碳化硅基MOSFET,可以发现SiC基MOSFET产品较Si基产品能够大幅减少Die Size,且表现性能更好。但是目前最大阻碍仍在于Wafer Cost,根据yole development测算,单片成本SiC比Si基产品高出7-8倍。

一文看懂化合物半导体,机会在哪里?的图15
一文看懂化合物半导体,机会在哪里?的图16

研究机构IHS预测到2025年SiC功率半导体的市场规模有望达到30亿美元 。在未来的10年内,SiC器件将开始大范围地应用于工业及电动汽车领域。纵观全球SiC主要市场,电力电子占据了2016-2017年最大的市场份额。该市场增长的主要驱动因素是由于电源供应和逆变器应用越来越多地使用SiC器件。

一文看懂化合物半导体,机会在哪里?的图17

SiC近期产业化进度加速,上游产业链开始扩大规模和锁定货源 。我们根据整理CREE公告,可以发现近期碳化硅产业化进度开始加速,ST、英飞凌等中游厂商开始锁定上游晶圆货源:

  • 2019年1月公告:CREE与ST签署一项为期多年的2.5亿美元规模的生产供应协议,Wolfspeed将会向ST供应150㎜SiC晶圆。

  • 2018年10月公告:CREE宣布了一项价值8,500万美元的长期协议,将为一家未公布名称的“领先电力设备公司”生产和供应SiC晶圆。

  • 2018年2月公告:Cree与英飞凌签订了1亿美元的长期供应协议,为其光伏逆变器、机器人、充电基础设施、工业电源、牵引和变速驱动器等产品提供SiC晶圆。

两大驱动力:5G提速+汽车电气化

5G加速推进,射频市场有望高速成长
海外率先商用,5G提速预期强烈

海外5G率先商用,国内5G推进有望加速!4月3日,美国运营商Verizon宣布在部分地区推出5G服务;4月5日,韩国三大运营商宣布开始针对普通消费者的5G商用服务;4月10日,日本政府向四大运营商分配5G频段,预计明年春正式商用;我们认为,在海外5G积极推进商用的节奏下,国内5G有望加速。

一文看懂化合物半导体,机会在哪里?的图18

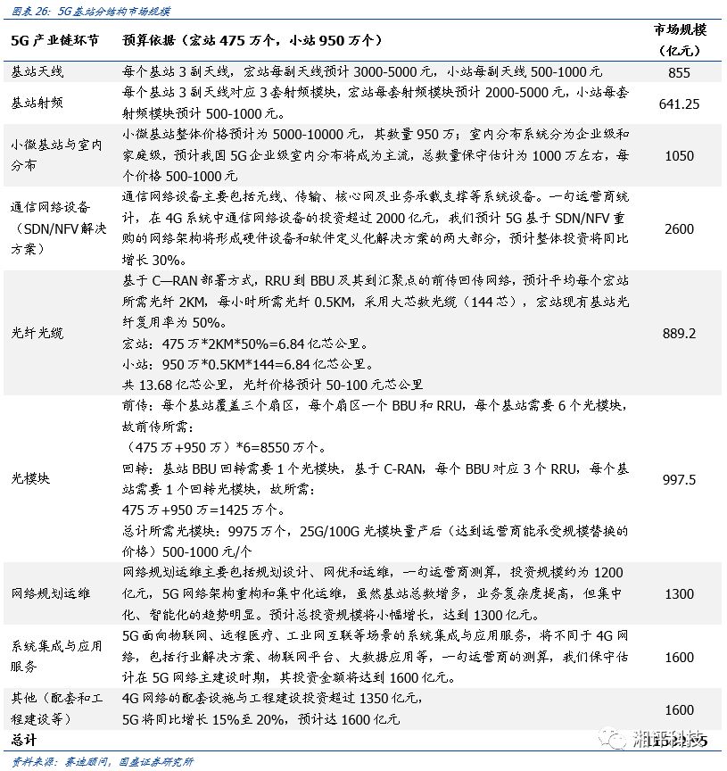
随着5G的推广,从5G的建设需求来看,5G将会采取"宏站加小站"组网覆盖的模式,历次基站的升级,都会带来一轮原有基站改造和新基站建设潮。2017年我国4G广覆盖阶段基本结束,4G宏基站达到328万个。根据赛迪顾问预测,5G宏基站总数量将会是4G宏基站1.1~1.5倍,对应360万至492万5G宏基站。

一文看懂化合物半导体,机会在哪里?的图19

于此同时在小站方面,毫米波高频段的小站覆盖范围是10~20m,应用于热点区域或更高容量业务场景,其数量保守估计将是宏站的2倍,由此我们预计5G小站将达到950万个。

一文看懂化合物半导体,机会在哪里?的图20

氮化镓将占射频器件市场半壁江山

基站建设将是氮化镓市场成长的主要驱动力之一 。Yole development数据显示,2018年,基站端氮化镓射频器件市场规模不足2亿美元,预计到2023年,基站端氮化镓市场规模将超5亿美元。氮化镓射频器件市场整体将保持23%的复合增速,2023年市场规模有望达13亿美元。

一文看懂化合物半导体,机会在哪里?的图21

氮化镓将占射频器件市场半壁江山 。在射频器件领域,目前LDMOS(横向扩散金属氧化物半导体)、GaAs(砷化镓)、GaN(氮化镓)三者占比相差不大,但据Yole development预测,至2025年,砷化镓市场份额基本维持不变的情况下,氮化镓有望替代大部分LDMOS份额,占据射频器件市场约50%的份额。

一文看懂化合物半导体,机会在哪里?的图22

汽车电气化推动碳化硅市场快速成长
汽车半导体市场快速增长

汽车IC快速增长,成半导体增长亮点。根据IC Insights数据,预计2018年汽车IC增速可达18.5%,规模可达323亿美元。到 2021 年,汽车 IC 市场将会增长到 436 亿美元,2017 年到 2021 年之间的复合增长率为 12.5%,为复合增长率最高的细分市场模块,也是未来的主要驱动力之一。

一文看懂化合物半导体,机会在哪里?的图23

汽车模拟IC增长强劲,实现对智能手机的超越 。智能手机的高速增长曾经是带动半导体市场增长的主要驱动力,如今汽车成为下一位选手。根据HIS数据,从体量上看,2015年汽车模拟IC市场将已经超过的智能手机市场,预计2018年汽车模拟IC市场规模可达102亿美元。与此同时,由于汽车市场增速高于其他子行业,其模拟IC销售占比也逐年增加。

一文看懂化合物半导体,机会在哪里?的图24

环保需求持续驱动汽车电气化进程

环保节能需求推动汽车电气化,新能源汽车快速增长。由于各国政府对能源和环境问题高度重视,纷纷提出禁售燃油车计划,汽车电气化几乎是必然趋势。Katusa Research数据显示,中国,美国和德国将成为电动汽车的主要推广者,致使2040年电动汽车年均销售量可达6千万量。新能源汽车能够有效降低燃油消耗量,而新能源汽车需要用到大量的电源类IC(比如升降电压用的DC/DC),模拟IC行业可从中受益。

一文看懂化合物半导体,机会在哪里?的图25

汽车硅含量持续提升,碳化硅市场显著受益

汽车电气化程度逐步加深,硅价值量持续增长。各车企纷纷推出新能源车,以实现汽车电动化的软替代,常见的新能源汽车包括混合动力汽车、插电式混合动力汽车、增程式电动汽车、纯电动汽车。随着电气化程度的提升,汽车半导体价值量也水涨船高。2018年中度混合动力汽车、插电式混合动力汽车和纯电动汽车单车半导体价值量分别达475、740和750美元,根据Strategy Analytics预测,2025年度混合动力汽车、插电式混合动力汽车和纯电动汽车销量分别可达到0.17亿、0.13亿、0.08亿,合计半导体市场规模可达237亿美元。

一文看懂化合物半导体,机会在哪里?的图26

电动车市场将是碳化硅器件成长的主要驱动力。根据Yole development预测,未来几年新能源汽车、电机驱动、铁路对碳化硅市场增长影响较大,其中增量价值最高的为新能源汽车,包括汽车本身以及由此带动的各类基础设施建设。

一文看懂化合物半导体,机会在哪里?的图27
一文看懂化合物半导体,机会在哪里?的图28

汽车处于安全性考虑,需要包含各个子系统的稳压、静电保护、信号隔绝等需求,同时还需要众多与电力系统配套的功率半导体产品,包括充电器、电池管理、逆变器、次逆变器、DC/DC以及各种接口等。因此汽车电动化给功率半导体带来了更广阔的市场空间。

一文看懂化合物半导体,机会在哪里?的图29

来源:今日半导体


登录后免费查看全文
立即登录
App下载
技术邻APP
工程师必备
  • 项目客服
  • 培训客服
  • 平台客服

TOP