急停在PLC电路中,到底是接常开触点,还是常闭触点?
2021年11月19日 13:22 浏览:4691
急停开关一般安装在设备操作比较危险的地方,当感觉将有危险发生时,按下紧急开关,断开控制电路,设备停止运行以保障安全。

当急停开关按下,会机械锁住,不会自动复位,可手动旋转复位。

急停开关通常有两幅触点,一副常开触点NO(normal open的缩写,通常断开)。一副常闭触点NC(normal close的缩写,通常闭合 )。根据电路的需求也可以选择只有一副常闭触点的急停开关,或一副常开触点的急停开关。
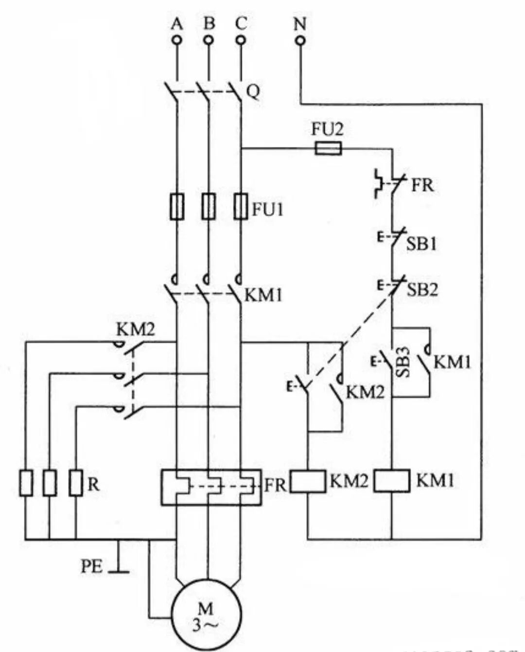
在接触器、继电器电路中,急停开关一般使用常闭触点NC串联在控制电路中。

如上图,急停开关SB2的常闭触点串联在电机的启、停控制电路中,同时还使用了常开触点进行能耗制动。
当按下急停开关时,常闭触点断开,电机控制电路KM1断开,电机停止。急停开关常开闭合,KM2通电,电机线圈绕组接入电阻,使电机快速停止下来。
PLC中的急停

在编写PLC梯形图程序中,习惯上喜欢参照电路图,在电路图中使用常开触点,在PLC梯形图程序中也同样写入常开触点。电路图中使用常闭触点,在PLC程序中也同样写入常闭触点。在PLC外部接线时,启动、停止、过载、急停全部接常开触点连接XO-X3接线端子。
这样的好处是便于理解,逻辑性强,能看的懂电路图,同样可以看懂PLC的梯形图,启动、停止、过载外部接线接常开触点都没有多大问题,但急停开关是一个不常用的按钮,只有在紧急的情况下才使用一次,使用次数少,急停开关接常开触点时,当触点接头脱落,或电线断开,机器会正常运行,不容易被发现,当需要使用到急停开关时,急停开关已经失效,容易引起事故。
当急停开关接常闭时,触点接头脱落,电线断开,机器不能正常运转,这种故障容易被发现,所以急停开关接常闭安全性高于接常开。

急停开关接常闭是很简单的,只需要在PLC梯形图中帮急停由原来常闭触点,改成常开触点即可。
当PLC梯形图程序急停改成常开,外部接线急停接常闭,急停外部接线在闭合状态下,会向PLC程序发出信号,PLC程序急停信号闭合,程序正常运行。
急停开关接常闭安全性高于常开,在使用中,急停开关不应既当急停开关,又当停止按钮。急停开关与停止按钮应当分开使用在电路中。
技术邻APP
工程师必备